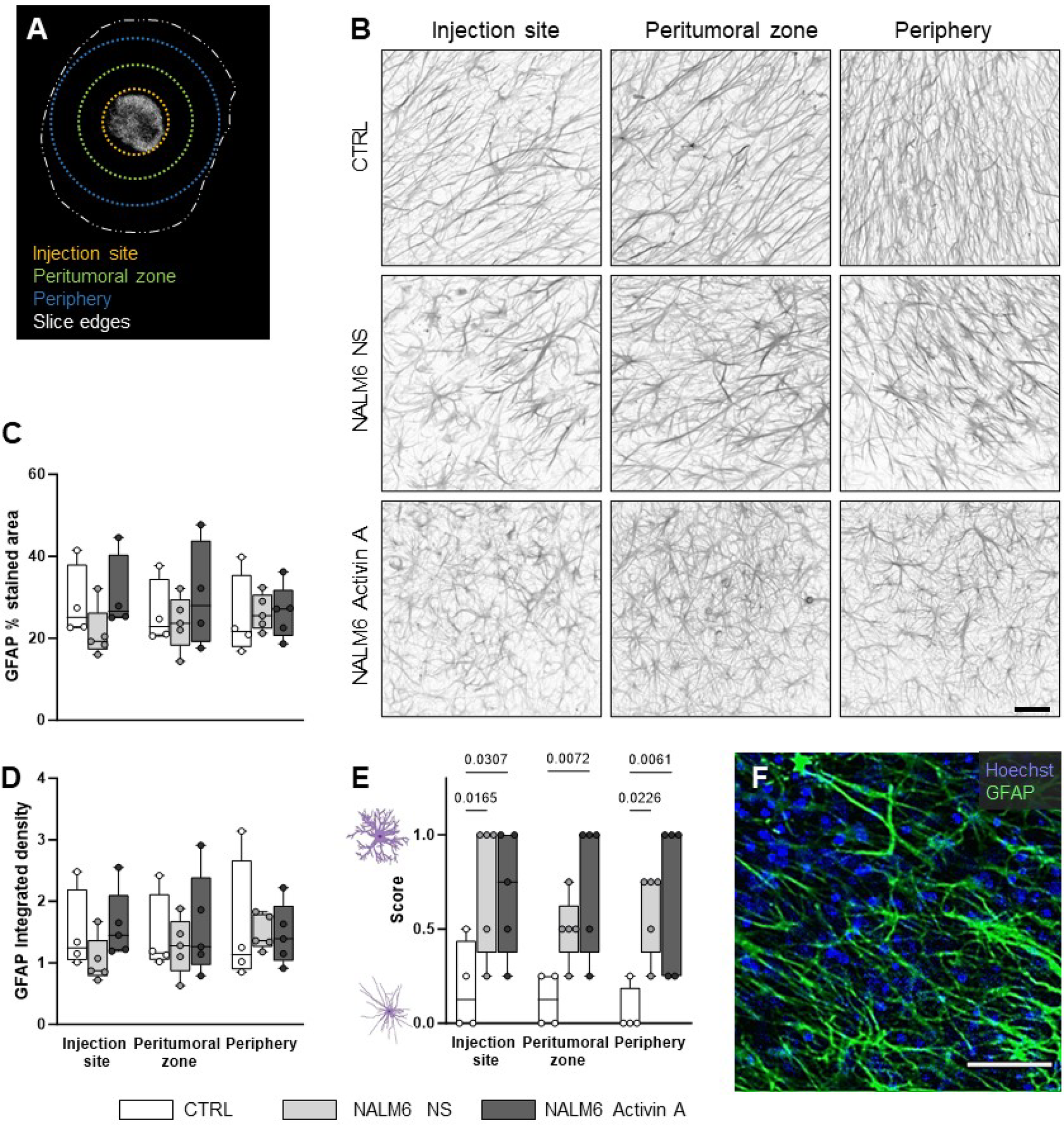
Fig. 8

Morphological analysis of astrocytes in different areas of cortical slices after NALM6 cell microinjection. (A) Representative bright-field image and corresponding NALM6-iRFP670 cell fluorescent signal (72 h) for ROI delimitation: injection site (yellow), peritumoral zone (green) and periphery (blue). (B) Representative images of astrocyte morphology in different cortical slice areas (scale bar = 50 μm). (C) Quantification of GFAP% stained area. (D) Quantification of GFAP integrated density. (E) Quantification of morphological score (0 = fibrous shape; 1 = protoplasmic shape). (F) Representative image showing GFAP+ cells (green) and NALM6 pretreated with Activin A (blue). Bar = 50 μm. Data are expressed as median + interquartile range (box) with whiskers showing min and max values. Data are analyzed by two-way ANOVA, followed by Tukey’s multiple comparison test.