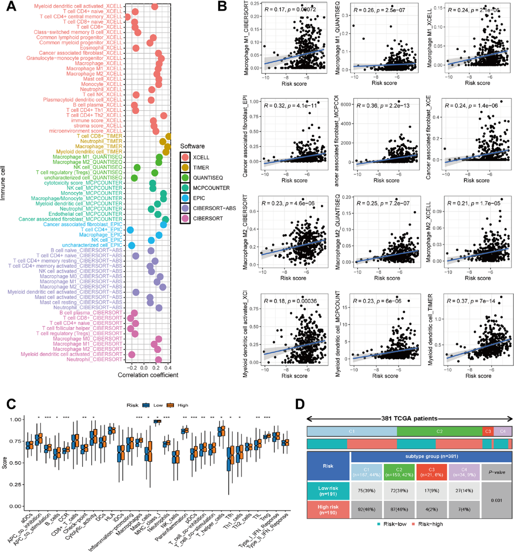
Fig. 4

The tumor immune-microenvironment landscape of bladder cancer with different DRPS scores. (A) The relationship between DRPS and immune infiltration in BLCA is based on seven state-of-the-art algorithms. (B) DRPS score was positively correlated with the abundance of Cancer-associated fibroblast, Macrophage M1, M2 and Myeloid dendritic cell activated. (C) ssGSEA analysis revealed immune-related functions of different DRPS rating groups. (D) The immune landscape in different DRPS score groups.