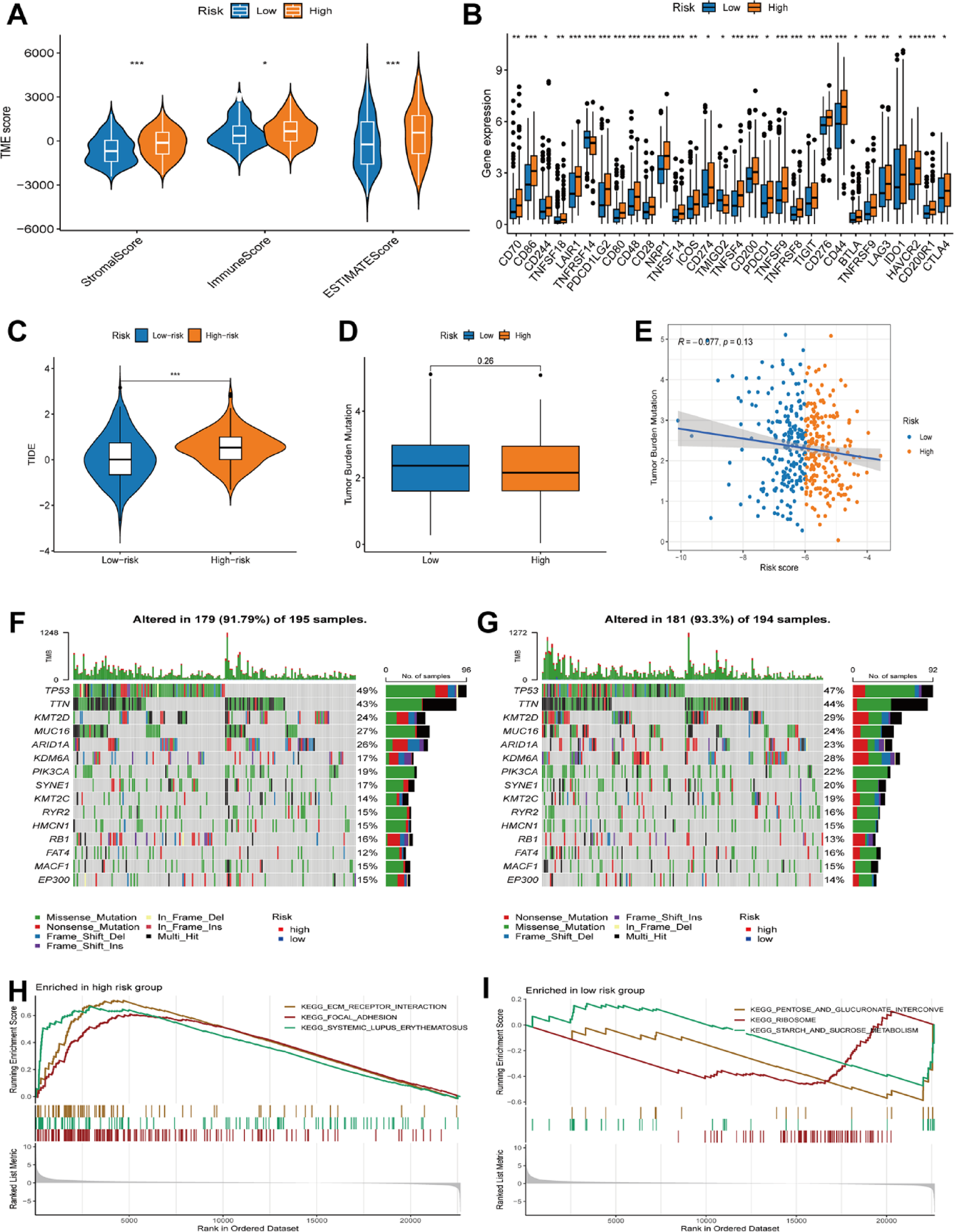
Fig. 5

DRPS score acted as an indicator for predicting the benefits of immunotherapy in bladder cancer. (A) TME scores between different risk groups. (B) The level of immune checkpoints in bladder cancer with different DRPS scores. (C–E) The TIDE score, and TMB score in bladder cancer with different CDS scores. (F–G) Waterfall maps of high DRPS score groups (F) and low DRPS score groups (G). (H–I) GSEA enrichment analysis in the high-risk group (H) and the low-risk group (I).