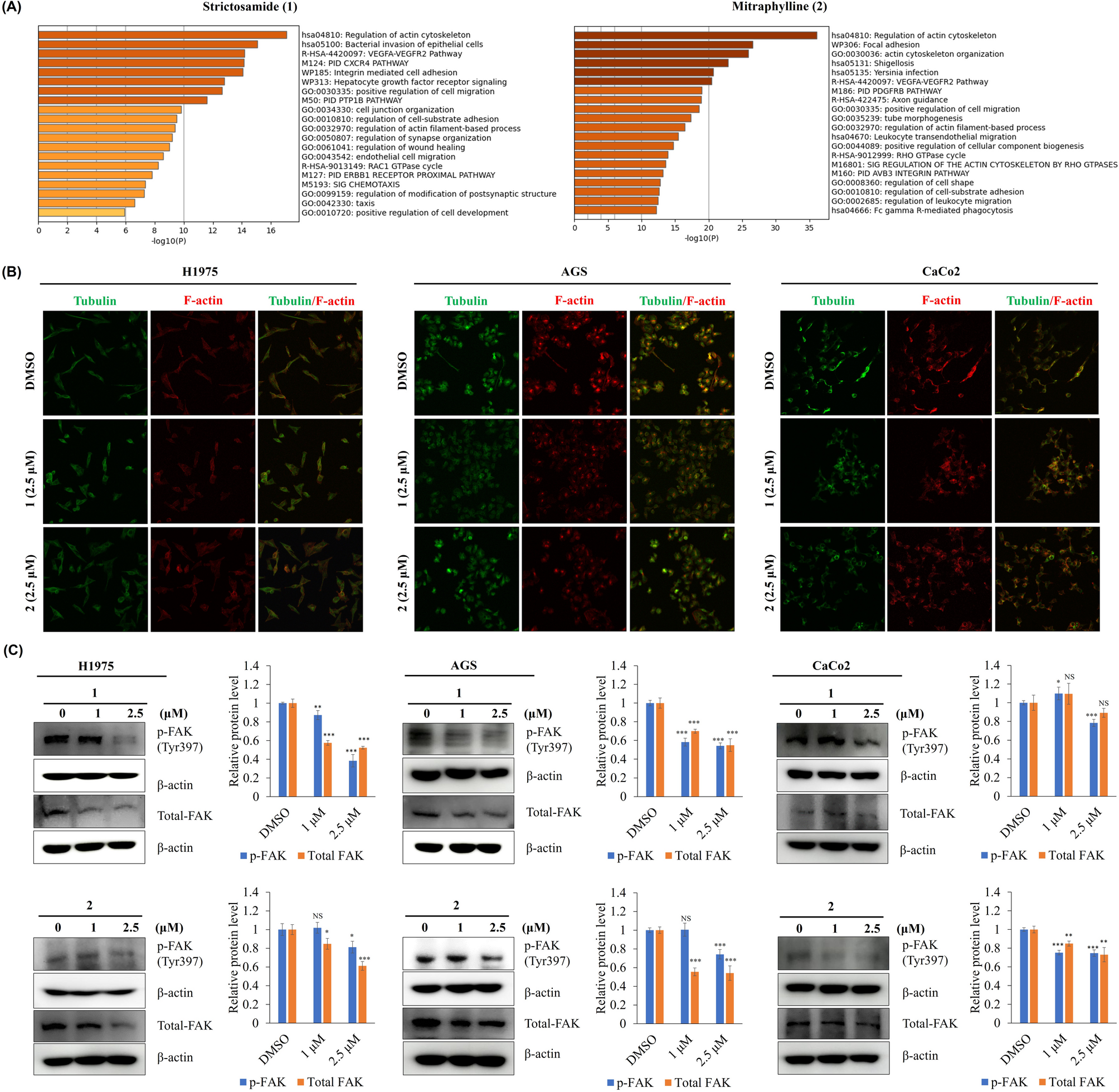
Fig. 5

Effect of strictosamide (1) and mitraphylline (2) on cell morphology and FAK protein level of cancer cells. (A) Biological processes linked to the pathways by strictosamide (1) and mitraphylline (2) found in Metascape. (B) The microtubule organization in the H1975, CaCo2, and AGS cells was examined using immunofluorescence microscopy following a 24 h treatment with strictosamide (1) and mitraphylline (2). Microtubules were stained with α-tubulin antibodies (green), while actin was stained with Alexa Fluor 568 phalloidin (red). (C) The protein levels of p-FAK and total FAK were measured. Cells were treated with 1 and 2.5 µM of strictosamide (1) and mitraphylline (2) for 48 h. β-actin served as a loading control. Data are represented as the mean ± S.D. * p < 0.05; ** p < 0.01; *** p < 0.001.