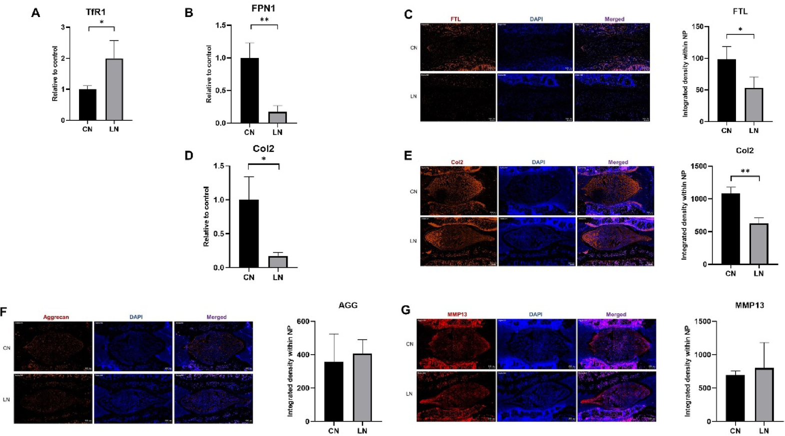
Fig. 3

Iron deficiency in the IVD leads to restricted synthesis of type II collagen. (A, B) the expression of the transferrin receptor 1 (TfR1) gene in the LN group was significantly higher than that in the CN group, while the expression of the ferroportin 1 (FPN1) gene was significantly lower than that in the CN group. (C) Compared to the CN group, the expression of ferritin light chain (FTL) in the nucleus pulposus cells (NPCs) was significantly reduced in the LN group. These findings suggested that the ID condition existed in intervertebral discs. (D, E) The type II collagen (Col2) expression in the nucleus pulposus of the LN group was significantly lower than that in the CN group. (F, G) No significant differences were found with regard to the expression of aggrecan (Agg) and matrix metalloproteinase 13 (MMP13) between the two groups. Data are presented as mean ± SD (n = 3). *P < 0.05, **P < 0.01.