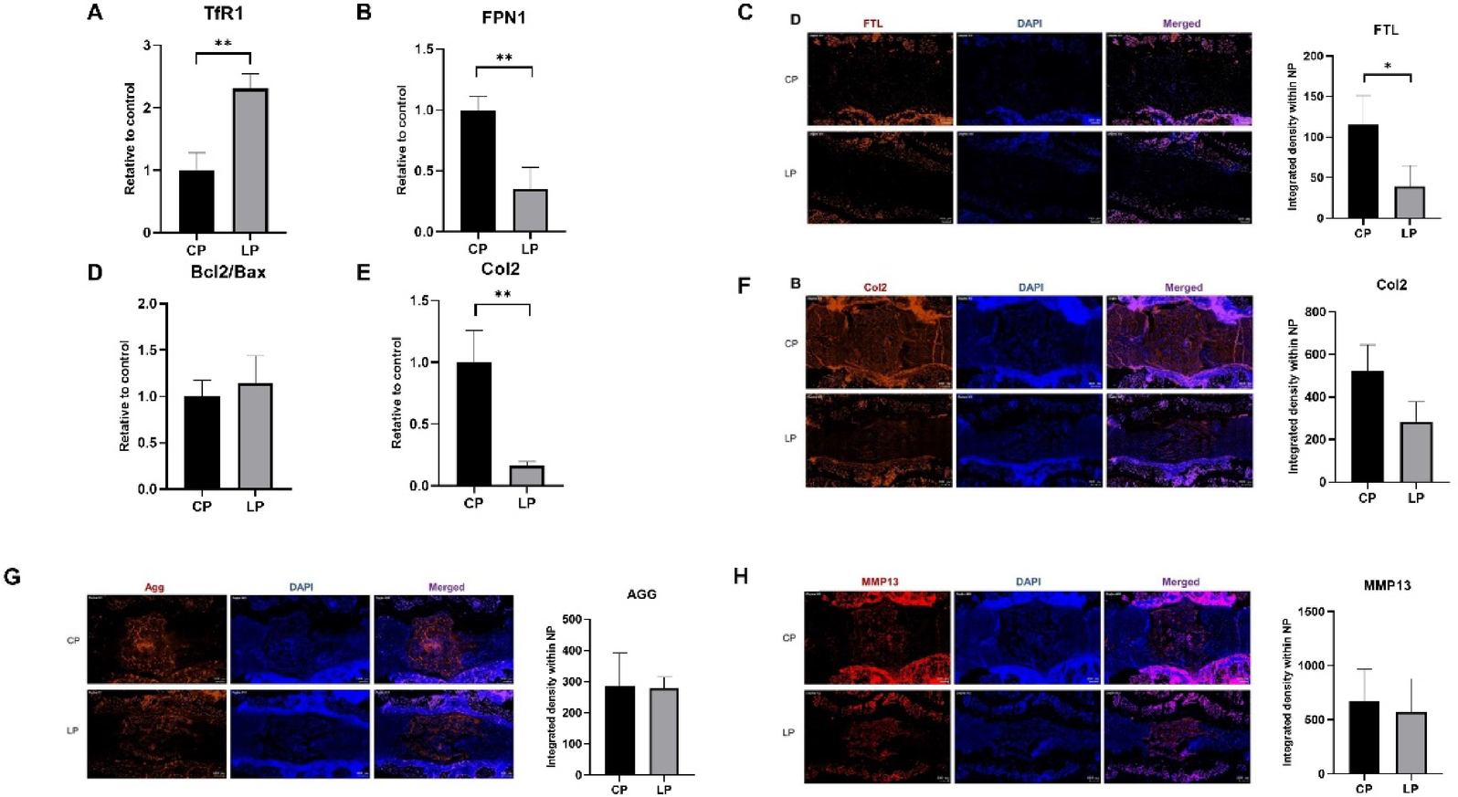
Fig. 6

The effects of puncture-induced IVD degeneration on the expression of iron metabolism related genes and type II collagen, AGG and MMP13 expression. (A) The expression of the TfR1 gene in the LP group was significantly higher than that in the CP group, while (B) the expression of the FPN1 gene was significantly lower than that in the CP group. (C) Compared to the CP group, the expression of FTL in the LP group was significantly reduced. These findings suggest that the iron level in the IVDs of rats in the LP group were lower than that in the CP group. (D) No significant difference was found in the Bcl2/Bax ratio between the two groups, suggesting that there was no notable difference in the sensitivity to apoptosis in the IVDs of the two groups. (E, F) The LP group showed significantly lower Col2 gene expression compared to the CP group, and a similar trend was observed at the protein level, although without significant difference. (G, H) No significant difference was identified in Agg and MMP13 expression between the two groups. Data are presented as mean ± SD (n = 3). *P < 0.05, **P < 0.01.