Fig. 3
From: Ring-finger protein RNF126 promotes prostate cancer progression via regulation of MBNL1

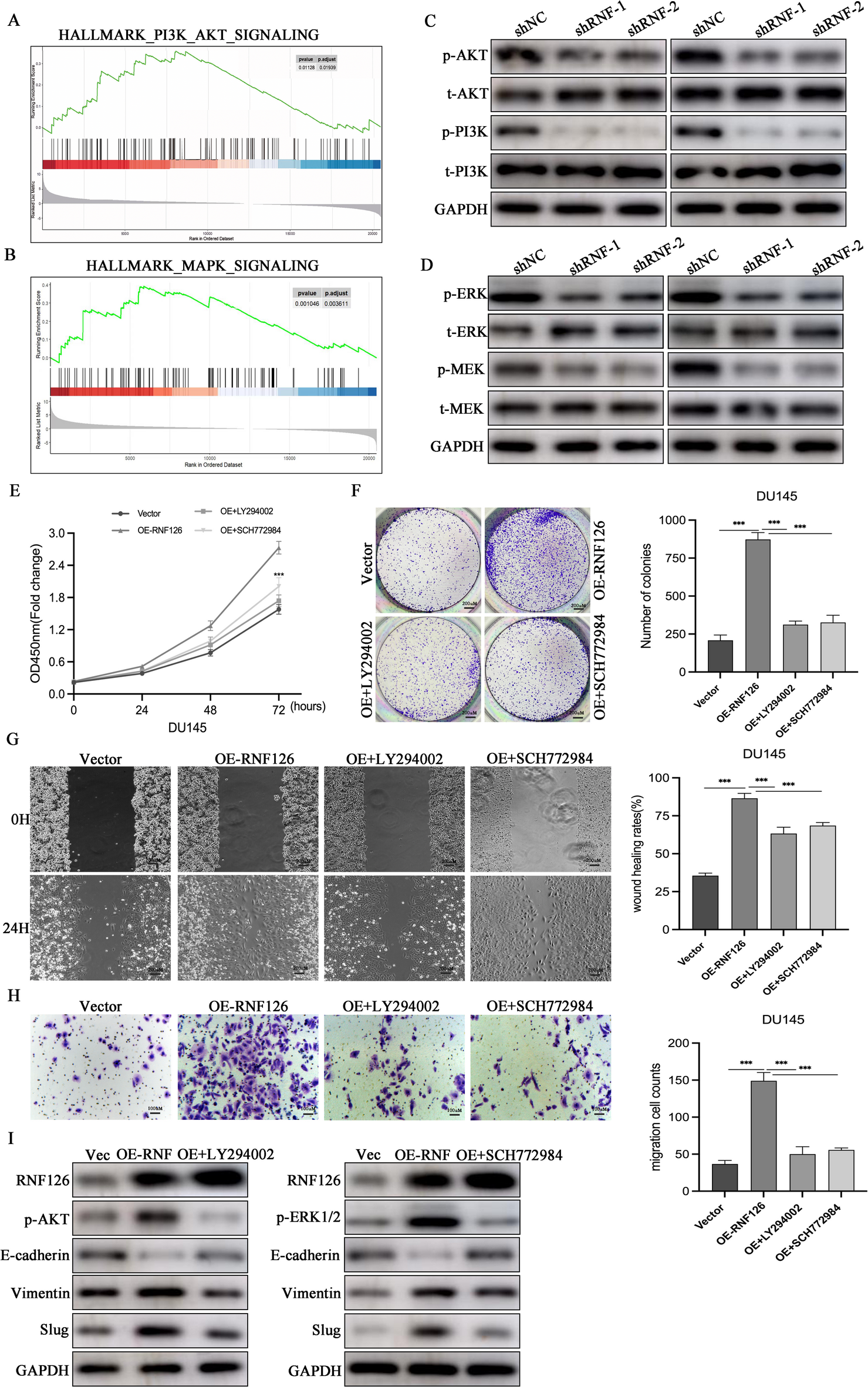
RNF126 activates PI3K/AKT and MEK/ERK pathways to induce cell proliferation, migration and EMT in PCa cells. A, B GSEA analysis showing differential enrichment of gene related to PI3K/AKT and MAPK pathways. C, D Total and phosphorylated levels of PI3K, AKT, MEK and ERK were detected in PCa cells after RNF126 knockdown. E, F CCK-8 and colony-formation assays were performed to detect cell proliferation of PCa cells after RNF126 overexpression with LY294002 or SCH772984 treatment. G, H Wound-healing and Transwell migration assays were performed to detect cell migration of PCa cells after RNF126 overexpression with LY294002 or SCH772984 treatment. I EMT-related markers in PCa cells treated with both RNF126 overexpression and LY294002 or SCH772984. The data are shown as mean ± SD. *P < 0.05, **P < 0.01, ***P < 0.001.