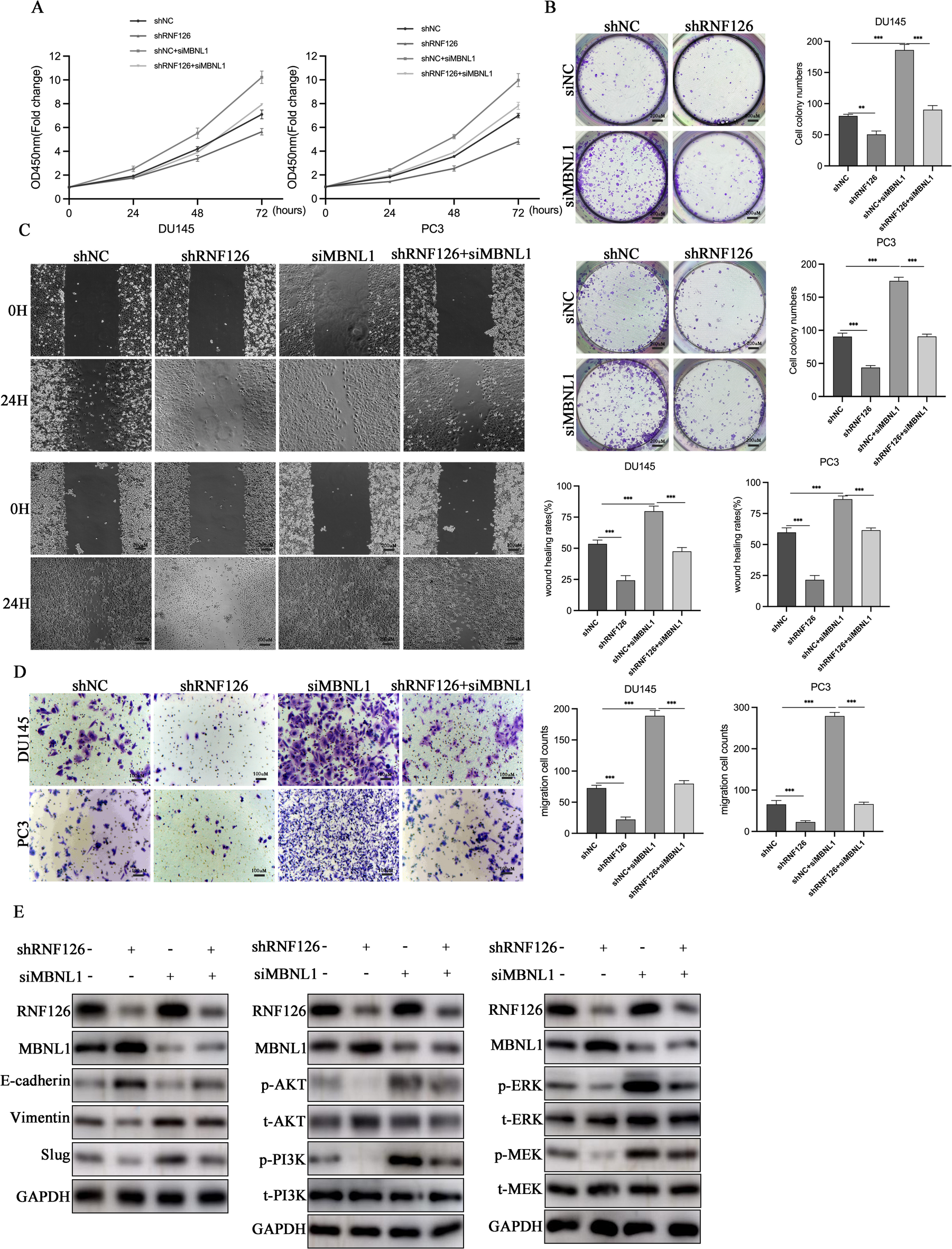
Fig. 6
From: Ring-finger protein RNF126 promotes prostate cancer progression via regulation of MBNL1

RNF126 promotes PCa cells proliferation, migration and EMT in a MBNL1-dependent manner. A, B CCK-8 and colony-formation assays were performed to detect cell proliferation of PCa cells after RNF126 knockdown with or without siMBNL1 treatment. C, D Wound-healing and Transwell migration assays were performed to detected cell migration of PCa cells after RNF126 knockdown with or without siMBNL1 treatment. E The protein levels of EMT-, PI3K/AKT pathway- and MEK/ERK pathway-related markers were detected after RNF126 knockdown with or without siMBNL1 treatment in DU145 cell. The data are shown as mean ± SD. *P < 0.05, **P < 0.01, ***P < 0.001.