Fig. 7
From: Ring-finger protein RNF126 promotes prostate cancer progression via regulation of MBNL1

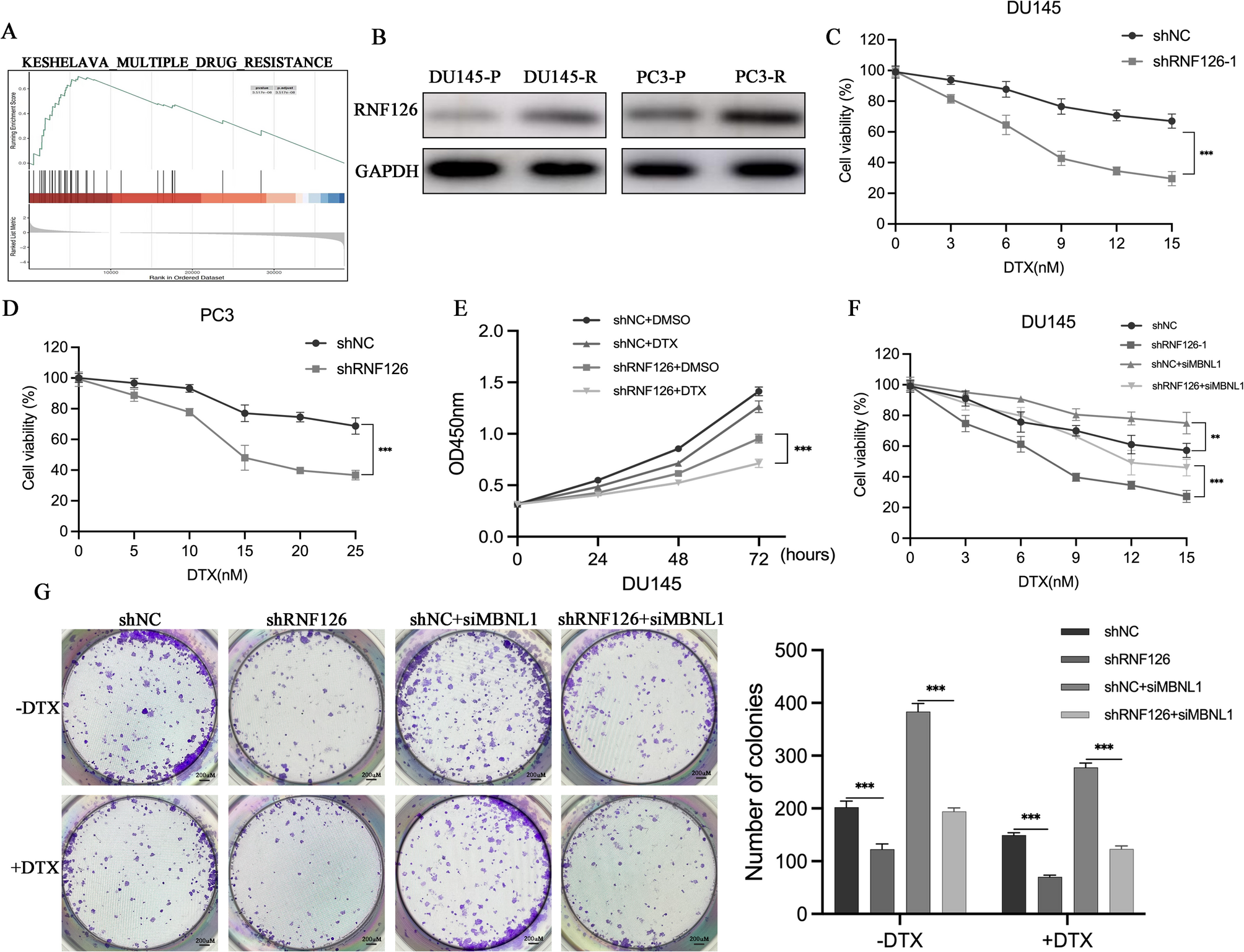
RNF126 enhances docetaxel resistance in PCa cells via MBNL1. A GSEA analysis showing differential enrichment of genes related to multiple-drug resistance. B The protein expression of RNF126 in docetaxel-resistant cells (DU145-R, PC3-R) and in their parental cells (DU145-P, PC3-P). C, D CCK-8 assays were used to measure docetaxel sensitivity in DU145 and PC3 cells after transfected with shRNF126. E CCK-8 assay was used to examine cell viability after RNF126 knockdown with or without docetaxel treatment. F CCK-8 assay was used to examine cell viability after RNF126 knockdown with or without siMBNL1 treatment at different docetaxel doses. G DU145 cell after co-transfected with shRNF126 and siMBNL1 with or without docetaxel treatment was determined by colony-formation assay. The data are shown as mean ± SD. *P < 0.05, **P < 0.01, ***P < 0.001.