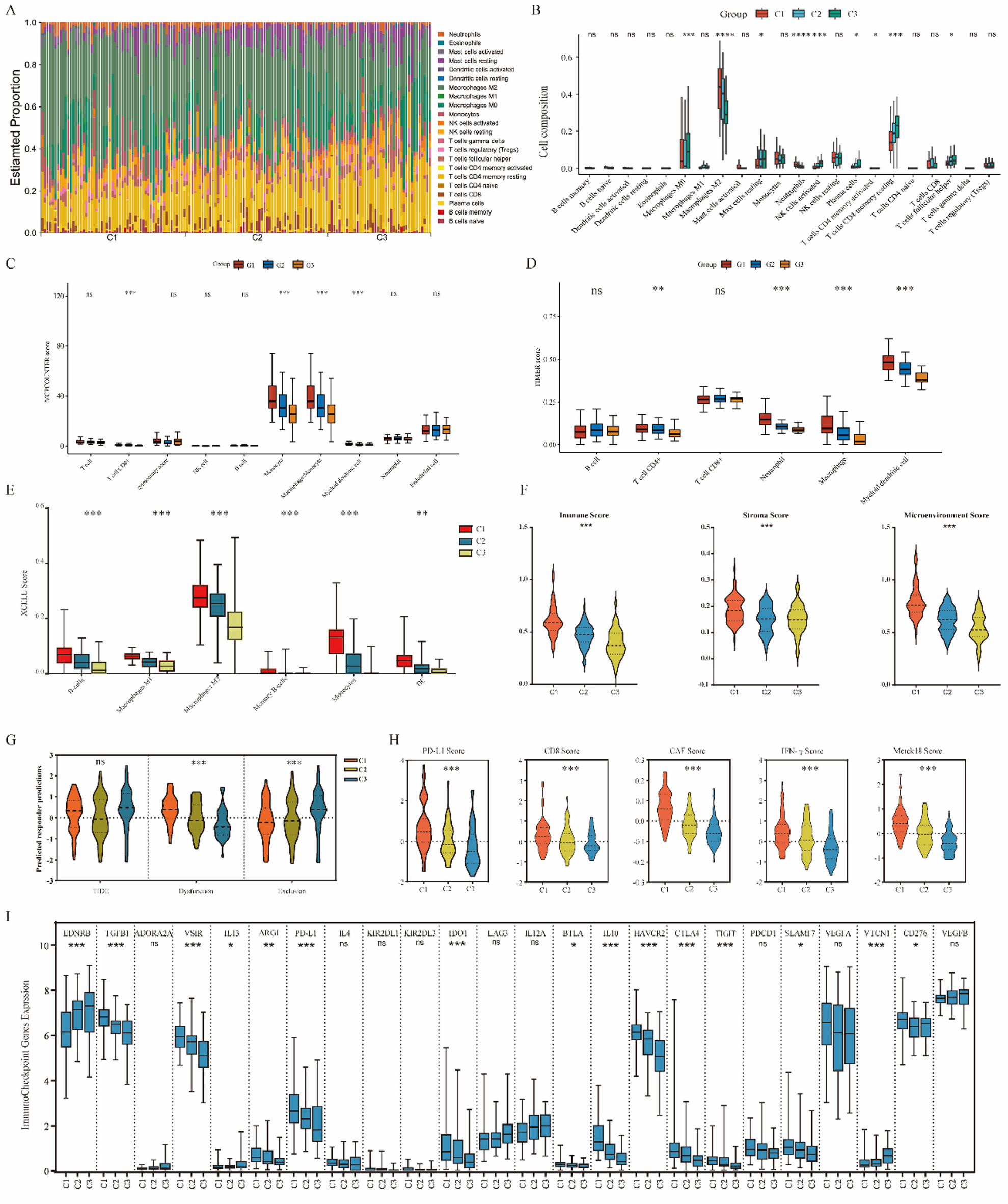
Fig. 5

Immune landscape analysis in different subclusters. (A,B) The CIBERSORT algorithm was used to evaluate the infiltration of different immune cells in the three clusters. (C,D) The MCPUNTER and TIMER algorithms were used to evaluate immune cell infiltration in the three clusters. (E,F) The XCELL algorithm evaluates immune cell infiltration abundance and immune score, matrix score, and immune microenvironment score. (G,H) TIDE immunoassay and immune molecule scores. I: Gene expression analysis of 24 immune checkpoints in the three clusters.