Abstract
Glioblastoma (GBM) is classified into subtypes according to the molecular expression profile; the proneural subtype has a relatively good prognosis, and the mesenchymal type is the most aggressive form with the worst prognosis. GBM undergoes proneural–mesenchymal transition (PMT) during its evolution or in response to changes in the microenvironment or therapeutic interventions. PMT is accompanied by infiltration of non-tumor cells, decreased tumor purity, and immune evasion. However, the cellular and molecular mechanisms underlying PMT remain unclear. Differentially expressed genes (DEGs) were identified using GBM transcriptome datasets, and prognostic analysis was performed to screen for PMT-related genes (PMTRGs). Consensus cluster analysis was followed by Gene Set Enrichment Analysis, Gene Ontology, and Kyoto Encyclopedia of Genes and Genomes analyses of DEGs to determine the biological functions and pathways regulated by PMTRGs. CIBERSORT, TIMER, MCPCOUNTER, and XCELL algorithms were used to analyze immune cell infiltration patterns. The TIDE algorithm was used to examine immunotherapy scores. The Lasso, Cox, and Step machine learning algorithms were used to construct and screen the optimal risk assessment prognostic model. PMTRG expression patterns in patient tissues and different cell subsets were examined by proteomics and single-cell transcriptome data analysis. Seventeen DEGs and prognostic PMTRGs were identified in proneural and mesenchymal subtypes. PMTRG-related mRNA interactions and protein–protein interaction networks were associated with the immune activity of GBM. Consensus cluster analysis based on PMTRGs divided GBM into three independent subclusters. Functional and pathway analyses showed that PMTRGs were highly expressed in the C1 subcluster, which was associated with GBM mesenchymal isoforms, pathways, and poor prognosis, and showed stronger immune responses. Four immune evaluation algorithms and TIDE analysis showed that the C1 cluster had high levels of immune cell infiltration and immune molecule scores. The prognostic risk assessment model based on PMTRGs can effectively predict the prognosis of GBM patients. Proteomic data from immunohistochemistry and single-cell transcriptome data suggested that PMTRGs are predominantly expressed in monocytes, macrophages, and blood vessels rather than in tumor cells. This study identified 17 key genes associated with PMT in GBM. These PMTRGs are mainly expressed on immune cells and blood vessels in the GBM microenvironment and are associated with poor prognosis, suggesting that PMT events mainly arise from the infiltration and activation of immune cells derived from the bone marrow and blood vessels. These findings provide new evidence and targets for the treatment of GBM.
Similar content being viewed by others
Introduction
Glioma is a type of brain tumor that originates from glial cells, and glioblastoma (GBM) is a highly malignant form of glioma classified as grade 4 by the World Health Organization. GBM accounts for approximately 50% of all central nervous system tumors; the survival of GBM patients remains at an average of 15 months, and the 5-year survival rate is < 10% despite aggressive treatment such as surgical resection combined with postoperative chemoradiotherapy1,2. GBM is characterized by a high degree of intratumoral and intertumoral heterogeneity and complex molecular mechanisms, and the development of effective drugs is thus challenging. In addition, infiltrating monocytes, macrophages, neutrophils, fibroblasts, and aberrant vascularization in the GBM microenvironment constitute a niche that favors tumor growth and promotes treatment resistance3,4,5,6. The infiltration of non-tumor cells and the abnormal vascularization in GBM result in the formation of an immunosuppressive microenvironment, which leads to a higher degree of malignancy and poor prognosis of tumors; the immune cell infiltration profiles in GBM vary significantly among different molecular subtypes7,8. To precisely target GBM, it is necessary to elucidate the subtype-specific molecular mechanisms and immune infiltration patterns that lead to resistance to GBM therapy9,10.
In 2010 and 2017, Verhaak and Wang et al. from The Cancer Genome Atlas (TCGA) team proposed three or four typing schemes for GBM in which the gene expression profiles of the proneural subtype and the mesenchymal subtype were significantly different; the prognosis of the proneural subtype was relatively good, whereas that of the mesenchymal subtype was poor11,12,13. The mesenchymal subtype may have evolved from the proneural subtype, and proneural-mesenchymal transition (PMT) occurs when GBM adapts to changes in the microenvironment or chemoradiotherapy14,15,16. Single-cell lineage tracking suggests that cell subtype transitions under therapeutic conditions may be an escape mechanism that can result in the failure of precision therapy17. The proneural subtype of GBM can change into a mesenchymal subtype upon recurrence and is accompanied by changes in tumor purity and immune cell infiltration profiles; PMT in GBM promotes tumor growth, invasion, and treatment resistance, resulting in decreased patient survival18,19. Bone marrow and vascular-derived monocytes, as well as resident microglia in the brain are transformed into tumor-associated macrophages and undergo M2-type polarization after infiltration into the GBM microenvironment, and M2-type macrophages are directly involved in PMT events in GBM20,21. Spatial transcriptome data indicate that tumor purity decreases over time during the natural evolution of glioma, in parallel with an increase in neuronal and oligodendrocyte marker genes and tumor-associated macrophages, which is also characteristic of the evolution of GBM toward a mesenchymal subtype22. However, the cellular and molecular mechanisms underlying PMT remain to be elucidated.
The development of bioinformatics and single-cell sequencing technologies has provided oncologists with new methods to study the molecular expression profile of tumors from a macroscopic perspective, which enables a deeper understanding of the cellular and molecular heterogeneity of GBM and helps guide the development of personalized and precision therapies23,24,25. Combined analysis of machine learning, transcriptome, proteomics, and single-cell sequencing data identified 17 differentially expressed genes (DEGs) in proneural and mesenchymal subtypes of GBM that were associated with patient prognosis. Four different algorithms were used to evaluate the immune and prognostic characteristics of these PMT-related genes (PMTRGs).
Methods
Data acquisition and differential gene screening
RNA sequencing (RNAseq) data and matched clinical information from GBM patient tissues for differential gene analysis were downloaded from TCGA database (https://portal.gdc.cancer.gov/) and the CGGA database (http://www.cgga.org.cn/) 26,27. The results of 585 Agilent microarrays in the TCGA dataset, 325 mRNA sequencing results, and 301 RNA microarrays in the CGGA database were used for analysis of DEGs. RNAseq data from 5 normal brain tissue, 671 low-grade glioma (LGG) tissue, and 153 GBM tissue samples were used for expression analysis in TCGA database. Analysis of DEGs was performed using the R package DESeq2 (v1.32.0). Genes with a false discovery rate FDR < 0.05, | Fold change|≥ 2 were considered differentially expressed. The RNAseq data of 153 GBM patients in the TCGA database were subjected to univariate Cox regression analysis, and the statistical significance of differences was evaluated using the log-rank test. Kaplan–Meier survival curves were plotted. Spearman correlation coefficient analysis was used to identify correlations between the 17 PMTRGs. Protein interactions were analyzed and functional annotations were performed using the GeneMANIA website (https://genemania.org/)28. The expression of different isoforms of PMTRGs and the levels of GBM were analyzed using GraphPad (v10.2.3).
Consensus cluster analysis
Consensus ClusterPlus (v1.54.0) was used to perform consistency analysis; the maximum number of clusters was 6, and 80% of the total samples were extracted from 100 replicates, clusterAlg = “hc”, innerLinkage = 'ward. D2’. The clustering heatmaps were analyzed using the R package Pheatmap (v1.0.12). Survival differences between subclusters were analyzed using Survival (v3.5–5), and the statistical significance of differences was analyzed using the log-rank test; Kaplan–Meier survival curves were plotted. The proportional histogram tool from the Bioinformatics website (http://bioinformatics.com.cn/) was used to plot the distribution of different subclusters in the four molecular isotypes of GBM29. The expression of PMTRGs in different subclusters was analyzed using GraphPad (v10.2.3).
Gene set enrichment analysis (GSEA), gene ontology (GO), and kyoto encyclopedia of genes and genomes (KEGG) analysis
The marker gene sets were downloaded from the MSjgDB website (https://www.gsea-msigdb.org/gsea/msigdb/index.jsp). The permutation was set to 1000, and GSEA enrichment analysis was performed on patients with different clusters using GSEA software (v4.3.3)30,31. The differential analysis tool of the Assistant for Clinical Bioinformatics website (https://www.aclbi.com/static/index.html#/) was used to analyze DEGs between the C1 and C3 clusters. GO functional enrichment and KEGG pathway analysis of the DEGs were performed using the R package ClusterProfiler (v3.18.0).
Immune landscape analysis
The infiltration profiles and estimated proportions of 22 immune cells per sample were calculated using the CIBERSORT method in the R package IOBR32. Immune cell infiltration profiles were examined and immune scores, matrix scores, and immune microenvironment scores were calculated using the XCELL algorithm on the XCELL website (https://aran-lab.com/software/xcell/)33. TIMER and MCPCOUNTER algorithms in The Immune Scoring Tool (https://www.aclbi.com/static/index.html#/) were used to assess the immune cell infiltration profile and analyze the correlation between PMTRGs and immune cell infiltration34,35. Two different tumor immune escape mechanisms and PD-L1, CD8, CAF, IFN-γ, and Merck18 scores were evaluated using the TIDE algorithm (http://tide.dfci.harvard.edu/)36. The expression of immune checkpoint molecules in different clusters was mapped using GraphPad (v10.2.3).
Construction of a prognostic model
A prognostic model based on the 17 PMTRGs was constructed using the Lasso, Cox, and Step algorithms in the prognostic model tool of the Assistant for Clinical Bioinformatics (https://www.aclbi.com/static/index.html#/) website. Decision curve analysis (DCA) was performed using the ggDCA R package to examine the predictive performance of different models. The risk score of the best Cox multivariate regression model = (0.1303)*SAA1 + (0.0795)*NPY2R + (0.1204)*CCL2 + (0.709)*SAA2 + (0.113)*FCGR2B + (0.0952)*RARRES1 + (0.1077)*GJB2 + (− 0.0691)*LTF + (0.1798)*DDIT4L + (− 0.1022)*C1S + (− 0.0358)*CHI3L2 + (− 0.0947)*MARCO + (0.124)*AQP9 + (− 0.0394)*LY96 + (0.0245)*CCL18 + (− 0.0713)*FAM81B + (− 0.0578)*LOX. Receiver Operating Characteristic (ROC) curve analysis was performed at 1, 2, and 3 years using R package Proc (v1.17.0.1). The CI function of Proc was used to evaluate the area under the curve (AUC) and confidence intervals (CIs). The prognostic models were analyzed using the R package Survival. Sankey plots of prognostic risk according to patient subclusters, GBM typing, age, and gender were generated using the Sankey plot tool on the OKX website (https://cloud.oebiotech.com/#/home).
Immunohistochemical staining analysis
Ten PMTRGs with available immunohistochemical data of protein expression in glioma tissues from the HPA website (https://www.proteinatlas.org/) were analyzed. Representative staining patterns of tumor tissues from two high grade glioma patients and two low grade glioma patients were selected, and the staining intensity, specificity, and positivity rate of the target protein in 11 or 12 patients were determined.
Single-cell sequencing analysis
Single-cell RNA sequencing (scRNA-seq) data from 3589 cells from the tumor core and peritumoral core of four GBM patients were obtained from the TISCH database (http://tisch.comp-genomics.org/gallery/) GSE84465 dataset37, including tumor cells and representative cells from each of the major central nervous system cell types (vascular, immune, neuronal, and glial cells). Full-length scRNA-seq data of 8252 T cells in 31 GBM patients were acquired from the GSE163108_10x dataset38. The single-cell data were processed and analyzed using the R package MAESTRO and the Seurat package, and cell clustering was confirmed using the t-SNE method to analyze the expression levels of different PMTRGs in the two datasets.
Statistical analysis
All R package analyses were performed using R software (v4.0.3). SPSS (v26.0) and GraphPad (v10.2.3) were used to perform statistical analyses, and comparisons between the two groups were performed using unpaired t-tests. The Wilcox test was used for comparisons between more than two groups. * P < 0.05, ** P < 0.01, *** P < 0.001, ns: not significant.
Results
Identification of PMTRGs in GBM
DEGs were identified in patients with the mesenchymal and proneural subtypes of GBM (control group) in TCGA and CGGA datasets with the threshold set to |Fold Change|> 2 and FDR < 0.05. A total of 141 upregulated genes and 148 downregulated genes were identified from TCGA dataset, 3156 upregulated genes and 1621 downregulated genes were identified in the CGGA325 dataset, and 366 upregulated genes and 121 downregulated genes were identified in the CGGA301 dataset (Fig. 1A). A Venn plot was generated to identify differentially upregulated genes that intersected in the three datasets, and 83 commonly upregulated genes were identified (Fig. 1B). Batch survival analysis of the 83 genes in 153 patients with GBM from TCGA identified 17 target genes with prognostic significance; these genes were categorized as PMTRGs. Spearman correlation analysis of the mRNA expression of PMTRGs showed a broad correlation among the 17 genes (Fig. 1C). Protein–protein interaction analysis and functional annotation were performed. The first functional pathways identified showed that the proteins encoded by these genes were involved in immune response, chemokine response, and chemokine receptor binding, suggesting that the main functions of PMTRGs were related to tumor immune regulation (Fig. 1D). The expression of PMTRGs in each subtype of GBM was characterized, and the results showed that 16 genes except DDIT4L were significantly overexpressed in the mesenchymal subtype (Fig. 1E).
Screening and expression analysis of PMTRGs. (A) Volcanic plot of proneural and mesenchymal GBM transcriptome differential genes from the TCGA, CGGA325, and CGGA301 platforms. (B) Venn diagram of differentially upregulated genes in the three platforms. (C) mRNA correlation analysis of 17 PMTRGs. (D) Protein–protein interaction network and functional annotation of PMTRGs. (E) Expression profiles of PMTRGs in four subtypes of GBM.
Prognostic analysis of PMTRGs in GBM
The forest plot of univariate Cox regression analysis showed that the expression of PMTRGs in GBM significantly affected the survival of patients (P < 0.05, hazard ratio > 1) (Fig. 2A). The histogram included the expression of PMTRGs in normal tissues, LGGs, and GBM. Except for FAM81B, the expression of 16 genes was higher in GBM than in LGG and normal brain tissues (Fig. 2B). Kaplan–Meier survival analysis of 153 GBM patients showed that survival time was significantly higher in patients with high PMTRG expression level than in those with low expression (Fig. 2C). These results suggest that PMTRGs are significantly differentially expressed in glioma and are associated with shorter survival in GBM patients.
GBM consensus cluster analysis based on PMTRGs
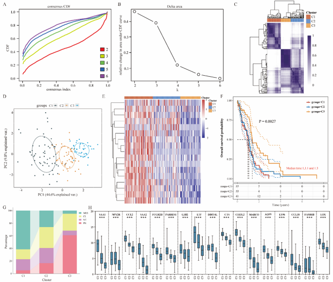
Consensus cluster analysis of 17 PMTRGs divided the 153 GBM patients into three subtypes according to the decrease in the Delta curve as follows: C1 (n = 57), C2 (n = 55), and C3 (n = 41) (Fig. 3A–C). Principal component analysis (PCA) showed that patients were clustered into three distinct subclusters (Fig. 3D), and the clustering heatmap showed that PMTRGs were significantly differentially expressed in the three subclusters (Fig. 3E). Kaplan–Meier analysis showed that patients in the C1 and C2 clusters had a significantly shorter survival than those in the C3 cluster (Fig. 3F). The histogram suggested a potential correlation between the three subclusters and the four GBM subtypes, with the C1 subcluster predominantly resembling the mesenchymal subtype (61.4% of patients have a mesenchymal origin), the C3 subtype showing high similarity to the proneural subtype (61% of patients have a proneural origin), and the C2 subtype showing a transitional subtype between the other two (The proportions of mesenchymal and proneural patients are 25.9% and 16.7%) (Fig. 3G). The expression profiles of PMTRGs in the three clusters showed that the expression of 16 genes except DDIT4L was significantly higher in the C1 cluster than in the other two clusters (Fig. 3H).
Consensus cluster analysis. (A–C) Consensus cluster analysis of PMTRGs divided GBM patients into three subclusters. (D) PCA showed a relatively independent distribution trend of the three subclusters. (E) Expression heatmap of PMTRGs in the three subclusters. (F) Kaplan–Meier survival curves in different clusters of patients. (G) Histogram of three subcluster patients and the four subtypes of GBM. (H) Expression of PMTRGs in patients in the three clusters.
Subcluster functional enrichment and DEG analysis
The association of subclusters with regulatory pathways was examined by GSEA of the C1 and C3 subclusters, which had the largest differences in PMTRG expression and survival rates. The results showed that the C1 cluster was significantly correlated with the mesenchymal subtype of GBM, epithelial-mesenchymal transition, angiogenesis, hypoxia, fatty acid metabolism, inflammatory response, and IL6_JAK_STAT3 pathway, and negatively correlated with the proneural subtype of GBM. The C3 cluster showed the opposite pattern of enrichment than the C1 cluster; the C3 isoform was significantly positively correlated with the proneural subtype of GBM and negatively correlated with the remaining pathways (Fig. 4A). DEGs were analyzed in the C1 and C3 clusters, and the results of the differential analysis are shown in the volcano map and cluster heat map in Fig. 4B,C. Next, we performed GO function enrichment and KEGG pathway analysis based on the DEGs. The results of the GO analysis showed that the molecular functions of immune receptors, chemokines, and cytokines were significantly upregulated. Cytokine receptor interactions in the KEGG pathway and a significant activation of chemokine signaling pathways suggested that cell-to-cell communication and immune activity are stronger in the C1 cluster than in the C3 cluster (Fig. 4D).
Analysis of subcluster immune patterns
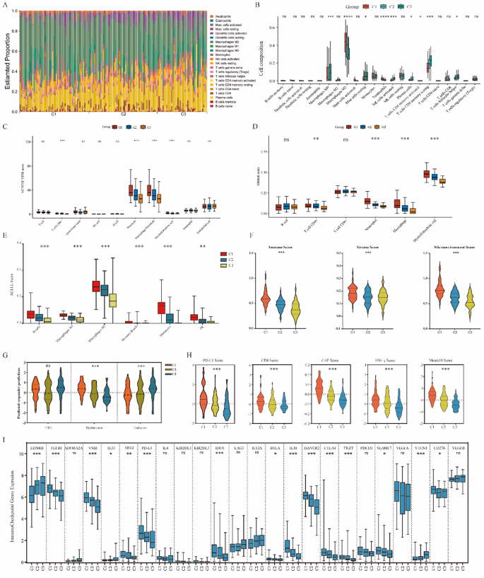
Previous protein–protein interaction and functional enrichment analyses suggested a potential link between PMTRGs and GBM immune activity. We therefore examined immune cell infiltration in the three clusters of GBM. The results of the CIBERSORT algorithm showed that M2 macrophages were the most abundant immune cells, and they were present in significantly higher numbers in the C1 cluster than in the C2 and C3 clusters (Fig. 5A,B). Consistently, the MCPCOUNTER algorithm suggested that the main infiltrating immune cells in each subcluster were monocytes and macrophages, and the infiltration abundance was higher in the C1 cluster than in the C2 and C3 clusters (Fig. 5C). The TIMER algorithm showed that neutrophils, macrophages, and bone marrow dendritic cells were significantly more abundant in the C1 cluster than in the C2 and C3 clusters (Fig. 5D). The XCELL algorithm showed that the infiltration abundance of monocytes and macrophages was significantly higher in the C1 cluster than in the C2 and C3 clusters, and the immune score, matrix score, and immune microenvironment score were significantly higher in the C1 cluster than in the C2 and C3 clusters (Fig. 5E,F). The TIDE score did not differ significantly between the three clusters; however, immune cell dysfunction was higher in the C1 subcluster than in the C2 and C3 groups, whereas the exclusion score indicated predominant immune cell dysfunction in the C1 subcluster and insufficient immune cell infiltration in the C3 subcluster (Fig. 5G). Further analysis showed that the immune scores for PD-L1, CD8, CAF, IFN-γ, and Merck18 were significantly higher in the C1 cluster than in the C2 and C3 subclusters (Fig. 5H). Assessment of 24 immune checkpoint molecules in the three subclusters showed that the expression of molecules such as TGFB1, VSIR, PD-L1, IDO1, IL10, HAVCR2, CTLA4, TIGIT, and CD276 was significantly higher in the C1 subcluster than in the C2 and C3 subgroups (Fig. 5I).
Immune landscape analysis in different subclusters. (A,B) The CIBERSORT algorithm was used to evaluate the infiltration of different immune cells in the three clusters. (C,D) The MCPUNTER and TIMER algorithms were used to evaluate immune cell infiltration in the three clusters. (E,F) The XCELL algorithm evaluates immune cell infiltration abundance and immune score, matrix score, and immune microenvironment score. (G,H) TIDE immunoassay and immune molecule scores. I: Gene expression analysis of 24 immune checkpoints in the three clusters.
GBM risk prognosis model based on PMTRGs
The prognostic value of PMTRGs in GBM was further examined by constructing a prognostic model using three methods: the Lasso algorithm, multivariate Cox regression, and Lasso modeling followed by Step function calculation. ROC curves were generated to evaluate the predictive performance of the model (Fig. 6A–C), and the optimal predictive performance of the Cox multivariate regression model was selected by DCA (Fig. 6D). Kaplan–Meier survival analysis showed that the survival time was significantly shorter in the high-risk group (Fig. 6E). The relationship between the high- and low-risk groups identified by the prognostic model and the different subclusters of patients, GBM subtypes, age, and gender is shown in the Sankey diagram in Fig. 6F. Through a set of three consecutive figures, we further demonstrated the correlations among the prognostic model scores, the patients’ survival, and the expressions of the 17 PMTRGs within the model (Fig. 6G).Finally, we evaluated the correlation between the 17 PMTRGs and the infiltration of different immune cells. The TIMER and MCPCOUNTER algorithms identified a strong correlation between PMTRGs and monocytes, macrophages, and bone marrow dendritic cells (Fig. 6H,I).
GBM prognostic model construction and analysis. (A–C) ROC curve of the prognostic risk model constructed by three machine learning algorithms: Lasso, multivariate Cox analysis, and Step function. (D) The optimal prognostic model was screened by decision curve analysis. (E) Kaplan–Meier survival curve analysis of the high-risk and low-risk groups identified by the prognostic model; prognostic risk assessment using a Sankey diagram of the relationship between risk groups and patient subclusters, GBM subtype, age, and gender. (G) Triplet diagram established by the prognostic model. (H) Analysis of the correlation between PMTRGs and various immune cells.
Immunohistochemical analysis of PMTRGs in glioma tissues
To examine the expression of proteins encoded by PMTRGs in glioma tissues, 10 PMTRGs with available protein expression information in all glioma tissues from the HPA website were identified. A total of 11 or 12 stained tissues for each protein were used for analysis, and immunohistochemical staining results were obtained from two high-grade and two low-grade patients as representative samples. The intensity, sensitivity, and positivity rate of immunohistochemical staining was examined in all 11 or 12 patients (Fig. 7A,B). The results showed that the retinoic acid receptor responder 1 (RARRES1) gene was expressed at high levels in glioma; expression data on gap junction beta-2 (GJB2) and chitinase 3-like 2 (CHI3L2) was available for few patients, and C–C motif chemokine ligand 2 (CCL2) was expressed in the tumor stroma and perivascular areas, whereas no positive staining was observed in glioma cells. Fc Gamma Receptor IIb (FCGR2B), LTF, complement component 1S (C1S), macrophage receptor with collagenous structure (MARCO), aquaporin 9 (AQP9), and FAM81B were not detected in the tumor cells of these patients. These results indicate that most PMTRGs are not expressed in GBM tumor cells or are expressed in only a few patients, suggesting that the mechanism by which PMTRGs promote mesenchymal transition and result in poor clinical outcomes in glioma patients may not occur within tumor cells.
Immunohistochemical staining of PMTRGs in the tissues of glioma patients. (A) Schematic diagram of the expression of 10 PMTRGs in glioma tissues detected by immunohistochemical staining. (B) Staining intensity, sensitivity, and positivity rate of 10 PMTRGs in all 11 or 12 glioma patient tissue samples.
Single-cell sequencing analysis of the expression of PMTRGs in different subsets of GBM
Single-cell sequencing analysis of 3589 cells from four GBM patients in the GSE86645 dataset classified cells into eight subsets. Analysis of the expression of PMTRGs in these cell subsets showed that CCL2, FCGR2B, MARCO, AQP9, and lymphocyte antigen 96 (LY96) were mainly expressed in monocytes and macrophages, whereas C1S, CCL2, and LOX were highly expressed in blood vessels. Moreover, C1S, LOX, CCL2, RARRES1, and GJB2 are also expressed at low levels in cells such as Astrocyte, Neuron, and OPC. (Fig. 8A,B). Full-length scRNA-seq of 8252 cells from 31 GBM patients in the GSE163108_10x dataset classified cells into six subsets including T cells, oligodendrocytes, monocytes, and macrophages. The results showed that FCGR2B, LY96, CCL2, AQP9, MARCO, and RARRES1 were mainly expressed in monocytes and macrophages (Fig. 8C,D). These results indicated that the effect of PMTRGs on PMT and the poor prognosis of GBM patients is related to their expression in immune cells, especially monocytes and macrophages.
Discussion
GBM is a refractory central nervous system tumor that presents several treatment challenges such as resistance and recurrence, and its heterogeneity and invasive growth pattern complicate surgery and drug treatment. The molecular expression pattern and immune microenvironment differ among GBM subtypes, underscoring the importance of considering the different subtypes of GBM for research purposes and in the development of treatments to meet the requirements of precision therapy4,39,40. PMT in GBM occurs in response to various treatments and changes in the microenvironment, and results in the transformation of tumors from the proneural subtype with a relatively good prognosis into the most aggressive mesenchymal subtype, thereby promoting immune evasion41. Elucidating the cellular and molecular biological mechanisms underlying PMT is critical for the development of targeted therapies42. We identified 17 PMTRGs that were commonly differentially upregulated and had significant prognostic value by screening DEGs in patients with proneural and mesenchymal GBM in different databases. There is a wide range of correlations and interactions between the RNA and protein expression of these PMTRGs in GBM, and the protein function annotation suggests that PMTRGs are mainly involved in immune response, chemokine receptor binding, and chemokine response. Consensus cluster analysis according to PMTRG expression divided the 153 GBM patients into three distinct subclusters, with the C1 cluster showing the highest PMTRG expression levels and the worst prognosis. GSEA, GO, and KEGG analysis showed that the C1 cluster had mesenchymal and epithelial-mesenchymal transition characteristics and was highly correlated with tumor hypoxia, angiogenesis, fatty acid metabolism, inflammatory response, and the STAT3 pathway, providing evidence that high expression levels of PMTRGs are associated with the malignant biological behavior and poor prognosis of GBM. Targeting macrophages in the hypoxic environment has shown therapeutic potential regarding vasculature normalization in GBM43, and monocytes in the GBM microenvironment have also been implicated as important targets for glioma mesenchymal transition44.
Immunotherapy is highly successful in tumors other than GBM, but has had limited efficacy in GBM, an "immune-cold" tumor45. In addition to tumor cells, GBM tumor tissues show infiltration of various immune cells and immune matrices, which provide a niche for tumor growth and contribute to the immunosuppressive microenvironment. High levels of immune cell infiltration are associated with lower tumor purity, a high degree of malignancy, an invasive growth pattern, and treatment resistance in GBM46,47,48. The recruitment and activation of bone marrow-derived monocytes and macrophages plays a key role in the tumor immunosuppressive microenvironment3,49. Time-resolved single-cell transcriptomic evidence suggests that bone marrow-derived monocytes differentiate into M2 macrophages within 24 h of entry into GBM tissue and exert immunosuppressive functions50. The development of drugs targeting immune cells in the tumor microenvironment is considered one of the promising therapeutic options for GBM in the future51,52. Toosendanin, a small molecule compound targeting tumor-associated macrophages in GBM, can reverse the sensitivity of immunosuppressive microenvironment-sensitizing CAR-T therapies for the treatment of GBM53. The CSF1R-targeting drug GW2580 can support antitumor T cell responses and directly exert antitumor effects by reprogramming M2-type macrophages to the M1-type54.
In this study, analysis of four different immune scoring algorithms indicated that the C1 cluster had high levels of monocyte and macrophage infiltration, indicating that the expression of PMTRGs may be involved in immune cell infiltration and the formation of a tumor immunosuppressive microenvironment. PMTRGs provide a new understanding of the complex immune-related expression profiles in proneural and mesenchymal GBMs. The Cox multivariate regression risk model based on PMTRGs constructed in this study showed a good predictive performance for the prognosis of GBM patients. A strong correlation between PMTRGs and monocytes, macrophages, and bone marrow-derived dendritic cells supported their involvement in the recruitment and activation of bone marrow-derived immune cells in addition to monocyte infiltration. Evidence from immunohistochemistry and single-cell sequencing in clinical GBM patients suggests that the expression of PMTRGs in GBM is not localized to tumor cells, but mainly to monocytes, macrophages, and blood vessels. These results support that PMTRGs are involved in the recruitment of bone marrow and vascular-derived monocytes and macrophages through their expression in immune cells and blood vessels and contribute to the immunosuppressive microenvironment of mesenchymal GBM. Because of their high levels of expression in monocytes, macrophages, and blood vessels, PMTRGs are expected to be novel targets in the immune microenvironment for the treatment of GBM.
The expression and function of 17 PMTRGs were intrinsically different. The results of immunohistochemistry and single-cell transcriptome analysis showed that CCL2, FCGR2B, AQP9, LY96, and MARCO were the main immune-related genes expressed on monocytes and macrophages and played a central role in PMT in GBM. CCL2 is a major chemokine involved in the recruitment of bone marrow and vascular-derived monocytes in GBM55. FCGR2B is an important regulator and therapeutic target of the GBM immune microenvironment56. The membrane channel protein AQP9 is associated with the GBM tumor microenvironment and glioma grade57. Myeloid differentiation factor LY96 is a marker gene for metastasis and poor prognosis in prostate tumors58. The macrophage receptor MARCO was identified as a pro-tumor marker of mesenchymal GBM in a previous study, which is consistent with our findings59. RARRES1 was the only PMTRG confirmed in GBM cells and had a strong correlation with all five PMTRGs expressed on monocytes and macrophages (Spearman R > 0.5), suggesting that it is involved in the interaction of GBM cells and macrophages in the tumor microenvironment. In addition, the high vascular expression of complement C1S, CCL2, and L-amino acid oxidase LOX suggests that they interact with vascular-derived immune cells60,61. However, immunohistochemistry and single-cell transcriptome data of the 17 PMTRGs were incomplete, and expression data were missing for some of these genes, limiting a comprehensive and in-depth analysis. Further studies are needed to elucidate their role in PMT events.
Conclusion
We screened 17 PMTRGs with prognostic significance based on GBM transcriptome and clinical information from multiple sequencing platforms. Consensus cluster analysis and function and pathway enrichment analysis of DEGs determined the correlation between PMTRGs and GBM malignant behavior and immune cell infiltration. Four immune scoring algorithms identified different immune infiltration profiles based on PMTRGs, and the Cox risk prognostic model evaluated the predictive value of PMTRGs. Protein expression and single-cell sequencing demonstrated that PMTRGs mediate the recruitment and activation of monocyte-macrophages and the immunosuppressive microenvironment of GBM through expression in immune cells and blood vessels. This study provides new insight into the cellular and molecular mechanisms underlying PMT events in GBM and suggests molecular targets in monocyte-macrophages in the tumor microenvironment to reverse the immunosuppressive microenvironment in GBM.
Data availability
All data generated or analysed during this study are included in this published article.
References
van den Bent, M. J. et al. Primary brain tumours in adults. Lancet 402(10412), 1564–1579 (2023).
Qi, D., Li, J., Quarles, C. C., Fonkem, E. & Wu, E. Assessment and prediction of glioblastoma therapy response: Challenges and opportunities. Brain 146(4), 1281–1298 (2023).
Khan, F. et al. Macrophages and microglia in glioblastoma: Heterogeneity, plasticity, and therapy. J. Clin. Investig. 133(1), e163446 (2023).
Galbo, P. M. Jr. et al. Functional contribution and clinical implication of cancer-associated fibroblasts in glioblastoma. Clin. Cancer Res. 30(4), 865–876 (2024).
Loginova, N., Aniskin, D., Timashev, P., Ulasov, I. & Kharwar, R. K. GBM immunotherapy: Macrophage impacts. Immunol. Investig. 1–22 (2024).
Wang, F. et al. Resolving the lineage relationship between malignant cells and vascular cells in glioblastomas. Protein Cell. 14(2), 105–122 (2023).
Gillard, A. G. et al. Targeting innate immunity in glioma therapy. Int. J. Mol. Sci. 25(2), 947 (2024).
Varn, F. S. et al. Glioma progression is shaped by genetic evolution and microenvironment interactions. Cell 185(12), 2184–2199 (2022).
Weller, M. et al. Glioma. Nat. Rev. Dis. Primers 10(1), 33 (2024).
Jayaram, M. A. & Phillips, J. J. Role of the microenvironment in glioma pathogenesis. Annu. Rev. Pathol. 19, 181–201 (2024).
Verhaak, R. G. et al. Integrated genomic analysis identifies clinically relevant subtypes of glioblastoma characterized by abnormalities in PDGFRA, IDH1, EGFR, and NF1. Cancer Cell 17(1), 98–110 (2010).
Wang, Q. et al. Tumor evolution of glioma-intrinsic gene expression subtypes associates with immunological changes in the microenvironment. Cancer Cell 33(1), 152 (2018).
Kim, Y. et al. Perspective of mesenchymal transformation in glioblastoma. Acta Neuropathol. Commun. 9(1), 50 (2021).
Hart, W. S., Myers, P. J., Purow, B. W. & Lazzara, M. J. Divergent transcriptomic signatures from putative mesenchymal stimuli in glioblastoma cells. Cancer Gene Ther. 31(6), 851–860 (2024).
Couturier, C. P. et al. Glioblastoma scRNA-seq shows treatment-induced, immune-dependent increase in mesenchymal cancer cells and structural variants in distal neural stem cells. Neuro Oncol. 24(9), 1494–1508 (2022).
Wu, Q., Berglund, A. E., Macaulay, R. J. & Etame, A. B. The role of mesenchymal reprogramming in malignant clonal evolution and intra-tumoral heterogeneity in glioblastoma. Cells 13(11), 942 (2024).
Wang, L. et al. A single-cell atlas of glioblastoma evolution under therapy reveals cell-intrinsic and cell-extrinsic therapeutic targets. Nat. Cancer 3(12), 1534–1552 (2022).
Xu, C. et al. Comprehensive understanding of glioblastoma molecular phenotypes: Classification, characteristics, and transition. Cancer Biol. Med. 21(5), 363–381 (2024).
Lai, Y. et al. Crosstalk between glioblastoma and tumor microenvironment drives proneural-mesenchymal transition through ligand-receptor interactions. Genes Dis. 11(2), 874–889 (2024).
Xiong, A., Zhang, J., Chen, Y., Zhang, Y. & Yang, F. Integrated single-cell transcriptomic analyses reveal that GPNMB-high macrophages promote PN-MES transition and impede T cell activation in GBM. EBioMedicine 83, 104239 (2022).
Chryplewicz, A. et al. Cancer cell autophagy, reprogrammed macrophages, and remodeled vasculature in glioblastoma triggers tumor immunity. Cancer Cell 40(10), 1111–1127 (2022).
Hoogstrate, Y. et al. Transcriptome analysis reveals tumor microenvironment changes in glioblastoma. Cancer Cell 41(4), 678–692 (2023).
Panovska, D. et al. Single-cell molecular profiling using ex vivo functional readouts fuels precision oncology in glioblastoma. Cell Mol Life Sci. 80(6), 147 (2023).
van der Voort, S. R. et al. Combined molecular subtyping, grading, and segmentation of glioma using multi-task deep learning. Neuro Oncol. 25(2), 279–289 (2023).
Yabo, Y. A. & Heiland, D. H. Understanding glioblastoma at the single-cell level: Recent advances and future challenges. PLoS Biol. 22(5), e3002640 (2024).
Zhao, Z. et al. Chinese glioma genome atlas (CGGA): A comprehensive resource with functional genomic data from Chinese glioma patients. Genom. Proteom. Bioinf. 19(1), 1–12 (2021).
Tomczak, K., Czerwinska, P. & Wiznerowicz, M. The Cancer Genome Atlas (TCGA): An immeasurable source of knowledge. Contemp. Oncol. (Pozn). 19(1A), A68-77 (2015).
Mostafavi, S., Ray, D., Warde-Farley, D., Grouios, C. & Morris, Q. GeneMANIA: a real-time multiple association network integration algorithm for predicting gene function. Genome Biol. 9(Suppl 1), S4 (2008).
Tang, D. et al. SRplot: A free online platform for data visualization and graphing. PLoS ONE 18(11), e0294236 (2023).
Subramanian, A. et al. Gene set enrichment analysis: a knowledge-based approach for interpreting genome-wide expression profiles. Proc. Natl. Acad. Sci. USA 102(43), 15545–15550 (2005).
Mootha, V. K. et al. PGC-1alpha-responsive genes involved in oxidative phosphorylation are coordinately downregulated in human diabetes. Nat. Genet. 34(3), 267–273 (2003).
Newman, A. M. et al. Robust enumeration of cell subsets from tissue expression profiles. Nat. Methods 12(5), 453–457 (2015).
Aran, D., Hu, Z. & Butte, A. J. xCell: digitally portraying the tissue cellular heterogeneity landscape. Genome Biol. 18(1), 220 (2017).
Becht, E. et al. Estimating the population abundance of tissue-infiltrating immune and stromal cell populations using gene expression. Genome Biol. 17(1), 218 (2016).
Li, T. et al. TIMER20 for analysis of tumor-infiltrating immune cells. Nucleic Acids Res. 48(W1), W509–W514 (2020).
Jiang, P. et al. Signatures of T cell dysfunction and exclusion predict cancer immunotherapy response. Nat. Med. 24(10), 1550–1558 (2018).
Darmanis, S. et al. Single-cell RNA-Seq analysis of infiltrating neoplastic cells at the migrating front of human glioblastoma. Cell Rep. 21(5), 1399–1410 (2017).
Mathewson, N. D. et al. Inhibitory CD161 receptor identified in glioma-infiltrating T cells by single-cell analysis. Cell 184(5), 1281–1298 (2021).
Yuan, J. et al. Single-cell transcriptome analysis of lineage diversity in high-grade glioma. Genome Med. 10(1), 57 (2018).
Spinelli, C. et al. Mesenchymal glioma stem cells trigger vasectasia-distinct neovascularization process stimulated by extracellular vesicles carrying EGFR. Nat. Commun. 15(1), 2865 (2024).
Gangoso, E. et al. Glioblastomas acquire myeloid-affiliated transcriptional programs via epigenetic immunoediting to elicit immune evasion. Cell 184(9), 2454–2470 (2021).
Wang, L. et al. The phenotypes of proliferating glioblastoma cells reside on a single axis of variation. Cancer Discov. 9(12), 1708–1719 (2019).
Wang, W. et al. Identification of hypoxic macrophages in glioblastoma with therapeutic potential for vasculature normalization. Cancer Cell 42(5), 815–832 (2024).
Chen, Z. et al. Monocyte depletion enhances neutrophil influx and proneural to mesenchymal transition in glioblastoma. Nat. Commun. 14(1), 1839 (2023).
Robert, C. A decade of immune-checkpoint inhibitors in cancer therapy. Nat. Commun. 11(1), 3801 (2020).
Lin, H. et al. Understanding the immunosuppressive microenvironment of glioma: mechanistic insights and clinical perspectives. J. Hematol. Oncol. 17(1), 31 (2024).
Dai, Z. et al. Identification of a single cell-based signature for predicting prognosis risk and immunotherapy response in patients with glioblastoma. Clin. Immunol. 251, 109345 (2023).
Yabo, Y. A. et al. Glioblastoma-instructed microglia transition to heterogeneous phenotypic states with phagocytic and dendritic cell-like features in patient tumors and patient-derived orthotopic xenografts. Genome Med. 16(1), 51 (2024).
Xu, C. et al. Origin, activation, and targeted therapy of glioma-associated macrophages. Front. Immunol. 13, 974996 (2022).
Kirschenbaum, D. et al. Time-resolved single-cell transcriptomics defines immune trajectories in glioblastoma. Cell 187(1), 149–165 (2024).
Anagnostakis, F. & Piperi, C. targeting options of tumor-associated macrophages (TAM) activity in gliomas. Curr. Neuropharmacol. 21(3), 457–470 (2023).
Abdel-Rahman, S. A. & Gabr, M. Small molecule immunomodulators as next-generation therapeutics for glioblastoma. Cancers (Basel). 16(2), 435 (2024).
Yang, F. et al. Small-molecule toosendanin reverses macrophage-mediated immunosuppression to overcome glioblastoma resistance to immunotherapy. Sci. Transl. Med. 15(683), 3558 (2023).
Fermi, V. et al. Effective reprogramming of patient-derived M2-polarized glioblastoma-associated microglia/macrophages by treatment with GW2580. Clin Cancer Res. 29(22), 4685–4697 (2023).
Xu, M., Wang, Y., Xia, R., Wei, Y. & Wei, X. Role of the CCL2-CCR2 signalling axis in cancer: Mechanisms and therapeutic targeting. Cell Prolif. 54(10), e13115 (2021).
Sun, Z. et al. FCGR2B as a prognostic and immune microenvironmental marker for gliomas based on transcriptomic analysis. Medicine (Baltimore) 102(37), e35084 (2023).
Jelen, S. et al. AQP9 expression in glioblastoma multiforme tumors is limited to a small population of astrocytic cells and CD15(+)/CalB(+) leukocytes. PLoS ONE 8(9), e75764 (2013).
Ferrari, M. G. et al. Myeloid differentiation factor-2/LY96, a potential predictive biomarker of metastasis and poor outcomes in prostate cancer: Clinical implications as a potential therapeutic target. Oncogene 43(7), 484–494 (2024).
Chen, A. X. et al. Single-cell characterization of macrophages in glioblastoma reveals MARCO as a mesenchymal pro-tumor marker. Genome Med. 13(1), 88 (2021).
Nakagawa, M. et al. Increased expression and secretion of r-Gsp protein, rat counterpart of complement C1s precursor, during cyclic AMP-induced differentiation in rat C6 glioma cells. Brain Res. Mol. Brain Res. 106(1–2), 12–21 (2002).
Silva-Pavez, E. & Urra, H. LOX rises as a potential survival biomarker: A commentary on “Identification of LOX as a candidate prognostic biomarker in Glioblastoma multiforme” by Liu et al.. Transl Oncol. 44, 101777 (2024).
Funding
This research was supported by grants from the National Natural Science Foundation of China (No.82171355). National Natural Science Foundation of China (No: 82403762). China Postdoctoral Science Foundation (No: 2023M733164).
Author information
Authors and Affiliations
Contributions
CX, ZZ, and RX conceptualized the manuscript. HX, XC, and YZ collected transcriptome data and performed immune infiltration analysis. MG, LH, CH and QF performed the acquisition and analysis of single-cell transcriptome and immunohistochemical staining data. WL, YW, JZ, and YY performed consensus cluster analysis and prognostic model construction. CX, JY and ZZ prepared the figures and wrote the paper. The research work was funded by RX. All authors read and approved the final manuscript.
Corresponding authors
Ethics declarations
Competing interests
The authors declare no competing interests.
Additional information
Publisher’s note
Springer Nature remains neutral with regard to jurisdictional claims in published maps and institutional affiliations.
Rights and permissions
Open Access This article is licensed under a Creative Commons Attribution-NonCommercial-NoDerivatives 4.0 International License, which permits any non-commercial use, sharing, distribution and reproduction in any medium or format, as long as you give appropriate credit to the original author(s) and the source, provide a link to the Creative Commons licence, and indicate if you modified the licensed material. You do not have permission under this licence to share adapted material derived from this article or parts of it. The images or other third party material in this article are included in the article’s Creative Commons licence, unless indicated otherwise in a credit line to the material. If material is not included in the article’s Creative Commons licence and your intended use is not permitted by statutory regulation or exceeds the permitted use, you will need to obtain permission directly from the copyright holder. To view a copy of this licence, visit http://creativecommons.org/licenses/by-nc-nd/4.0/.
About this article
Cite this article
Xu, C., Yang, J., Xiong, H. et al. Machine learning and multi-omics analysis reveal key regulators of proneural–mesenchymal transition in glioblastoma. Sci Rep 15, 19731 (2025). https://doi.org/10.1038/s41598-025-04862-z
Received:
Accepted:
Published:
Version of record:
DOI: https://doi.org/10.1038/s41598-025-04862-z
Keywords
This article is cited by
-
Prediction of postoperative haemorrhage after cerebral tumour surgery using machine learning algorithms
BMC Medical Informatics and Decision Making (2025)










