Fig. 6
From: Cyclodextrin attenuates atherosclerosis by diminishing gasdermin D (GSDMD)-mediated pyroptosis

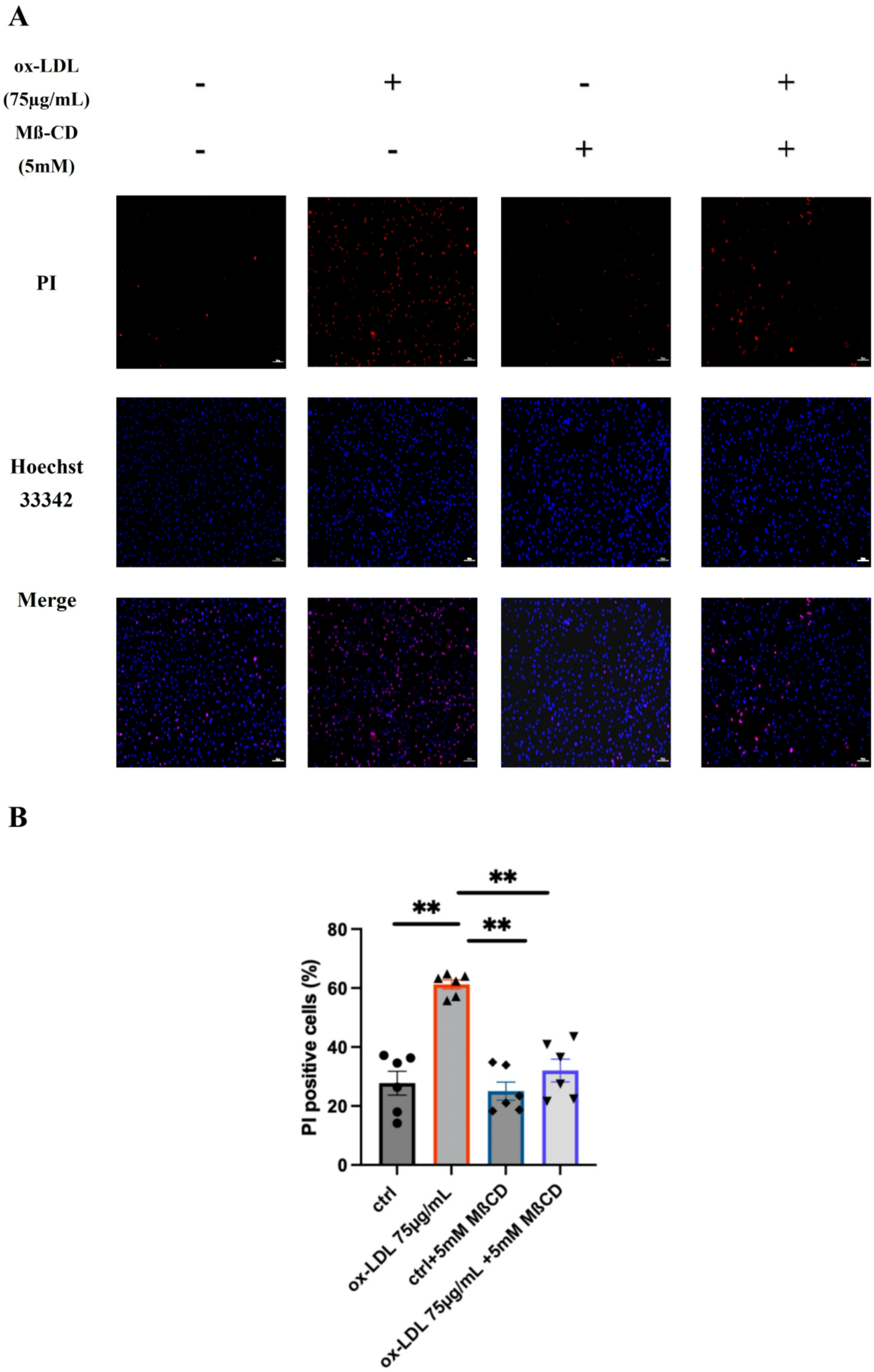
Mß-CD improved the cell membrane integrity of rat VSMCs damaged by ox-LDL. (A) Immunofluorescence images of Hoechst 33,342/PI double staining. (B) Quantitative analysis revealed that the positive rate of PI staining in the ox-LDL 75 µg/mL group was significantly higher than that in the ctrl group (**P < 0.01). However, after treatment with 5mM Mß-CD, the positive rate of PI staining was reduced (**P < 0.01) in the ox-LDL 75 µg/mL + 5mM Mß-CD group. The experiments were performed independently (n = 6). Scale bar = 100 μm.