Fig. 2
From: HIIT and MICT mitigate endothelial dysfunction in early atherosclerotic mice via PCSK9 inhibition

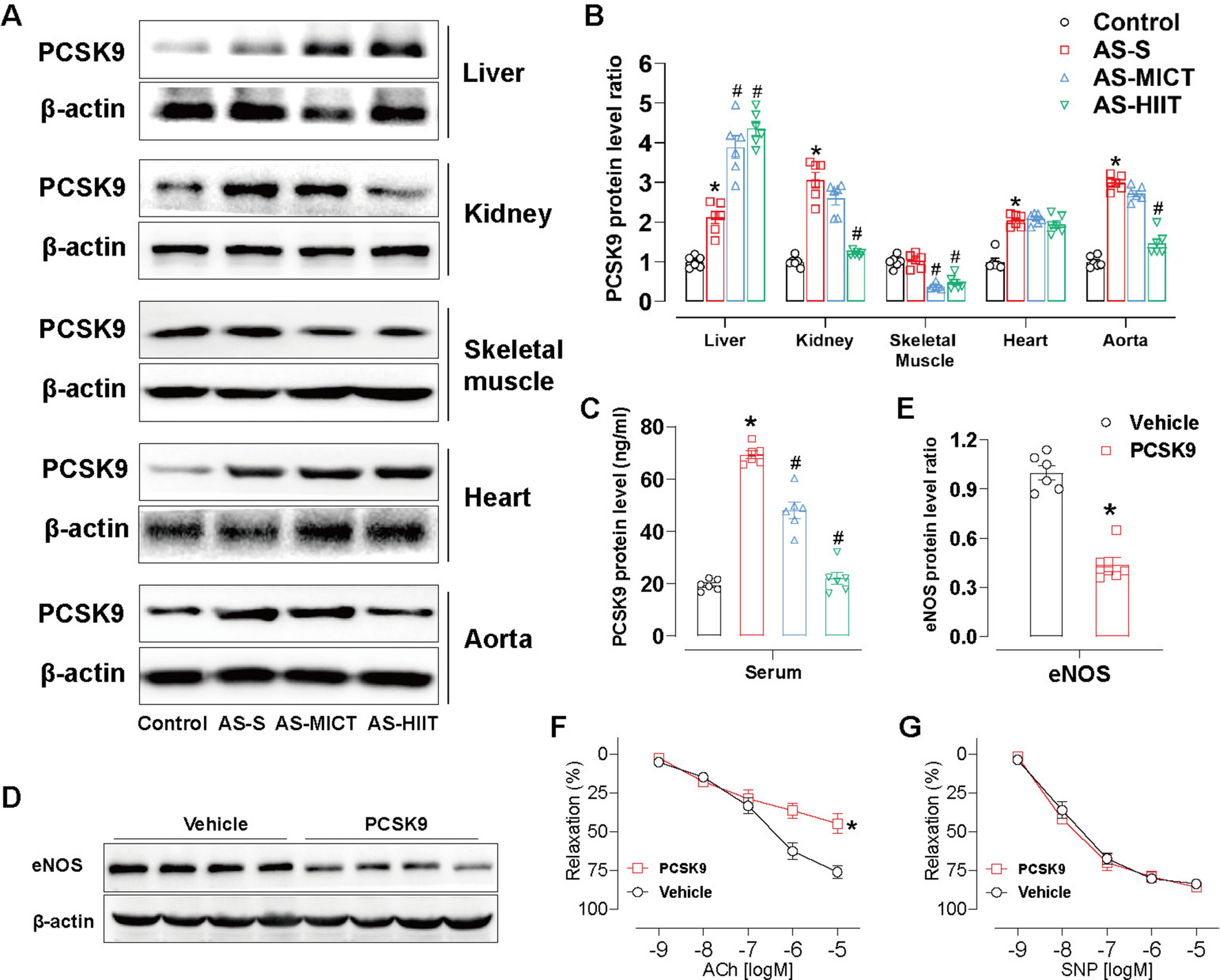
MICT and HIIT improve vascular function through inhibiting PCSK9 level. (A and B) PCSK9 expression in the liver, kidney, skeletal muscle, heart, and aorta was measured using western blotting. (C) PCSK9 levels in the serum were quantified via ELISA. *P < 0.05, AS-S compared with Control; #P < 0.05, AS-MICT and AS-HIIT compared with AS-S. Data are presented as means ± SD. (D and E) Protein expression of eNOS in aortic tissue, either Vehicle- or PCSK9-treated in vitro, was analyzed. (F) ACh-induced and (G) SNP-induced vasodilation function of in vitro-cultured aortas treated with or without PCSK9. *P < 0.05, Vehicle group compared with PCSK9 group. Data are presented as means ± SD.