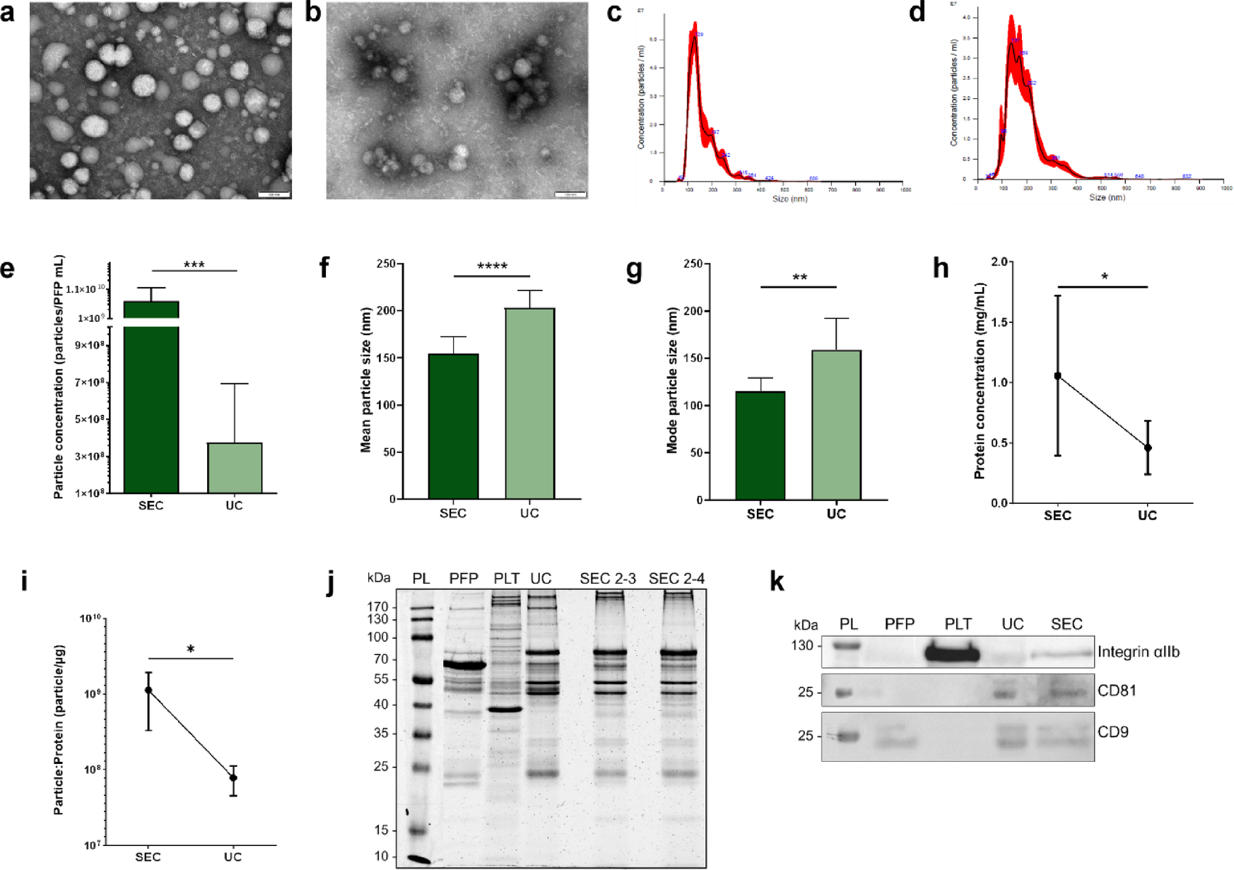
Fig. 2

EVs characterization by TEM, NTA, protein quantification, SDS-PAGE and western blot. Representative images of (a) SEC-EVs and (b) UC-EVs taken by transmission electron microscopy (TEM). Representative image of an analysis by NTA of (c) SEC-EVs and (d) UC-EVs. Results of analysis by NTA of (e) particle concentration (particles/mL of PFP), (f) mean particle size (nm), and (g) mode particle size (nm) comparing both isolation methods (N = 12). (h) Protein concentration (mg/mL) and (i) particle-to-protein ratio (particle/µg) of SEC-EVs compared to UC-EVs (N = 6). (j) SDS-PAGE representative image comparing the protein profile of PFP, platelets (PLT), UC-EVs (UC), SEC-EVs fractions 2–3 (SEC 2–3), and SEC-EVs fractions 2–4 (SEC 2–4). The protein ladder (PL) indicates molecular weight markers (kDa). (k) Representative western blot images of EVs biomarkers (integrin αIIb, CD81 and CD9). * p < 0.05; ** p < 0.01; *** p < 0.001; **** p < 0.0001.