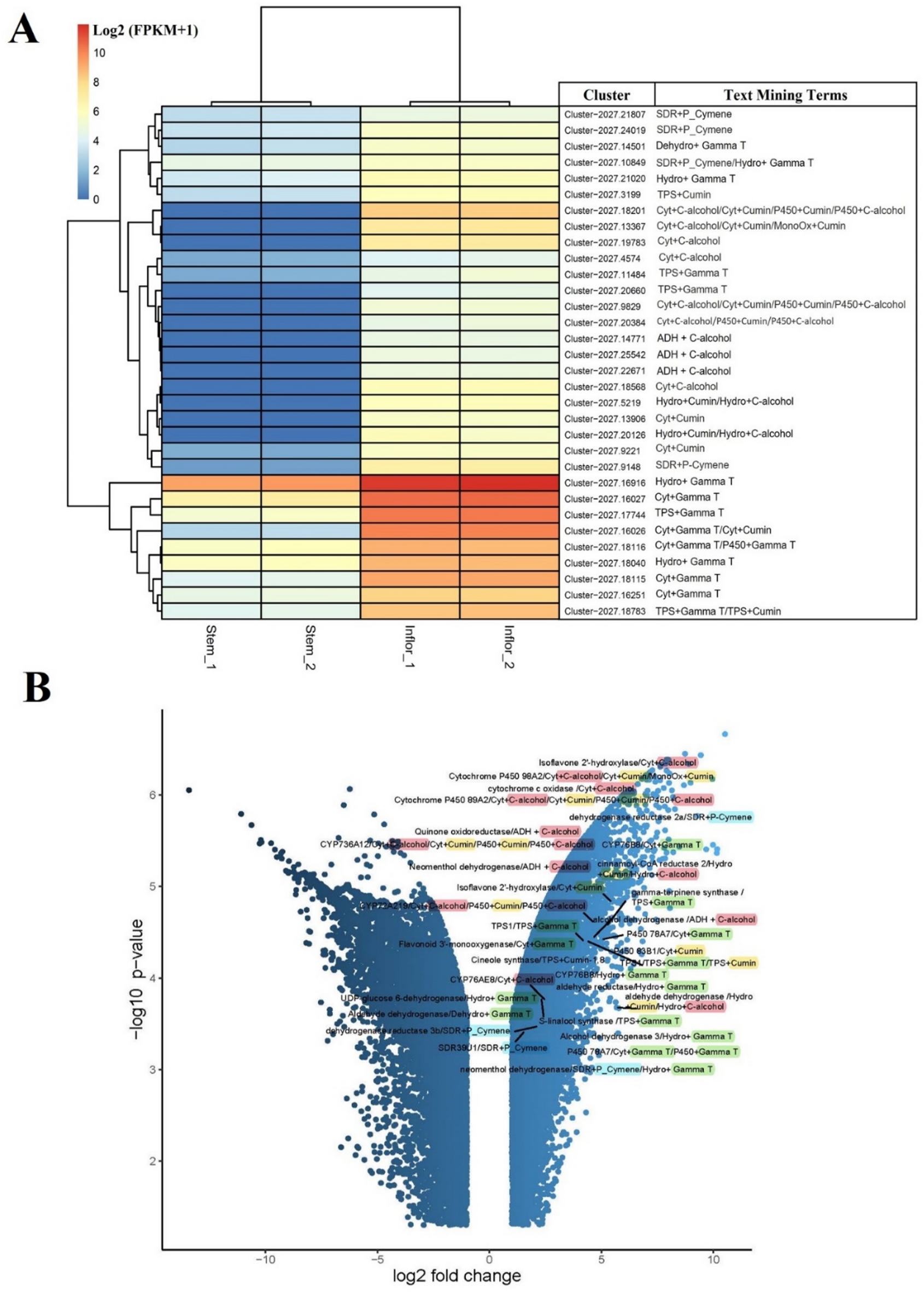
Fig. 8

Final candidate genes identified through keyword-based search and correlation analysis. (A) Clustering and correlation of the selected genes. (B) Positioning of the selected genes on the volcano plot of differentially expressed genes (DEGs). Cumin cuminaldehyde, Dehydro dehydrogenase, Hydro hydrogenase, C-alcohol cuminic alcohol, Cyt cytochrome, Gamma T γ-Terpinene.