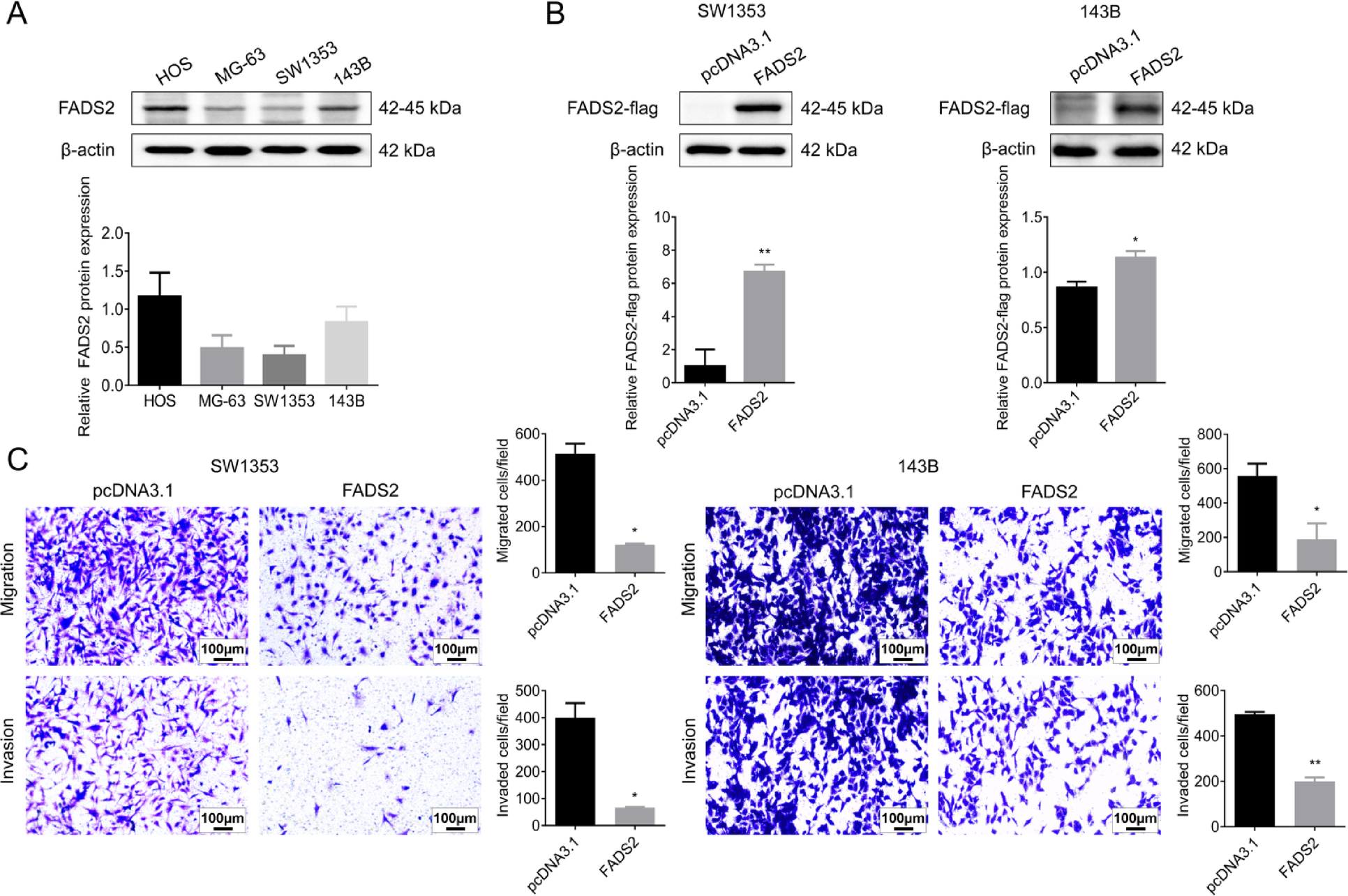
Fig. 11

FADS2 inhibits migration and invasion of osteosarcoma cells. (A) The constitutive expression of FADS2 in multiple human osteosarcoma cells was tested by WB assay; (B) The protein level of FADS2-flag in osteosarcoma cells with FADS2 overexpression was tested by WB assay; (C) Representative images and quantification of the transwell migration and invasion assay in osteosarcoma cells with FADS2 overexpression. Quantitative analysis presented as mean ± SD from n = 3 independent experiments (A–C). Statistical significance was determined by the two-tailed t-test.*P < 0.05; **P < 0.01.