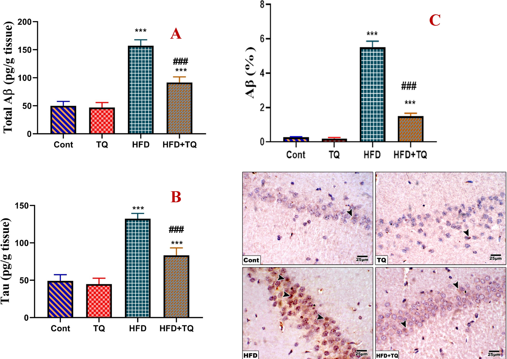
Fig. 7

Effect of TQ and HFD on brain levels of total amyloid β (Aβ) (pg/g tissue; A) and tau protein (pg/g tissue; B) in the brain of the experimental group. Data are shown as mean ± SEM (n = 6). Immunohistochemical determination of the expression of Aβ in the pyramidal cell layer of hippocampal sections in the control and different rat groups (C). Expression is indicated by arrowhead (IHC, 400). Values are expressed as the means ± SEM of 5 microscopic fields/tissue samples of Aβ%.***,### Significant at P < 0.001.*** Indicate comparisons with respect to the control group. ### Indicate comparisons with respect to the HFD group. Cont: Control, TQ: Thymoquinone, HFD: High-fat diet, HFD + TQ: High-fat diet + Thymoquinone.