Fig. 3
From: Real-time visualization and modulation of endocytic dynamics in osteocytes in vivo

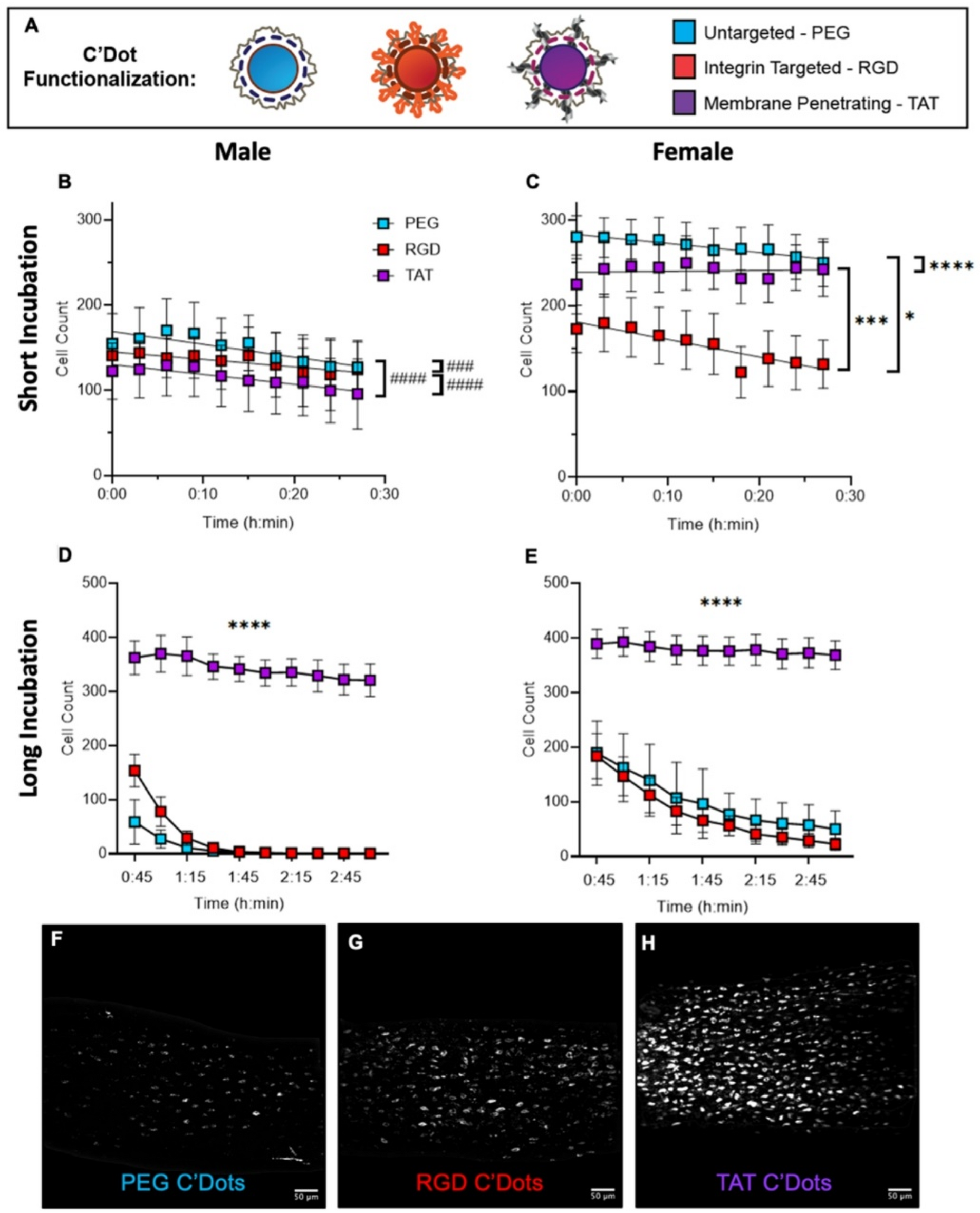
Functionalization of C’Dots with cellular targeting peptides modulates their short and long term uptake and clearance in osteocytes in vivo. A) Three different C’Dots with distinct surface functionalization were tested. PEG-C’Dots are untargeted, RGD-C’Dots are integrin targeting with cyclic RGD motifs, and TAT-C’Dots are membrane penetrating, evading the endocytic pathway via functionalization with HIV viral peptides. B-C) C’Dot surface functionalization impacts the uptake and clearance in osteocytes after a short incubation (5 min). Linear regressions compare C’Dot surface functionalization groups within each panel. Slopes of the linear regressions were compared between groups (differences indicated by * symbols). If the slopes were not significantly different, y-intercept comparisons were also made between groups (differences indicated by # symbols). Females show variation in clearance slope after a short incubation while males only have y-intercept variability. D-E) C’Dot functionalization also modulated osteocyte uptake and clearance after a long incubation (45 min). Differences between the groups are tested with 2-Way ANOVA’s. Significant differences between groups are denoted by asterisks. TAT-C’Dots display clear retention in osteocytes in both sexes while untargeted and integrin targeted nanoparticle are trafficked much more rapidly. F-H) Representative z-projection images for each C’Dot type (as indicated) after a 45-minute incubation are shown. (*p < 0.05, **p < 0.01, ***p < 0.001, ****p < 0.0001; #p < 0.05, ##p < 0.01, ###p < 0.001, ####p < 0.0001; Error bars indicate SEM; Scale bars = 50 μm).