Abstract
Endocytosis is a critical cellular process involved in many physiological functions, including mechanotransduction. Recent advancements in intravital imaging have led to in vivo analysis of endocytosis, and these tools can now be translated to study the highly mechanosensitive bone tissue. Here, we present a live-cell study of endocytosis in osteocytes, mechanosensory cells embedded in mouse bone. Using intravital multiphoton microscopy and fluorescently labeled nanoparticles, we visualized real-time uptake and trafficking within osteocytes in vivo. We applied pharmacologic inhibitors to assess both general and receptor-specific modes of endocytosis. Our results demonstrate rapid and dynamic nanoparticle internalization by osteocytes, with distinct differences in uptake kinetics and subcellular distribution depending on nanoparticle surface functionalization. Notably, we observed sex-specific differences in dynamin-dependent endocytic activity. These results offer the first in vivo derived insights into how osteocytes take up materials and provide new evidence for chemically altering receptor-mediated endocytosis in live bone tissue.
Similar content being viewed by others
Introduction
Endocytosis is a fundamental cellular process that enables cells to sense and respond to their external environment by internalizing molecules from the extracellular matrix. It is crucial for maintaining the function of membrane-bound proteins1receptor metabolism2,3 regulating neurotransmitter uptake4,5,6 and regulation of mechanotransduction machinery7,8. Through endocytosis, cells modulate the surface availability of transmembrane proteins, facilitating precise spatiotemporal control of signaling pathways9,10,11,12. In mammalian cells, endocytosis occurs via multiple pathways8,13,14,15,16,17 including the common routes of clathrin-mediated endocytosis and macropinocytosis18,19,20,21. These processes underpin essential cellular functions, including migration and mechanotransduction1,2. Despite the central role of endocytosis in maintaining cellular homeostasis, many aspects of the molecular mechanisms governing endocytic pathways and their physiological implications in mechanosensitive tissues remain poorly understood.
One highly mechanosensitive tissue where little is known about endocytosis is bone. Wolff’s Law, originally reported in the 19th century, states that bone tissue changes according to the mechanical loads it experiences22. Indeed, bone relies on force for healthy form and function23,24,25. Tissue adaptation is facilitated by bone specific cells; bone-building osteoblasts and bone-resorbing osteoclasts. Recent studies suggest a significant role for endocytosis in osteoblast activity; for example, the conditional deletion of a caveolin-dependent endocytosis protein in osteoblasts enhances bone formation and improves tissue mechanical properties26,27. Osteoclastic bone resorption is mediated by endocytosis and trafficking of degraded bone matrix proteins28. Critically, membrane trafficking pathways have not been interrogated in an integral third cell type within bone, the osteocyte.
As the resident mechanosensors of bone, osteocytes sense and translate mechanical stimulation into biochemical signals29. These dendritic cells are embedded in mineralized bone matrix and maintain tissue homeostasis by regulating the activity of osteoblasts and osteoclasts30,31. The study of osteocyte mechanosensitivity is a robust field, with the roles of mechanosensitive transmembrane proteins like integrins having been well established32,33,34. However, there are many questions yet to be explored. Endocytosis is known to mediate mechanical sensitivity in a number of cell types13,35 but has not been studied in osteocytes. Activity in these cells is difficult to observe due to their location within light-scattering bone, thus making interrogation of osteocyte endocytic dynamics a challenge, especially in vivo.
Our group has developed a fluorescent multiphoton intravital imaging platform that allows the investigation of osteocyte endocytosis in vivo, which offers the advantages of intact primary vasculature and local cell microenvironment36. These features are critically preserved to provide observation to physiologically relevant osteocyte phenomena in real time at cell and molecular resolution. Our platform leverages ultrasmall (< 7 nm), highly fluorescent silica core nanoparticles which are synthesized in water, termed C’Dots35,37,38. C’Dots exhibit rapid cellular internalization and transient retention, making them ideal for tracking endocytosis dynamics in real time. C’Dots can also be surface functionalized to target specific cellular uptake pathways, providing a unique opportunity to dissect endocytic mechanisms in vivo. Furthermore, this system allows for localized pharmacological manipulation, enabling precise perturbation of endocytic pathways within the bone microenvironment.
In this study, we utilized three different types of C’Dot surface chemistries to investigate the mechanisms of nanoparticle uptake and clearance in osteocytes in vivo. They include untargeted (i.e., PEGylated), integrin-targeted, and membrane-penetrating C’Dots. We hypothesized that endocytosis governs the internalization of these nanoparticles in osteocytes. We explore this hypothesis by applying pharmacological inhibitors of dynamin-regulated endocytosis and macropinocytosis (i.e., Dyngo4a and Methyl-β-cyclodextrin (MβCD), respectively) to disrupt these pathways. Dyngo4a disrupts dynamin activity, critical for clathrin-mediated and receptor-mediated endocytosis. MβCD depletes unbound membrane cholesterol, inhibiting macropinocytosis. By examining the effects of surface-functionalization and endocytic inhibitors on osteocyte nanoparticle uptake and clearance, we aim to establish a foundational understanding of endocytic dynamics in osteocytes within the intact bone environment. This work represents methodological advances in studying endocytosis in musculoskeletal tissue and provides critical insights into the cellular biology of bone.
Results
C’Dots are rapidly internalized by osteocytes in vivo
We developed a method to deliver fluorescent nanoparticles (C’Dots) to osteocytes in vivo36. A 15 µL subcutaneous injection of a 10 µM untargeted (i.e., purely PEGylated) PEG-C’Dot solution over the third metatarsal (MT3) of a mouse consistently provided clear images of the osteocyte microenvironment (Fig. 1A). In Fig. 1B, a representative image shows the red fluorescent Cy5 C’Dot signal present throughout the cellular microenvironment within the field of view. Some areas of signal displayed uniform fluorescence throughout, while others exhibited distinct clusters of signal (Fig. 1C–F). C’Dot signal was also rapidly cleared from the cellular microenvironment over time (Fig. 1H). Notably, C’Dot signal was observed in filamentous structures beyond larger lacunae (Fig. 1G). By combining a short C’Dot incubation period with optical zoom and high frame averaging, we were able to reproducibly visualize the canalicular network around osteocytes (Fig. 2A-C). Together, these observations raise the question of whether C’Dots are internalized by osteocytes or remain external to the cell within the lacuno-canalicular system.
We used two co-localization imaging approaches to assess distribution of C’Dot signal inside cortical bone. First, we used a genetically modified mouse model expressing the calcium indicator GCaMP6f specifically in osteocytes39. In these mice, GCaMP6f fluorescence is restricted to the intracellular cytosolic space40. Red Cy5 C’Dot signal showed a high degree of overlap with the green GCaMP6f signal in osteocytes in vivo (Fig. 2D-F). Untargeted PEG-C’Dots had complete signal overlap in 79% of cells, while integrin-targeted RGD-C’Dots showed overlap in 85% of cells (Supplemental Fig. 1, Fig. 2G). These results strongly suggest that C’Dots are primarily localized inside the osteocytes rather than the extracellular space at the timepoint tested (45 min incubation).
In a second approach, we used three-photon microscopy with third harmonic generation (THG) imaging to further investigate C’Dot localization. THG, a dye-free fluorescent signal generated at material interfaces like the cell membrane41 was used to evaluate the relative location of C’Dot fluorescent signal. Line intensity analysis across the diameter of each cell revealed that the Cy5 C’Dot signal was nested within the THG peaks, indicating that C’Dots were likely located inside the cell membrane (Fig. 2H-K, Supplemental Fig. 1). Together, these data provide strong evidence that C’Dots are internalized by osteocytes following subcutaneous injection.
C’Dot surface functionalization impacts uptake and clearance dynamics in vivo
To investigate the impact of surface chemistry on nanoparticle metabolism in osteocytes, we examined the uptake and clearance of C’Dots with different surface functionalization. We used three types of C’Dots designed to target different uptake mechanisms in osteocytes: (1) Untargeted (i.e., purely PEGylated) PEG-C’Dots, for non-receptor-mediated uptake; (2) integrin-targeting (cyclic RGD functionalized) RGD-C’Dots, to assess receptor-mediated uptake; and (3) TAT peptide functionalized TAT-C’Dots, which incorporate a cell-penetrating peptide derived from HIV, acting as a positive control for uptake independent of endocytosis (Fig. 3). We designed experiments to observe both short-term and long-term nanoparticle dynamics within osteocytes. C’Dots were injected subcutaneously over the mouse MT3 and incubated for either 5 min (short incubation) or 45 min (long incubation) before imaging. We captured ten 35 μm z-stacks over 30 min–2.5 h to assess nanoparticle kinetics for the short and long incubation times, respectively. At each time point, the total number of cells with measurable C’Dot signal was quantified. In the short incubation study, linear regressions were used to assess the initial cell uptake (y-intercept) and clearance rate (slope). In the long incubation study, the kinetics of C’Dot uptake and clearance were compared using 2-Way ANOVAs with multiple comparisons to assess differences in group mean at each timepoint.
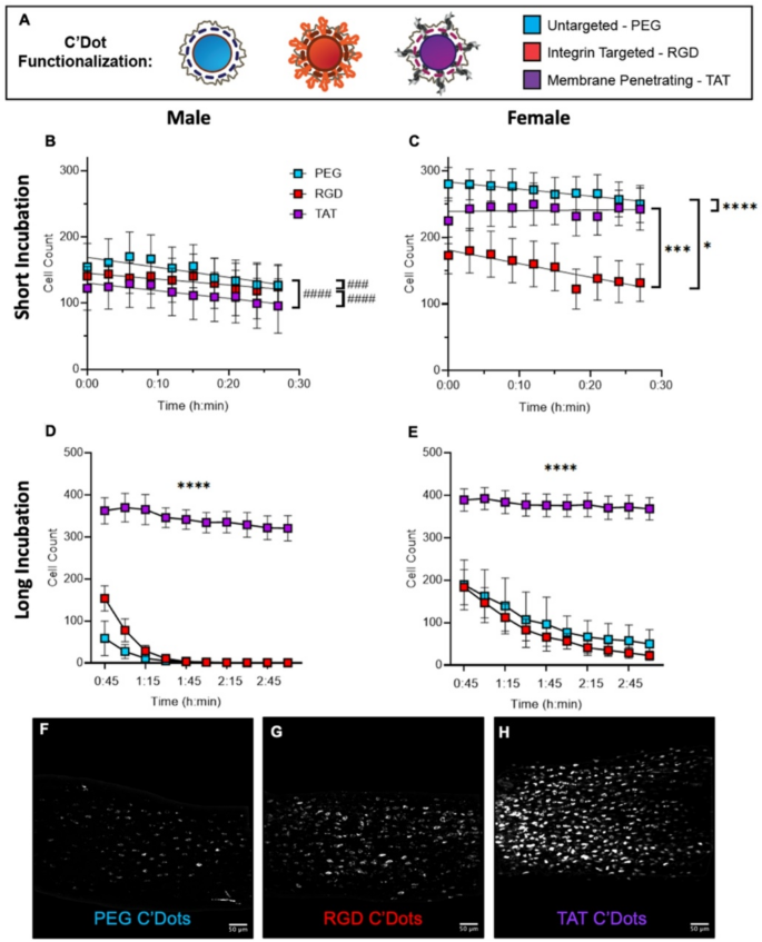
In the short incubation study, each C’Dot group exhibited distinct y-intercepts in male mice (Fig. 3A, B). Overall, untargeted PEG-C’Dots showed slightly higher uptake compared to both RGD and TAT-C’Dots, suggesting faster internalization of non-targeted nanoparticles (Fig. 3B). Female mice demonstrated uptake by more cells overall compared to male mice. The higher uptake of all three C’Dot types in female mice over the first 30 min as compared to males is consistent with our initial findings on C’Dots36. Female mice also displayed different clearance rates across the C’Dot groups, as evidenced by their slopes. Here, RGD-C’Dots were taken up the least and cleared fastest. PEG-C’Dots were taken up the most and cleared slower than RGD-C’Dots, while initial TAT-C’Dot uptake was intermediate, followed by continuous uptake depicted by a positive slope (Fig. 3C). The positive slope in female mice with TAT-C’Dots is unique across all nanoparticles studied in both sexes for the short incubation time experiments (5 min). It suggests uptake by more cells over time, and this pattern of uptake is consistent with a cell-membrane penetrating nanoparticle that evades the endocytic uptake and recycling.
The long incubation (45 min) study further highlighted the role of nanoparticle surface functionalization in uptake and clearance. Male and female mice both had substantially more uptake of TAT-C’Dots in osteocytes than the other two C’Dot types (Fig. 3D-E). TAT-C’Dots were also retained by more cells over the study period of 2.5 h. For PEG and RGD surface functionalized C’Dots, females again showed greater uptake of both over time as compared to males. In male mice, C’Dots were fully cleared by about 1.5 h after injection, while females retained C’Dot signal for the entire 2.5-hour observation period (Fig. 3D-E). The data are consistent with rapid endocytic clearance of PEG- and RGD- surface functionalized C’Dots while TAT-C’Dots penetrate the cell membrane and evade endocytic cycling.
Subcellular localization of the nanoparticles was also examined to better understand how C’Dots were distributed through the osteocyte cell body. Example images of diffuse and discrete cellular signals are shown in Fig. 4A. After the short incubation, no differences in subcellular localization were observed between the C’Dot groups for male or female mice (Fig. 4B-C). In contrast, after the long incubation, TAT-C’Dots displayed lower levels of discrete subcellular localization in male mice compared to the other C’Dot types (Fig. 4D). Cells treated with TAT-C’Dots exhibited a more diffuse signal, with the nanoparticles spreading evenly throughout the cytosol. Females displayed no differences in subcellular localization between any C’Dot groups.
Osteocyte nanoparticle uptake and clearance is modulated with a cholesterol depleting agent
After baseline nanoparticle behavior with different surface functionalizations was established, the effect of endocytosis inhibition on C’Dot uptake and clearance was examined. To do this, small-molecule inhibitors were locally injected to disrupt osteocyte nanoparticle uptake in vivo. First, a cholesterol-depleting agent that impacts macropinocytosis was tested. A 10 µL bolus of 30 mM MβCD was pre-incubated in the mouse paw prior to C’Dot injection (Supplemental Fig. 2). This procedure was carried out for both short (5 min) and long (45 min) C’Dot incubation studies.
In the short incubation study, representative images qualitatively showed the effects of MβCD in reducing initial C’Dot uptake across both sexes and nanoparticle types (Supplemental Fig. 3). Quantitatively, MβCD lowered C’Dot uptake compared to controls in both male and female mice for most C’Dot groups, with TAT-C’Dots in males being the singular exception (Fig. 5A and C, only RGD-C’Dots shown, and Supplemental Fig. 4). However, MβCD had no effect on the rate of clearance in most groups. These findings indicate that MβCD inhibits initial osteocyte uptake of nanoparticles. Additionally, MβCD significantly increased discrete subcellular localization for PEG- and RGD-C’Dot groups in male mice (Fig. 5B, PEG data not shown). These results further support the conclusion that cholesterol depletion influences acute nanoparticle uptake and intracellular distribution in osteocytes in vivo.
The effects of MβCD remained widespread in the long incubation study. In contrast to the short incubation study, here MβCD pre-incubation increased osteocyte uptake of receptor-targeted RGD-C’Dots in both males and females (Fig. 5E and G, 2-Way ANOVAs), and a similar pattern was observed for untargeted PEG-C’Dots (Supplemental Fig. 5). Interestingly, the opposite effect occurred in the TAT-C’Dot groups, where MβCD reduced osteocyte uptake of C’Dots in both sexes (Supplemental Fig. 5). Regression analyses confirmed that MβCD affected the clearance rates of nearly all groups in long incubation experiments except for male PEG-C’Dots (Supplemental Table 1, Supplemental Fig. 6). Finally, in contrast to the short incubation study, MβCD did not affect discrete subcellular localization for PEG- and RGD-C’Dot groups in either sex (Fig. 5F and H, PEG data not shown).
Overall, these results demonstrate that MβCD has a broad impact on osteocyte endocytic dynamics, with effects that depend on surface functionalization of the nanoparticles. The data suggest that cholesterol-mediated pathways play a significant role in both the uptake and clearance of C’Dots, with distinct responses observed depending on sex and nanoparticle type.
Dynamin disruption impacts receptor-mediated uptake pathways in a sexually dimorphic manner
To investigate a receptor-mediated endocytosis pathway, a dynamin inhibitor called Dyngo4a was used to disrupt clathrin-mediated nanoparticle uptake in osteocytes in vivo. A 10 µL bolus of 30 µM Dyngo4a was injected above the mouse metatarsal and incubated for 30 min (same timeline as MβCD). C’Dots were then injected and incubated for short (5 min) and long (45 min) studies followed by time course imaging, as described previously.
In the short incubation study, effects of Dyngo4a were more heterogeneous than for MβCD (e.g., compare Figs. 5A, C with 6A, C, and Supplemental Fig. 4). Pre-incubation with Dyngo4a reduced initial uptake of RGD-C’Dots in male groups but increased it in female groups compared to controls (Fig. 6A, C). For PEG-C’Dots these trends were reversed, while the initial uptake of TAT-C’Dots was either increased (for males) or unchanged (for females) compared to controls (Supplemental Fig. 4). Interestingly, Dyngo4a pre-incubation caused a positive slope in the male RGD-C’Dot group, indicating a low initial uptake followed by increasing uptake over time (Fig. 6A). Dyngo4a had no substantial effect on C’Dot subcellular localization in the short study as compared to the vehicle control (Fig. 6B, D). These findings together suggest that Dyngo4a affects acute C’Dot uptake and clearance in osteocytes depending on functionalization and sex.
In the long incubation study, dynamin inhibition substantially increased uptake of RGD-C’Dots in male mice over time, while for female mice uptake was reduced relative to controls (compare Fig. 6E and F). In untreated males, the RGD-C’Dot signal declined after the first hour of imaging, but Dyngo4a pre-incubation caused the signal to increase and remain elevated for the duration of the experiment (Fig. 6E). This suggests a strong link between dynamin activity and the dynamics of receptor-targeted C’Dot uptake and clearance in males. In contrast, females treated with Dyngo4a showed no substantial change in clearance behavior of C’Dots relative to untreated mice, suggesting a sexually dimorphic response to dynamin inhibition (Supplemental Fig. 7). The same trends were observed for PEG-C’Dots across sexes, albeit with much smaller overall changes. TAT-C’Dots displayed a slight decrease in uptake for both sexes (Supplemental Fig. 5). A mixed model analysis confirmed the substantial effect of Dyngo4a on the male RGD-C’Dot group (Supplemental Fig. 8). Regression analyses showed that the control and Dyngo4a-treated group slopes were different for RGD-C’Dots in both males and females, underscoring the role of dynamin in regulating receptor-targeted nanoparticle uptake and clearance (Supplemental Table 1). Additionally, Dyngo4a pre-incubation dramatically reduced the percentage of cells with subcellular localization to 25% in the male RGD-C’Dot group (Fig. 6F), while no other groups showed changes (e.g., see Fig. 6H). These results indicate that Dyngo4a disrupts the normal uptake pathway for RGD-C’Dots in males, suggesting a dysregulation of receptor-mediated endocytosis.
In summary, our findings demonstrate that dynamin inhibition by Dyngo4a strongly affects the extended dynamics in males of receptor-targeting C’Dot uptake and clearance. This response is attenuated in females, highlighting a sexually dimorphic response to endocytic pathway disruption.
Fit of regression analysis depends on C’dot functionalization, treatment, and sex
In the above results, linear regression was used to describe the C’Dot uptake and clearance data, providing a straightforward mathematical approach to quantify changes in slope and y-intercepts. While effective, this method may oversimplify the biological dynamics. This is of particular concern when signal decays in a non-linear fashion, as observed in several extended C’Dot incubation studies. To better capture the complexity of these dynamics, one-phase decay (OPD) regression was also applied to the data, which accounts for non-linear decay and can more accurately represent signal clearance profiles.
OPD regression was employed to assess the clearance kinetics (linear or decay) for each C’Dot group in the extended study (Supplemental Table 1). For each dataset, a linear and OPD regression were both fit to determine which better represented the observed data. Untargeted PEG-C’Dots were generally better represented by OPD, except in MβCD-treated females. This decay curve suggests rapid clearance of PEG-C’Dots from osteocytes in vivo (Supplemental Table 2). In contrast, integrin-targeted RGD-C’Dots showed more variability, with a linear fit being more appropriate for males treated with Dyngo4a and females treated with MβCD. Interestingly, the membrane-penetrating TAT-C’Dots were consistently best represented by a linear fit across all treatment groups. This suggests more stable and regular retention of TAT-C’Dots within the cells over time, further supporting their ability to evade endocytic clearance mechanisms.
Combination plots highlight the major takeaways from endocytic modulation studies
The overall kinetics of C’Dots can be visualized by combining data points from both the short- and long-time studies into a single, merged plot for each group (Fig. 7). We traced the nanoparticle uptake and clearance across both incubation studies to assess temporal changes in C’Dot kinetics and to understand the influence of treatment pre-incubation on C’Dot clearance over time. Starting with the groups exposed to no treatment, the uptake of PEG- and RGD-C’Dots essentially follows an expected pattern of continuous decay across the study duration for both males and females, albeit with faster overall clearance kinetics for male mice and somewhat higher initial uptake by female mice (Fig. 7). These data essentially depict complete clearance of C’Dot signal from osteocytes over the long study period of 3 h. In stark contrast, TAT-C’Dots have a much higher level of cellular uptake in the long incubation study and maintain their signal over the entire study period, in both males and females. This again highlights TAT-C’Dots as membrane-penetrating nanoparticles, evading endocytic pathways and accumulating in the cytoplasm over time.
Pre-incubation with MβCD resulted in a marked increase in the first data points of the long study relative to the short study across all groups. It also extended the clearance time for all groups relative to saline controls except for TAT-C’Dot groups (Fig. 7). T-tests confirm the change in the level of C’Dot uptake between short and long timepoints. Pre-incubation with Dyngo4a resulted in an increase in uptake for PEG-C’Dots and RGD-C’Dots in males. In both cases signal is extended over the entire 3 h study period, with the latter case seeing a substantial initial increase in the signal relative to the short study period (Fig. 7). This confirms the impact of Dyngo4a on receptor-targeted C’Dots in males.
The combined results clearly display the sexual dimorphism observed throughout our analyses. There are three major takeaways when male and female results are juxtaposed across the combined results. First, in the non-treated groups, nanoparticles are cleared more rapidly in males than in females. This is observed for both untargeted and receptor-targeted C’Dots. Second, MβCD application increased PEG- and RGD-C’Dot uptake across both male and female groups, indicating an important role for cholesterol and macropinocytosis in nanoparticle uptake across sexes. Third, Dyngo4a application does not impact females, while uptake of C’Dots is greatly prolonged in males, specifically for receptor-targeted RGD-C’Dots. A mixed model analysis confirmed sexual dimorphism across treatment and C’Dot groups (Supplemental Fig. 8).
Discussion
In this study, we report first observations of osteocyte endocytic dynamics in mouse long-bone in vivo. Our results establish the feasibility of visualizing uptake and clearance patterns in bone cells using a combination of ultrasmall fluorescent nanoparticles and multiphoton microscopy (Supplemental Videos 1, 2). C’Dots are introduced here as a tool to assess the uptake, retention, and clearance dynamics of osteocytes in vivo, both in the presence and absence of endocytosis-disrupting treatments. This approach represents a significant technical advance in studying live sub-cellular dynamics in vivo and can be easily adapted to other tissues or cell types.
The effects of endocytosis-inhibiting compounds in vivo remain largely uncharacterized42. Our results demonstrate the effects of plasma membrane cholesterol modulation (i.e., MβCD treatment) on nanoparticle uptake. MβCD treatment induced C’Dot signal retention for untargeted and integrin-targeted nanoparticles across both sexes. These findings indicate that cholesterol and lipid raft modulation can broadly influence cellular uptake and metabolism (Fig. 5, Supplemental Figs. 3, 5). This result is aligned with others in the field43,44. Disruption of caveolin proteins in MC3T3-E1 pre-osteoblasts in vitro led to increased calcium signaling and enhanced mineralization in response to ATP stimulation, highlighting the potential of targeting endocytic pathways to enhance mechanosensitivity in bone45. This approach could be particularly beneficial for aging and osteoporotic patients, where strengthening the mechanosensitive response is a key therapeutic goal. Our findings indicate that membrane cholesterol and cholesterol-mediated endocytosis are also broadly utilized in osteocytes. Targeting these pathways in osteocytes specifically could offer a novel therapeutic strategy for modulating bone’s response to mechanical stimulation, making it a promising area for future research in bone health and disease.
We noted additional patterns in the treatment induced modulations in uptake kinetics of nanoparticles over time. Several treatment groups displayed a strong rebound in C’Dot uptake between the short and long incubation studies (Fig. 7). This suggests that the small molecule treatments initially inhibited normal C’Dot uptake, before allowing later accumulation in the cells. In vitro studies indicate that the effects of MβCD-induced membrane cholesterol depletion can be long-lasting, persisting for at least 12 hours46,47. In contrast, in vitro studies with Dyngo4a report a more transient effect, with dynamin-mediated endocytosis recovering within 30 min after treatment washout19. It is important to note that mice were allowed normal cage activity during the extended (45 min) C’Dot incubation, whereas they remained under anesthesia during the short (5 min) C’Dot incubation. Previous models and in vivo studies suggest that mechanical loading enhances oscillatory fluid flow and tracer entry into the osteocyte extracellular microenvironment48,49. Increased fluid flow may partially explain the differences observed between the short and long incubation studies; however the combined plots of untreated groups follow an expected progression of clearance (Fig. 7). Additionally, other in vivo endocytosis experiments have reported increased uptake of exogenously applied dextran over time, as endocytic trafficking and vesicle fusion progress50. This could be another explanation for the increased C’Dot uptake in some of our long incubation time points. However, we would expect a pattern of delayed uptake across all groups, instead of only treated groups. Future research will need to investigate the active duration of these small molecule endocytosis inhibitors in vivo to determine whether they can be used to modulate cell metabolism in a transient manner.
Surface functionalization of C’Dots also provided unique insights into osteocyte endocytic pathways. All three C’Dot types displayed distinct uptake and clearance profiles, especially visible in the long incubation study. Cell membrane penetrating TAT-C’Dots maintained high levels of cell uptake over time, aligning with the hypothesis that these C’Dots evade endocytic trafficking and localize indelibly to the cytoplasm (Fig. 3, Supplemental Fig. 9). Untargeted PEG-C’Dot uptake was modulated by cholesterol depletion but not by dynamin disruption, which suggests that these nanoparticles are being taken up by non-specific endocytic pathways. Finally, integrin-targeted RGD-C’Dots were highly impacted by Dyngo4a preincubation, but only in males (Fig. 6). This suggests that dynamin GTPase activity is critical for rapid clearance and subcellular localization of integrin targeted nanoparticles in male but not female mice. This information is especially thought-provoking in light of the critical role of integrins and other transmembrane receptors in osteocyte mechanosensitivity both in vitro and in vivo32,34,51,52,53,54. Moreover, the data presented here beg the question of synergistic or opposing roles for distinct endocytic pathways in both cellular homeostasis and mechanotransduction.
Although we did not anticipate sex differences in this cellular-level study of endocytosis, our results reveal a clear pattern of sexual dimorphism. At baseline, the clearance of both untargeted and integrin-targeted C’Dots varied between male and female mice, with female mice retaining C’Dot signal for longer (Supplemental Fig. 8). Dyngo4a treatment also caused sex specific effects. Linear regressions of untargeted and integrin-targeted C’Dots in the long study showed that females displayed a modest decrease in C’Dot uptake after Dyngo4a pre-incubation. In contrast, males displayed sizeable increase in uptake, particularly with the RGD-C’Dots (Supplemental Fig. 6). Given the general ubiquity of endocytic pathways, it is intriguing that the clearance dynamics of C’Dots exhibited sexual dimorphism. The minimal response to Dyngo4a pre-incubation by females suggests that the canonical clathrin-mediated endocytic pathway may play a lesser role in nanoparticle metabolism in female osteocytes. Beyond C’Dot uptake, the subcellular localization of C’Dots also differed between the sexes (Fig. 4). Notably, females did not exhibit changes in subcellular localization in response to nanoparticle functionalization or treatment, unlike males. Although our current imaging resolution does not allow us to directly visualize endosomes or lysosomes, the observed punctate signal may indicate a more organized or compact uptake process in males compared to the diffuse signal seen in females. This suggests that cholesterol and dynamin inhibition may disrupt normal vesicular packaging of nanoparticles at different time points in males. Overall, our findings highlight a previously unrecognized sexual dimorphism in endocytic mechanisms. Possible causes for this sexual dimorphism could be linked to gonadal hormones, sex chromosome differences, or differentially expressed genes between male and female osteocytes. Future research should investigate whether differential expression of endocytic components, such as dynamin, exists between males and females at the cellular level.
Our results represent a substantial advancement in two previously distinct fields. The first is intravital endocytosis. The concept of cellular endocytosis emerged in the late 19th century, following the first observations of phagocytosis55,56. Since then, endocytosis has been recognized as a key mediator of cellular responses to the extracellular environment. For example, neuronal excitability depends on the precise endocytic regulation of synaptic receptors57. Similarly, proper mechanosensitivity in fibroblasts and neutrophils requires the internalization and trafficking of integrin proteins13,35. In vitro studies elucidated much of the machinery and dynamics of endocytosis, but they have been limited by the inability to fully replicate the complexities of living systems, as we have done here, where cell-cell interactions, mechanical forces, and tissue architecture play crucial regulatory roles58,59. The development of multiphoton microscopy improved endocytosis investigations by enabling high-resolution, real-time visualization of cellular dynamics in vivo59. However, in vivo endocytosis exploration has focused primarily on the kidney and salivary glands and used fluorescently labeled dextran as a marker of bulk endocytosis60,61,62. Our results highlight the ability to expand endocytosis knowledge in other tissues, even a difficult target like bone. The second area of advancement is osteocyte biology. The central role of osteocytes in bone biology has been recognized over the past 30 years, but studying their cellular and molecular processes in live tissue remains technically challenging and rare29,30,63,64. The data presented here are the first examples of using intravital multiphoton imaging to observe endocytic dynamics in osteocytes in vivo. Our platform allows osteocytes to be studied at the subcellular level while maintaining the unique 3D mineralized environment within bone65.
The findings reported here provide the first quantification of a novel platform for investigating live endocytosis dynamics in vivo. Our study lays the groundwork for future research exploring how endocytic disruption affects the availability of mechanosensitive proteins and, consequently, osteocyte mechanosensitivity. Furthermore, the unexpected observation of sexual dimorphism in endocytic pathway utilization is a compelling finding that warrants further investigation within the scientific community. Ongoing studies in our lab will address this by examining the downstream mechanosensitive responses of osteocytes to endocytic inhibitors in vivo. With this work, we have established a flexible platform for interrogating endocytosis dynamics in vivo that leverages nanoparticle surface functionalization and exogenous pharmacological agents to disrupt specific endocytic components. Our contributions here represent an advancement in technical ability to increase our fundamental understanding of endocytosis generally, and bone biology specifically.
Methods
Animals
Male and female skeletally mature young adult C57Bl/6J mice (16–20 weeks old) were used for all nanoparticle uptake and clearance experiments (Jackson Laboratory, Bar Harbor, ME). Male and female mouse experiments were as a single cohort as much as possible. Some groups experiments were performed up to a week apart, but all methodology remained constant. Intracellular co-localization experiments utilized an established mouse line with osteocyte-targeted expression of the genetically encoded calcium indicator (GECI) GCaMP6f39. These mice were bred in house by crossing Ai95-D mice [B6J.Cg-Gt(ROSA)26Sortm95.1(CAG−GCaMP6f)Hze/MwarJ; JAX Labs] with DMP1/Cre mice [B6N.FVB-Tg(Dmp1-cre)1Jqfe/BwdJ; JAX Labs], which have Cre recombinase driven by the DMP1 promoter, a gene predominantly expressed in osteocytes66. After experimental use, mice were euthanized via cervical dislocation while under isoflurane anesthesia. All methods and procedures were approved by the Institutional Animal Care and Use Committees of Cornell University. All methods and procedures are reported in accordance with ARRIVE guidelines and in accordance with relevant guidelines and regulations.
Synthesis of ultrasmall pegylated, cRGD, and TAT functionalized core-shell silica nanoparticles
Ultrasmall fluorescent core-shell silica nanoparticles (C’Dots) with covalently encapsulated Cy5 dye (from Cy5-maleimide (Lumiprobe) with net positive charge conjugated to (3-mercaptopropyl)trimethoxysilane (MPTMS; Sigma-Aldrich) in a silica core (from TMOS; Sigma-Aldrich) and poly(ethylene glycol) (PEG) shell (from methoxy-PEG(6–9)-silane (~ 500 g/mol); Gelest) were synthesized in water as previously described37,67. Three varieties of C’Dots were synthesized:
-
1)
Untargeted control C’Dots (PEG-Cy5-C’Dots) - referred to as PEG-C’Dots.
-
2)
Integrin targeting C’Dots surface functionalized with integrin-targeting cyclic(arginine-glycine-aspartic acid-D, tyrosine − cysteine) peptide, (c(RGDyC)-PEG-Cy5-C’Dots) - referred to as RGD-C’Dots. RGD-C’Dots were functionalized by adding cRGDyC-PEG-silane to the particle core in the PEGylation step as described in detail elsewhere37,38.
-
3)
C’Dots capable of penetrating membranes, including endosomal escape, were surface functionalized with human immunodeficiency virus (HIV) TAT peptides (TAT_PEG-Cy5-C’Dots) - referred to as TAT-C’Dots. TAT-C’Dots were prepared similar to previously reported methods68 but using an improved click chemistry approach. The TAT peptide sequence used was 5-azido-pentanoyl – RKKRRQRRR-NH2 (Biosynth). The terminal azido group of the peptide was clicked onto the C’Dot surface functionalized with dibenzocyclooctyne (DBCO) via azide-alkyne cycloaddition. The DBCO functionalized C’Dots were prepared using post-PEGylation surface modification by insertion (PPSMI) method as described in detail elsewhere69. To that end, small functional aminopropyl-trimethoxysilane (APTMS) was first inserted between PEGs on the silica surface. Resulting NH2-C’ dots were then reacted with DBCO-PEG4-N-hydroxysuccinimidyl ester (DBCO-PEG4-NHS ester, Santa Cruz Biotechnology) yielding DBCO-C’Dots.
From particle characterization efforts employing a combination of fluorescence correlation spectroscopy (FCS) and UV-Vis absorbance data, with methods described elsewhere69 PEG-, RGD-, and TAT-C’Dots exhibited hydrodynamic radii of 5.7, 5.5, and 6.0 nm, respectively, and number of dyes per C’Dot of 2.0, 2.1, and 2.0, respectively (Supplemental Fig. 10). Furthermore, RGD-C’Dots were estimated to have 20 cRGDyC ligands per particle and TAT-C’Dots were estimated to have 10 TAT (5-azido-pentanoyl – RKKRRQRRR-NH2) peptides per particle.
Endocytosis modulating small molecule compounds
The small molecule Dyngo4a (Abcam) was used as a potent Dynasore analog to evaluate the impact of dynamin-mediated endocytosis inhibition on osteocyte C’Dot uptake and metabolism in vivo. The molecule disrupts dynamin GTPase activity and its role in pinching off budding endocytic vesicles19. Dyngo4a was diluted from a stock solution in DMSO to the working concentration of 30µM in 1x DPBS. Dyngo4a working solution was kept at -20 °C and was brought to room temperature before use. Water-soluble oligosaccharide methyl-β-cyclodextrin (MβCD, Sigma) binds to and removes cholesterol from the plasma membrane and is used to evaluate the impact of cholesterol-mediated lipid raft-based endocytosis inhibition70. MβCD was diluted from a powder to its working concentration of 10mM in 1x DPBS. MβCD was kept at 4 °C and brought to room temperature before use.
Treatment injection and incubation
Mice were anesthetized with 2–3% isoflurane mixed with medical grade air in an induction chamber for 3 min before injection. Restraint of the mice was necessary to maintain reliable reproduction of the precise injection procedure. During injection, mice were kept under 2% isoflurane with a nose cone. A 10µL bolus was subcutaneously injected above the MT3 30 min before C’Dot injection and subsequent imaging. A local injection was used to minimize the off-target endocrine effects of a systemic injection. A 10µL control bolus of 1x DPBS was used on control groups in the short incubation clearance study. No control bolus was used in the long incubation clearance study. Mice were allowed normal cage activity during the 30-minute pre-incubation time.
C’Dot injection and incubation
After treatment or control bolus preincubation, mice were re-anesthetized for nanoparticle injection. A 10µL subcutaneous injection of 10µM PEG-, RGD-, or TAT-C’Dots was then administered over the third metatarsal (MT3). For the short incubation clearance study, C’Dots were incubated for 5 min and mice were kept under nose cone anesthesia before MT3 isolation and imaging (n = 4–5/group/sex). For the long incubation clearance study, C’Dots were incubated for 45 min before MT3 isolation. Mice were allowed normal cage activity during the 45-minute incubation and were re-anesthetized immediately before MT3 isolation surgery (n = 3–5/group/sex). For co-localization analysis of C’Dots with GCaMP6 and THG fluorescence, a 45 min incubation was used.
Metatarsal isolation surgery
MT3 bones were isolated as previously described36,40. Briefly, while mice were anesthetized, a shallow incision was made between the second and third metatarsal on the dorsal aspect of the mouse hind paw, and overlying tendons were removed. The MT3 was then functionally isolated from the rest of the paw with a stainless steel pin beneath the mid-diaphysis of the bone, leaving primary vasculature at the proximal and distal palmar aspects intact. The bone was secured in a 3-point bending configuration and submerged in room temperature 1x DPBS. Mice were continuously anesthetized with a nose cone at 1.5-2% isoflurane during all subsequent imaging.
Imaging
Fluorescent signal inside the functionally isolated MT3 was visualized with multiphoton microscopy (MPM) (Bergamo II, Thorlabs) as previously described36. Briefly, a 20x immersion objective (XLUMPLFLN, Olympus), 1090 nm wavelength excitation, and a > 647 nm long pass filter acquisition were used for observation of Cy5 encapsulated C’Dots. Images were captured at 1024 × 1024 pixel density and 0.588 μm pixel resolution. A 35 μm z-stack was taken for each mouse, starting 20 μm beneath the bone surface, with 0.3 μm steps between each slice and averaging of 7 frames per slice. In the short incubation clearance study, after the 5-minute incubation, imaging occurred every 3 min for 30 min for a total of 10 stacks. During the long incubation clearance study, after the initial 45-minute incubation, imaging occurred every 15 min over a period of 2.5 h, also resulting in ten stacks (experimental timelines for the short and long imaging studies are depicted in Supplemental Fig. 2). Timelapse videos use the same pixel density and resolution, capturing an image every 30 s for 15 min (PEG) or every 3 min for 12 min (RGD). Co-localization imaging experiments with GCaMP6f mice used a second volumetric z-stack with an excitation of 920 nm and 525 ± 25 nm bandpass filter acquisition to collect intracellular calcium signal. Experiments looking at C’Dot dendritic signal used a 5-minute C’Dot incubation before MT3 isolation. Averaging was increased to 20 frames per slice to visualize the fine structure of osteocyte dendrites.
Images showing colocalization of C’Dots and third harmonic generation (THG) signal were collected using a 3-photon system created in the Xu and Schaffer Labs at Cornell41. Briefly, an Opera-F amplifier laser (Coherent) with an excitation of 1680 nm and a 25x water-immersion objective (XLPLN25XWMP, Olympus) was used. The mouse hind paw with functionally isolated MT3 bone (as described in Sect. 2.6) was immersed in heavy water (D2O) to reduce absorption of the excitation laser. THG signal was detected through a 558 ± 10 nm bandpass filter (Semrock) by an ultra bialkali PMT (R7600-200, QE at 560 nm, ∼10%, Hamamatsu Photonics) while red Cy-5 C’Dot signal was detected through a 593 nm long-pass filter (Semrock). A 35 μm z-stack was obtained with 0.3 μm steps between each frame. MATLAB (MathWorks) software running the ScanImage71 module mediated image collection.
Image analysis
Z-stacks for all imaging sessions of each mouse were analyzed in ImageJ (NIH) as previously described36. Briefly, a macro was created to filter the images and to interpolate the cortical bone regions of interest across the z-stack depth. Then 3D segmentation created objects for all cell volumes over a threshold signal intensity. The threshold value was established as the mean grey value of background region of interest (ROI) plus 3x standard deviation. Segmented objects were then filtered by surface area (> 1000 pixels) to ensure only full cell volumes were counted. The total number of objects with C’Dot signal was collected for each imaging time point. The mean intensity for each object was also quantified using the 3D Manager tool. Intensities were normalized to the background within each z-stack.
Quantification of C’dot subcellular localization
The first frame from each z-stack taken after C’Dot incubation was analyzed for subcellular localization within osteocytes. PEG- and RGD-C’Dot groups were quantified under the following study conditions of no treatment, Dyno4a pre-incubation, and MβCD pre-incubation. Images were filtered with a Gaussian blur, thresholded, and cellular ROIs containing C’Dot signal were identified with the “Analyze Particle” tool. These ROIs were overlayed onto the original un-blurred image to assist with cell visualization. Cells were binned as having either distinct subcellular localization of C’Dots or saturated/non-distinct signal. The number of cells with subcellular localization was reported as a percentage of total cells in each frame.
Statistical analyses
Clearance study analysis was performed using 2-way ANOVAs and regressions, including non-linear (one-phase decay) and linear regressions. The data’s suitability for parametric testing was assessed via normal distribution on QQ plots. Quantification of changes between short and long incubation clearance studies used a student’s T-Test on the final short incubation time point and the initial long incubation time point. Subcellular localization analysis used student’s T-Tests between treatement groups within sex and C’Dot type. Analyses were performed in GraphPad Prism version 9.0 for Mac OS X (GraphPad Software). A mixed model on long incubation clearance data was also run in RStudio version 2023.12.1 + 402 using the lme4 package.
Overall study design
Osteocytes in C57Bl/6J mouse third metatarsals were exposed to Dyngo4a and MβCD small molecule compounds via a local subcutaneous injection. These treatements were assessed for their ability to modulate osteocyte uptake, metabolism, and trafficking of locally delivered nanoparticles. Previously validated fluorescent nanoparticles (C’Dots) were used to observe changes in osteocyte activity in vivo36. Either untargeted PEG-C’Dots, integrin-targeting RGD-C’Dots, or membrane penetrating/endosomal escaping TAT-C’Dots were injected into the mouse hind paw 30 min after preincubation with Dyngo4a, MβCD, or a control PBS bolus (Supplemental Fig. 2). Three C’Dots types with distinct cellular uptake pathways and two broadly acting small molecule compounds were used to establish a better fundamental understanding of osteocyte nanoparticle endocytosis in vivo. Volumetric multiphoton near-infrared imaging of C’Dot signal over time was used to quantify treatement induced changes in osteocyte C’Dot uptake and clearance. Both Dyngo4a and MβCD were tested across all groups: male and female, PEG-, RGD-, and TAT-C’Dots for both short and long incubation clearance studies (n = 4–5/group/sex). In total there were 36 groups, and 144 mice used in the entire study.
Graphical abstract of experimental design for imaging intravital C’Dot uptake and clearance in bone with 2-photon microscopy. A) Bone and osteocytes were exposed to fluorescent nanoparticles through a local subcutaneous injection above the third metatarsal (MT3) bone in a mouse hind paw. After C’Dot incubation, the MT3 was surgically isolated and secured for multiphoton imaging. B-D) Example images of C’Dots in the lacuno-canalicular network are shown. E-F) The high resolution of our imaging system enables subcellular localization. G) A short C’Dot incubation time and high frame averaging allows visualization of the canalicular network. H) Images can be analyzed for clearance kinetics of nanoparticle signal (from previous paper36) as well as subcellular distribution of signal. Scale bars = 10 μm.
Osteocytes rapidly internalize subcutaneously injected C’Dots in vivo. A-C) A 2-minute incubation resulted in C’Dot uptake in vivo with dendrites clearly visible (white arrows). To assess C’Dot and cell co-localization, genetically modified mice expressing GCaMP6f signal within osteocytes were locally injected with C’Dots for a 45-minute incubation before imaging. D-F) GCaMP6f signal (green) was collected using 920 nm excitation and C’Dot signal (red) was collected using 1090 nm excitation. G) Co-localization analysis confirmed a high percentage of osteocytes with full or partial overlap with C’Dots. H-J) In another approach, C57BL/6 mice were injected with C’Dots and then imaged with a 3-photon microscope and endogenous third harmonic generation (THG) signal (teal). K) Analysis of signal intensity across the linear profile of a representative cell (J, white line) is shown. THG signal peaks, which highlight material interfaces (i.e. matrix/fluid boundary), was external to the peak of C’Dot signal.
Functionalization of C’Dots with cellular targeting peptides modulates their short and long term uptake and clearance in osteocytes in vivo. A) Three different C’Dots with distinct surface functionalization were tested. PEG-C’Dots are untargeted, RGD-C’Dots are integrin targeting with cyclic RGD motifs, and TAT-C’Dots are membrane penetrating, evading the endocytic pathway via functionalization with HIV viral peptides. B-C) C’Dot surface functionalization impacts the uptake and clearance in osteocytes after a short incubation (5 min). Linear regressions compare C’Dot surface functionalization groups within each panel. Slopes of the linear regressions were compared between groups (differences indicated by * symbols). If the slopes were not significantly different, y-intercept comparisons were also made between groups (differences indicated by # symbols). Females show variation in clearance slope after a short incubation while males only have y-intercept variability. D-E) C’Dot functionalization also modulated osteocyte uptake and clearance after a long incubation (45 min). Differences between the groups are tested with 2-Way ANOVA’s. Significant differences between groups are denoted by asterisks. TAT-C’Dots display clear retention in osteocytes in both sexes while untargeted and integrin targeted nanoparticle are trafficked much more rapidly. F-H) Representative z-projection images for each C’Dot type (as indicated) after a 45-minute incubation are shown. (*p < 0.05, **p < 0.01, ***p < 0.001, ****p < 0.0001; #p < 0.05, ##p < 0.01, ###p < 0.001, ####p < 0.0001; Error bars indicate SEM; Scale bars = 50 μm).
C’Dot subcellular localization within osteocytes in vivo is modulated by surface functionalization in males. A) C’Dot signal within osteocytes can be discrete and punctate or diffuse and saturated (left and right, respectively). B-E) The percentage of osteocytes with discrete subcellular C’Dot signal was quantified for both the short incubation and long incubation at the first imaging timepoint. Student’s T-Tests compare each of the groups within each plot. (*p < 0.05, **p < 0.01; Error bars indicate SEM; Scale bars = 10 μm).
The cholesterol depletor MβCD modulates the uptake and subcellular localization of RGD-C’Dots in osteocytes in vivo. A-D) Short incubation experiments highlight changes between non-treated and MβCD treated groups over time via linear regressions of cell count and t-tests of subcellular localization. There were no differences in slope, but there were significant differences in the y-intercept between short incubation groups (differences indicated by # symbols). E-H) Long incubation experiments highlight how cholesterol depletion causes an increase in osteocyte uptake and retention of C’Dot signal. 2-Way ANOVA’s compare the number of cells with C’Dot signal between groups and t-tests compare the percentage of cells with subcellular localization of C’Dot signal. In these long incubation experiments, both sexes display an increase in C’Dot retention with MβCD application. Differences in ANOVA post-hoc tests between long incubation groups are shown at each timepoint with * symbols. The response of other C’Dot surface functionalized groups to MβCD preincubation is shown in Supplemental Figs. 4 and 5. I) Cholesterol and lipid raft mediated endocytosis is broadly active uptake pathway, regardless of nanoparticle functionalization, and is disrupted with application of MβCD. (*p < 0.05, **p < 0.01, ***p < 0.001, ****p < 0.0001; #p < 0.05, ##p < 0.01, ###p < 0.001, ####p < 0.0001; Error bars indicate SEM).
The dynamin disruptor Dyngo4a modulates uptake and subcellular localization of RGD-C’Dots in osteocytes in vivo. A-D) Short incubation experiments highlight changes between non-treated and Dyngo4a treated groups over time via linear regressions of cell count and t-tests of subcellular localization. Slopes of the linear regressions were compared between groups (differences indicated by * symbols). If the slopes were not significantly different, y-intercept comparisons were also made between groups (differences indicated by # symbols). E-H) In the long incubation experiment, dynamin disruption causes males to have a large increase in C’Dot uptake and to retain signal for over an hour longer compared to controls (2-Way ANOVA). ANOVA comparisons are shown between long incubation groups across all timepoints. Males also display a decrease in discrete subcellular localization in the long incubation experiment (t-test). Females show no differences in uptake, retention, or subcellular localization compared to controls. I) Receptor–mediated endocytosis is a sensitive uptake pathway that occurs after a receptor has been bound and is disrupted with application of Dyngo4a. (*p < 0.05, **p < 0.01, ***p < 0.001, ****p < 0.0001; #p < 0.05, ##p < 0.01, ###p < 0.001, ####p < 0.0001; Error bars indicate SEM).
Combination plots of short and long term clearance studies provide insights into how endocytosis-modulating compounds impact C’Dot kinetics in osteocytes over time. The short incubation study for each treatment and C’Dot group is shown in the first 30 min of each graph, to the left of the vertical black line. The long incubation study is shown to the right of the vertical black line. A-F) PEG-C’Dot groups display a continuous clearance profile under PBS control conditions. MβCD treatment lowers initial uptake of PEG-C’Dot signal but causes an increase in the long incubation experiment. Dyngo4a treatment appears similar to control for PEG-C’Dot groups. G-L) RGD-C’Dot groups also display a continuous clearance profile with PBS and an increase in long incubation C’Dot uptake after MβCD treatment. The integrin-targeted RGD-C’Dots diverge from PEG-C’Dots in the Dyngo4a treated results, with males having a large increase in C’Dot uptake after the long incubation while females appear similar to controls. M-R) TAT-C’Dot groups display high uptake and retention in osteocytes over time in PBS control conditions and with Dyngo4a treatment. MβCD treatment depressed the accumulation of TAT-C’Dot signal in the long incubation study. For each set of studies, a student’s t-test was performed between the final short timepoint and the initial long timepoint. These tests highlight significant changes in signal with different incubation times seen for some treatment groups (inset for each graph, *p < 0.05, **p < 0.01, ***p < 0.001, ****p < 0.0001; Error bars indicate SEM, n = 3–5/group).
Data availability
The datasets used and/or analyzed during the current studies are available from the corresponding author on reasonable request.
References
Cullen, P. J. & Steinberg, F. To degrade or not to degrade: mechanisms and significance of endocytic recycling. Nat. Rev. Mol. Cell. Biol. 19, 679–696 (2018).
Mani, I. & Singh, V. An overview of receptor endocytosis and signaling. Prog Mol. Biol. Transl Sci. 194, 1–18 (2023).
Michl, J. Receptor mediated endocytosis. Am. J. Clin. Nutr. 33, 2462–2471 (1980).
Kotowski, S. J., Hopf, F. W., Seif, T., Bonci, A. & von Zastrow, M. Endocytosis promotes rapid dopaminergic signaling. Neuron 71, 278–290 (2011).
Nguyen, T. H., Qiu, X., Sun, J. & Meunier, F. A. Bulk endocytosis at neuronal synapses. Sci. China Life Sci. 57, 378–383 (2014).
Zimmermann, H. et al. The synaptic vesicle membrane: origin, axonal distribution, protein components, exocytosis and recycling. Cell Biol. Int. Rep. 13, 993–1006 (1989).
Paul, N. R., Jacquemet, G. & Caswell, P. T. Endocytic trafficking of integrins in cell migration. Curr. Biol. 25, R1092–R1105 (2015).
Mousavi, S. A., Malerød, L., Berg, T. & Kjeken, R. Clathrin-dependent endocytosis. Biochem. J. 377, 1–16 (2004).
Di Fiore, P. P., von Zastrow, M. & Endocytosis Signaling, and beyond. Cold Spring Harb Perspect. Biol. 6, a016865 (2014).
Sorkin, A. & von Zastrow, M. Endocytosis and signalling: intertwining molecular networks. Nat. Rev. Mol. Cell. Biol. 10, 609–622 (2009).
Irannejad, R., Tsvetanova, N. G. & Lobingier, B. T. Zastrow, M. Effects of endocytosis on receptor-mediated signaling. Curr. Opin. Cell Biol. 35, 137–143 (2015). von.
Adler, M. et al. Endocytosis as a stabilizing mechanism for tissue homeostasis. Proc. Natl. Acad. Sci. 115, E1926–E1935 (2018).
Gu, Z., Noss, E. H., Hsu, V. W. & Brenner, M. B. Integrins traffic rapidly via circular dorsal ruffles and macropinocytosis during stimulated cell migration. J. Cell. Biol. 193, 61–70 (2011).
Bass, M. D. et al. A syndecan-4 hair trigger initiates wound healing through caveolin- and RhoG-regulated integrin endocytosis. Dev. Cell. 21, 681–693 (2011).
del Pozo, M. A. et al. Phospho-caveolin-1 mediates integrin-regulated membrane domain internalization. Nat. Cell. Biol. 7, 901–908 (2005).
Shi, F. & Sottile, J. Caveolin-1-dependent β1 integrin endocytosis is a critical regulator of fibronectin turnover. J. Cell Sci. 121, 2360–2371 (2008).
Ezratty, E. J., Bertaux, C., Marcantonio, E. E. & Gundersen, G. G. Clathrin mediates integrin endocytosis for focal adhesion disassembly in migrating cells. J. Cell Biol. 187, 733–747 (2009).
Alanko, J. et al. Integrin endosomal signalling suppresses Anoikis. Nat. Cell. Biol. 17, 1412–1421 (2015).
McCluskey, A. et al. Building a better dynasore: the dyngo compounds potently inhibit dynamin and endocytosis. Traffic 14, 1272–1289 (2013).
Rahn, E., Petermann, P., Hsu, M. J., Rixon, F. J. & Knebel-Mörsdorf, D. Entry pathways of herpes simplex virus type 1 into human keratinocytes are dynamin- and cholesterol-dependent. PLoS One. 6, e25464 (2011).
Savio, L. E. B. et al. P2X7 receptor activation increases expression of caveolin-1 and formation of macrophage lipid rafts, thereby boosting CD39 activity. J. Cell. Sci. 133, jcs237560 (2020).
Frost, H. M. Wolff’s law and bone’s structural adaptations to mechanical usage: an overview for clinicians. Angle Orthod. 64, 175–188 (1994).
Rubin, C. T. Skeletal strain and the functional significance of bone architecture. Calcif Tissue Int. 36, S11–S18 (1984).
Daly, R. M. The effect of exercise on bone mass and structural geometry during growth. Med. Sport Sci. 51, 33–49 (2007).
Man, J., Graham, T., Squires-Donelly, G. & Laslett, A. L. The effects of microgravity on bone structure and function. NPJ Microgravity. 8, 9 (2022).
Lee, Y. D. et al. Caveolin-1 regulates osteoclastogenesis and bone metabolism in a sex-dependent manner. J. Biol. Chem. 290, 6522–6530 (2015).
Rubin, J. et al. Caveolin-1 knockout mice have increased bone size and stiffness. J. Bone Miner. Res. 22, 1408–1418 (2007).
Mulari, M., Vääräniemi, J. & Väänänen, H. K. Intracellular membrane trafficking in bone resorbing osteoclasts. Microsc. Res. Tech. 61, 496–503 (2003).
Bonewald, L. F. The amazing osteocyte. J. Bone Miner. Res. 26, 229–238 (2011).
Choi, J. U. A., Kijas, A. W., Lauko, J. & Rowan, A. E. The mechanosensory role of osteocytes and implications for bone health and disease States. Frontiers Cell. Dev. Biology 9, (2022).
Dallas, S. L., Prideaux, M. & Bonewald, L. F. The osteocyte: an endocrine cell … and more. Endocr. Rev. 34, 658–690 (2013).
McNamara, L., Majeska, R., Weinbaum, S., Friedrich, V. & Schaffler, M. b. Attachment of osteocyte cell processes to the bone matrix. Anat. Rec. 292, 355–363 (2009).
Cabahug-Zuckerman, P. et al. Potential role for a specialized β3 integrin-based structure on osteocyte processes in bone mechanosensation. J. Orthop. Res. 36, 642–652 (2018).
Haugh, M. G., Vaughan, T. J. & McNamara, L. M. The role of integrin αVβ3 in osteocyte mechanotransduction. J. Mech. Behav. Biomed. Mater. 42, 67–75 (2015).
Lawson, M. A. & Maxfield, F. R. Ca2+- and calcineurin-dependent recycling of an integrin to the front of migrating neutrophils. Nature 377, 75–79 (1995).
Matthews, M. D., Cook, E., Naguib, N., Wiesner, U. B. & Lewis, K. J. Intravital imaging of osteocyte integrin dynamics with locally injectable fluorescent nanoparticles. Bone 174, 116830 (2023).
Ma, K. et al. Control of ultrasmall Sub-10 Nm Ligand-Functionalized fluorescent Core–Shell silica nanoparticle growth in water. Chem. Mater. 27, 4119–4133 (2015).
Chen, F. et al. Cancer-Targeting ultrasmall silica nanoparticles for clinical translation: physicochemical structure and biological property correlations. Chem. Mater. 29, 8766–8779 (2017).
Chen, T. W. et al. Ultra-sensitive fluorescent proteins for imaging neuronal activity. Nature 499, 295–300 (2013).
Lewis, K. J. et al. Osteocyte calcium signals encode strain magnitude and loading frequency in vivo. Proceedings of the National Academy of Sciences 114, 11775–11780 (2017).
Horton, N. G. et al. In vivo three-photon microscopy of subcortical structures within an intact mouse brain. Nat. Photon. 7, 205–209 (2013).
Chew, H. Y. et al. Endocytosis Inhibition in humans to improve responses to ADCC-Mediating antibodies. Cell 180, 895–914e27 (2020).
Rothen-Rutishauser, B. et al. Quantification of gold nanoparticle cell uptake under controlled biological conditions and adequate resolution. Nanomed. (Lond). 9, 607–621 (2014).
Rennick, J. J., Johnston, A. P. R. & Parton, R. G. Key principles and methods for studying the endocytosis of biological and nanoparticle therapeutics. Nat. Nanotechnol. 16, 266–276 (2021).
Gangadharan, V., Nohe, A., Caplan, J., Czymmek, K. & Duncan, R. L. Caveolin-1 regulates P2X7 receptor signaling in osteoblasts. Am. J. Physiology-Cell Physiol. 308, C41–C50 (2015).
Francis, S. A. et al. Rapid reduction of MDCK cell cholesterol by methyl-β-cyclodextrin alters steady state transepithelial electrical resistance. Eur. J. Cell Biol. 78, 473–484 (1999).
Danthi, P. & Chow, M. Cholesterol removal by Methyl-β-Cyclodextrin inhibits poliovirus entry. J. Virol. 78, 33–41 (2004).
Wang, L., Cowin, S. C., Weinbaum, S. & Fritton, S. P. Modeling tracer transport in an osteon under Cyclic loading. Ann. Biomed. Eng. 28, 1200–1209 (2000).
Wang, L., Ciani, C., Doty, S. B. & Fritton, S. P. Delineating bone’s interstitial fluid pathway in vivo. Bone 34, 499–509 (2004).
Sandoval, R. M. & Molitoris, B. A. Quantifying endocytosis in vivo using intravital two-photon microscopy. Methods Mol. Biol. 440, 389–402 (2008).
Thi, M. M., Suadicani, S. O., Schaffler, M. B., Weinbaum, S. & Spray, D. C. Mechanosensory responses of osteocytes to physiological forces occur along processes and not cell body and require αVβ3 integrin. Proceedings of the National Academy of Sciences 110, 21012–21017 (2013).
Qin, L. et al. Osteocyte β3 integrin promotes bone mass accrual and force-induced bone formation in mice. J. Orthop. Translation. 40, 58–71 (2023).
Qin, L. et al. Osteocyte β1 integrin loss causes low bone mass and impairs bone mechanotransduction in mice. J. Orthop. Translat. 34, 60–72 (2022).
Litzenberger, J. B., Tang, W. J., Castillo, A. B. & Jacobs, C. R. Deletion of β1 integrins from cortical osteocytes reduces Load-Induced bone formation. Cel Mol. Bioeng. 2, 416–424 (2009).
Schmid, S. L., Sorkin, A., Zerial, M. & Endocytosis Past, present, and future. Cold Spring Harb Perspect. Biol. 6, a022509 (2014).
Doherty, G. J. & McMahon, H. T. Mechanisms of endocytosis. Annu. Rev. Biochem. 78, 857–902 (2009).
Rosendale, M., Jullié, D., Choquet, D. & Perrais, D. Spatial and Temporal regulation of receptor endocytosis in neuronal dendrites revealed by imaging of single vesicle formation. Cell. Rep. 18, 1840–1847 (2017).
Masedunskas, A., Porat-Shliom, N., Rechache, K., Aye, M. P. & Weigert, R. Intravital microscopy reveals differences in the kinetics of endocytic pathways between cell cultures and live animals. Cells 1, 1121–1132 (2012).
Weigert, R. Imaging the dynamics of endocytosis in live mammalian tissues. Cold Spring Harb Perspect. Biol. 6, a017012 (2014).
Dunn, K. W. et al. Functional studies of the kidney of living animals using multicolor two-photon microscopy. Am. J. Physiology-Cell Physiol. 283, C905–C916 (2002).
Martins, J. R. et al. Intravital kidney microscopy: entering a new era. Kidney Int. 100, 527–535 (2021).
Masedunskas, A. & Weigert, R. Intravital two-photon microscopy for studying the uptake and trafficking of fluorescently conjugated molecules in live rodents. Traffic 9, 1801–1810 (2008).
Weinbaum, S., Cowin, S. C. & Zeng, Y. A model for the excitation of osteocytes by mechanical loading-induced bone fluid shear stresses. J. Biomech. 27, 339–360 (1994).
Han, Y., Cowin, S. C., Schaffler, M. B. & Weinbaum, S. Mechanotransduction and strain amplification in osteocyte cell processes. Proceedings of the National Academy of Sciences 101, 16689–16694 (2004).
Woo, S. M., Rosser, J., Dusevich, V., Kalajzic, I. & Bonewald, L. F. Cell line IDG-SW3 replicates Osteoblast-to-Late-Osteocyte differentiation in vitro and accelerates bone formation in vivo. J. Bone Min. Res. 26, 2634–2646 (2011).
Lu, Y. et al. DMP1-targeted Cre expression in odontoblasts and osteocytes. J. Dent. Res. 86, 320–325 (2007).
Ma, K., Zhang, D., Cong, Y. & Wiesner, U. Elucidating the mechanism of silica nanoparticle pegylation processes using fluorescence correlation spectroscopies. Chem. Mater. 28, 1537–1545 (2016).
Choi, J. et al. Core-shell silica nanoparticles as fluorescent labels for nanomedicine. JBO 12, 064007 (2007).
Ma, K. & Wiesner, U. Modular and orthogonal Post-PEGylation surface modifications by insertion enabling Penta-Functional ultrasmall Organic-Silica hybrid nanoparticles. Chem. Mater. 29, 6840–6855 (2017).
Mahammad, S. & Parmryd, I. Cholesterol depletion using Methyl-β-cyclodextrin. in Methods in Membrane Lipids (ed Owen, D. M.) 91–102 (Springer, New York, NY, doi:https://doi.org/10.1007/978-1-4939-1752-5_8. (2015).
Pologruto, T. A., Sabatini, B. L., Svoboda, K. & ScanImage Flexible software for operating laser scanning microscopes. BioMed. Eng. OnLine. 2, 13 (2003).
Acknowledgements
Thank you to the Weill Hall CARE staff and Karly Hooper for maintaining the mouse colonies used in these experiments. Thanks to Chris Schaffer and Nozomi Nishimura for access to their 3-photon microscope and to Samantha Bratcher for assisting with 3-photon image collection. This work was supported by the Department of Biomedical Engineering at Cornell University.
Author information
Authors and Affiliations
Contributions
Conceptualization: KJL, MDM, Data curation: MDMFormal analysis: MDM, AS, NM, LHInvestigation: MDM, NNMethodology: MDM, NN, UBW, KJLProject administration: UBW, KJLResources: UBW, KJL.
Corresponding author
Ethics declarations
Competing interests
The authors declare no competing interests.
Additional information
Publisher’s note
Springer Nature remains neutral with regard to jurisdictional claims in published maps and institutional affiliations.
Electronic supplementary material
Below is the link to the electronic supplementary material.
Supplementary Material 2
Supplementary Material 3
Rights and permissions
Open Access This article is licensed under a Creative Commons Attribution-NonCommercial-NoDerivatives 4.0 International License, which permits any non-commercial use, sharing, distribution and reproduction in any medium or format, as long as you give appropriate credit to the original author(s) and the source, provide a link to the Creative Commons licence, and indicate if you modified the licensed material. You do not have permission under this licence to share adapted material derived from this article or parts of it. The images or other third party material in this article are included in the article’s Creative Commons licence, unless indicated otherwise in a credit line to the material. If material is not included in the article’s Creative Commons licence and your intended use is not permitted by statutory regulation or exceeds the permitted use, you will need to obtain permission directly from the copyright holder. To view a copy of this licence, visit http://creativecommons.org/licenses/by-nc-nd/4.0/.
About this article
Cite this article
Matthews, M.D., Saffari, A., Mukul, N. et al. Real-time visualization and modulation of endocytic dynamics in osteocytes in vivo. Sci Rep 15, 31454 (2025). https://doi.org/10.1038/s41598-025-05735-1
Received:
Accepted:
Published:
Version of record:
DOI: https://doi.org/10.1038/s41598-025-05735-1









