Abstract
Acesulfame potassium (Ace-K) is a low-calorie sweetener (LCS) widely used as an ingredient in foods and beverages and an excipient in pediatric medicines. While prior candidate gene studies have established that genetic variants in bitter taste receptor (TAS2R) genes are associated with variation in the taste of Ace-K, we sought to identify genetic contributions to its taste using a genome-wide association study (GWAS) of 141 adult panelists who rated the taste of an aqueous solution of Ace-K using the general labelled magnitude scale (gLMS) and its palatability using the hedonic gLMS. To determine whether GWAS-identified associations with Ace-K generalized to a more complex stimulus, panelists also rated the taste of a pediatric medicine that contains Ace-K as an excipient (Children’s Motrin™). We identified that a TAS2R-containing locus on chromosome 12 was associated with bitterness ratings of Ace-K (p-values < 5 × 10− 8), and the lead SNP rs2708381 in this locus was associated with the sweetness intensity of Children’s Motrin™ (p-value = 0.001). SNP rs2708381 was also associated with perceived intensity ratings of another LCS, neohesperidine dihydrochalcone, in a replication GWAS of 1,757 panelists (p-value = 0.002). A locus within the gene ELMO1, which encodes engulfment and cell motility protein 1, was associated with hedonic ratings of Ace-K (p-values < 5 × 10− 8), and no genome-wide significant signals were observed for sweetness ratings. These findings identify a novel genetic locus containing TAS2R genes that contributes to personal differences in the taste of Ace-K, which may impact the acceptance of medicines, food, and beverages containing Ace-K.
Clinical trials registration: Sensory evaluation of the taste of pediatric medicines (MEDTASTE); clinical trials registry number NCT03627351, registered on 13 August 2018.
Similar content being viewed by others
Introduction
Acesulfame-K (Ace-K) was discovered serendipitously in 1967 by the German chemist K. Clauss1. The US Food and Drug Administration (FDA) approved its use in dry foods in 1988 and then as a general sweetener some fifteen years later2. Because low-calorie sweeteners (LCS) provide sweetness with few to no calories and are less cariogenic than nutritive sugars3 these food ingredients are prevalent in foods, beverages and medicines4 particularly liquid formulations that are geared for children who have difficulty swallowing tablets or pills5 and who prefer more intense sweetness6. In addition, Ace-K is one of the most commonly used LCS because of its stability under high temperatures and synergistic sweetening effects when combined with other sweeteners7.
Aside from its sweetness, Ace-K can elicit an unpleasant bitter taste that varies in intensity among people8,9. The personal variation in the perceived bitterness of Ace-K is influenced by single nucleotide polymorphisms (SNPs) in select bitter taste receptor (TAS2R) genes according to in vitro assays10 as well as psychophysical testing in adults11,12 and children13. However, most of these genetic studies were performed in people of European ancestry11,12 and to our knowledge, no genome-wide association studies (GWAS) of Ace-K taste have been published to date.
In prior work, we conducted a clinical trial on the psychophysical evaluation of pediatric medicines and excipients by 154 trained adult panelists from multi-ancestral populations14. Ace-K was one of the excipients evaluated, and Children’s Motrin™ Oral Suspension, an over-the-counter pediatric medicine that contains ibuprofen as the active pharmaceutical ingredient (API) and Ace-K as one of its sweetening excipients, was one of the medicines evaluated. Using a candidate gene approach on the sensory evaluation data of those panelists who were genetically unrelated (n = 141), we confirmed previously14 reported significant associations of TAS2R9 rs3741845 and TAS2R31 rs10845293 with the bitterness ratings of Ace-K that were independent of genetic ancestry. In the present study, we report the first GWAS of Ace-K taste perception that aimed to identify novel genetic loci that contribute to individual differences in taste among this cohort of panelists and determine whether these genetic loci contribute to the taste of Children’s Motrin™. Because no published GWAS data on the taste of Ace-K are available to replicate our findings, we used data from an independent GWAS study on the taste of two other LCS, aspartame and neohesperidine dihydrochalcone (NHDC)15to determine whether the identified associations generalized to these compounds.
Results
Panelists’ characteristics
The Consort Table has been published previously14. In brief, there were 141 unrelated panelists (82 biological females, 59 biological males) who passed GWAS quality control. They were, on average, 34.4 (± 0.9) years of age, and their self-reported race represented the diversity of the city in which they lived − Philadelphia, PA, USA16: 40% Black, 38% White, 13% Asian, 1% Native American, and 9% more than one race. Participants’ genetic ancestry, determined from genetic variation relative to the 1000 Genomes Project reference populations as African (n = 63), European (n = 51), South Asian (n = 13), East Asian (n = 7), or American (n = 7) (Supplementary Fig. 1)14was used in statistical analyses as a proxy for genetic ancestry. Self-reported race was not included as a variable in analyses. The genetic ancestry distribution of the 141 panelists did not significantly differ from that of the 1000 Genomes Project participants (p-value > 0.05, Chi-square goodness-of-fit test).
Phenotype outcomes and reliability of methods
Psychophysical ratings of Ace-K by panelists who tasted but did not swallow the solution (i.e., sip-and-spit condition) varied widely (Fig. 1a; Table 1). Sweetness ratings varied from 0 (no sensation) to 93 (strongest imaginable), bitterness varied from 0 (no bitterness) to 99 (strongest imaginable), and hedonics varied from − 82 (strong imaginable dislike) to 100 (strongest imaginable like). The bitterness ratings of Ace-K showed a weak positive correlation with sweetness ratings (Fig. 1b); hedonic ratings showed a weak negative correlation with bitterness ratings (Fig. 1c) and no significant trend with sweetness ratings (Fig. 1d). The gLMS ratings of Ace-K did not show significant differences by sex or by genetic ancestry (Table 1). Among the panelists who were retested on a second day (n = 103), sweetness, bitterness, and hedonic gLMS ratings of Ace-K significantly and positively correlated over time (p-values ≤ 0.002).
We performed GWAS on bitterness gLMS ratings of propylthiouracil (PTU) to validate the well-known association between TAS2R38 SNPs and PTU bitterness, which is the benchmark for assessing the sensitivity of phenotyping and genotyping methods17. The GWAS confirmed the strong association signal on the TAS2R38 locus (Supplementary Fig. 2), including the nonsynonymous variant rs713598 (Supplementary Table 1), which we previously reported14.
GWAS findings of taste and hedonic gLMS ratings of Ace-K and supportive functional evidence
We performed GWAS on bitterness, hedonic, and sweetness gLMS ratings of Ace-K. QQ and Manhattan plots for these GWAS are shown in Supplementary Fig. 3. SNPs that reached suggestive significance (p-value < 10− 6) are summarized in Supplementary Table 2 with their predicted function, alternative allele frequencies from the 1000 Genomes Project database, and expression quantitative trait locus (eQTL) information from the GTEx v8 database18.
Bitterness gLMS ratings
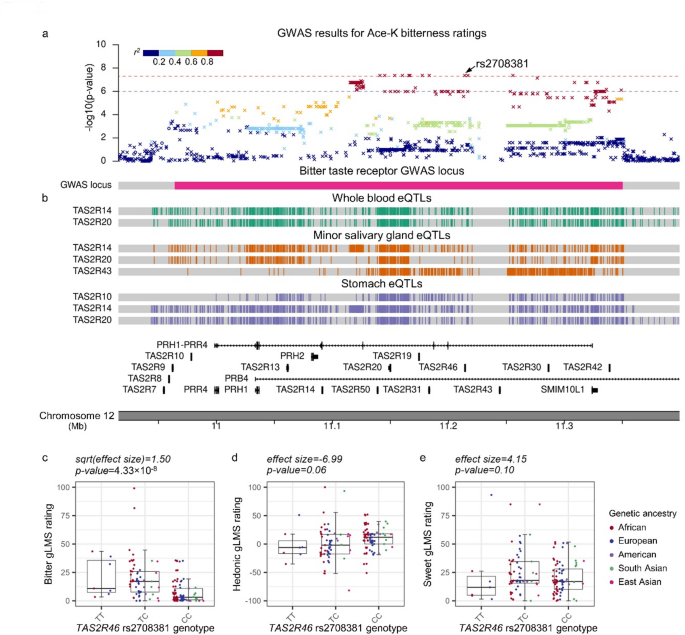
We identified a genetic association signal of Ace-K bitterness ratings that mapped to a TAS2R-containing locus within a 383-kb region on chromosome 12, encompassing 11 TAS2R genes (Fig. 2a). Within this region, 11 SNPs reached genome-wide significance (p-values < 5 × 10− 8) and 88 SNPs had p-values < 10− 6 (Supplementary Table 2). Among them, 91 SNPs were eQTLs for four TAS2R genes (i.e., TAS2R10, TAS2R14, TAS2R20, TAS2R43) in at least one of the tissue types (i.e., whole blood, minor salivary gland, stomach) selected as most relevant to taste perception (Fig. 2b). Only two SNPs, both imputed, mapped to protein-coding regions: rs12370363 was a TAS2R31 synonymous variant and rs2708381 was a TAS2R46 stop-gain variant. We assigned rs2708381 as the lead SNP to represent the TAS2R-containing region on chromosome 12, and we found that it had a high linkage disequilibrium (LD) with the other significant SNPs in this region (r2 > 0.8 based on genotypes of 141 unrelated individuals). Its minor allele, which was associated with increased Ace-K bitterness ratings (Fig. 2c), had a decreased trend in hedonic ratings (p-value = 0.06) (Fig. 2d) and no association with sweetness ratings (Fig. 2e). This SNP explained 32% of the variation in bitterness ratings and 14% of the variation in hedonic ratings across the panelists. No SNPs besides those within the TAS2R-containing region on chromosome 12 met genome-wide significance criteria, but three SNPs with p-value < 10− 6 mapped to the intergenic region of LINC00845-TMEM26 on chromosome 10 and the intergenic region between two non-protein-coding genes on chromosome 4 (Supplementary Table 2).
We next predicted gene expression values across the panelists and evaluated their relationship with Ace-K gLMS ratings. We found that normalized expression levels of LINC01252, a long non-coding RNA located near the TAS2R locus, and SMIM10L1, which encodes a small integral membrane protein located within the TAS2R locus, were significantly associated with bitterness ratings of Ace-K in minor salivary gland and stomach, respectively (adjusted p-values < 0.05). None of the four bitter taste receptor genes (i.e., TAS2R10, TAS2R14, TAS2R20, TAS2R43) that had eQTLs reached statistical significance after correction for multiple comparisons made, but their unadjusted p-values were < 0.05 (Supplementary Fig. 4).
Hedonic gLMS ratings
We identified a region near the gene ELMO1 (engulfment and cell motility 1) as a novel locus associated with hedonic ratings for Ace-K based on one intronic SNP with genome-wide significance (p-value < 5 × 10− 8) and two SNPs with p-value < 10− 6 that were in moderate LD with the top SNP (r2 > 0.4 based on genotypes of the 141 unrelated individuals) (Fig. 3a). Only two tissues, whole blood and stomach, had eQTLs for the ELMO1 gene, but these eQTLs did not overlap with the three intronic SNPs that were associated with hedonic gLMS ratings (Fig. 3b). The minor allele of the top ELMO1 SNP (rs12671707, imputed) was nominally associated with increased hedonic ratings (Fig. 3c) and decreased bitterness ratings of Ace-K (p-value < 0.05) (Fig. 3d) and was not associated with sweetness ratings (p-value > 0.05) (Fig. 3e). The SNP rs12671707 explained 32% of the variation in hedonic ratings and 17% of the variation in bitterness ratings. Of note, these SNPs were not common in 1000 Genomes Project European populations (minor allele frequency (MAF) < 0.05), but they were common (MAF > 0.10) in non-European populations (African, American, East Asian, South Asian) (Supplementary Table 2). The top association signal for rs12671707 remained nominally significant in the 90 non-European panelists (effect size ± standard error = 28.48 ± 5.38; p-value = 1.14 × 10− 6). For the remaining SNPs with suggestive significance (p-value < 10− 6), 22 mapped to the ZNF613-HCCAT3 region, 2 mapped to a NKAIN3 intron, 2 mapped to the intergenic region of NBPF6-FAM102B, and 1 mapped to a SEPT9 intron (Supplementary Table 2). None of these genes had predicted expression values that were significantly associated with hedonic ratings of Ace-K (adjusted p-value < 0.05).
Sweetness gLMS ratings
No genetic variants reached genome-wide significance for the association with sweetness ratings of Ace-K, but 22 SNPs with p-value < 10− 6 mapped to six loci: introns of protein-coding genes ZSCAN5A and FBXO44 and the non-coding RNA PCBP1-AS1, as well as intergenic regions between non-protein coding genes on chromosomes 11, 8, and 16 (Supplementary Table 2). No association with statistical significance was found between the predicted expression values of any genes and sweetness ratings of Ace-K (adjusted p-value > 0.05).
Statistical power of the primary GWAS
Assuming a type I error rate of 0.05, the present GWAS had 100% power to detect the top associations based on their effect sizes and MAFs: the TAS2R46 SNP rs2708381 with bitterness ratings (effect size = 1.50 and MAF = 0.25), the ELMO1 SNP rs12671707 with hedonic ratings (effect size = 25.67 and MAF = 0.15), and the ZSCAN5A SNP rs72629154 with sweetness ratings (effect size = 17.10 and MAF = 0.12). Even with a reduced MAF of 0.05, the sample size of 141 panelists in this study demonstrated 79%, 97%, and 96% statistical power to detect these top associations with bitterness, hedonic, and sweetness gLMS ratings, respectively.
Contributions of Ace-K and genetic variation to the flavor of an Ace-K-containing pediatric medicine (Children’s Motrin™)
As reported previously14 panelists varied in their perception of Children’s Motrin™. Its sweetness ratings varied from 3 (no sensation) to 96 (strongest imaginable), bitterness ratings varied from 0 (no bitterness) to 52 (very strong bitterness), and hedonic ratings varied from − 51 (very strong dislike) to 100 (strongest imaginable like). When compared to Ace-K, panelists rated Children’s Motrin™ as tasting less bitter (Children’s Motrin™ versus Ace-K, means ± standard errors: 7.5 ± 0.9 versus 12.9 ± 1.3), sweeter (34.2 ± 1.7 versus 22.1 ± 1.4) and more palatable (14.6 ± 2.1 versus 5.6 ± 2.1) (p-values < 0.001, ANOVA test). The variation in the taste of Ace-K contributed to the variation in the taste of Children’s Motrin™. Bitterness, sweetness, and hedonic gLMS ratings of Ace-K were positively correlated with the corresponding ratings of Children’s Motrin™ (Fig. 4a-c). Moreover, bitterness ratings of Ace-K were positively related to sweetness ratings of Children’s Motrin™ (Fig. 4d).
To determine whether GWAS results for Ace-K ratings generalized to those for Children’s Motrin™, we performed candidate gene association analyses of gLMS ratings of Children’s Motrin™ with two Ace-K GWAS SNPs: the lead SNP rs2708381 that mapped to the TAS2R46 gene in the TAS2R locus and the lead SNP rs12671707 in the ELMO1 region (Supplementary Table 3). The TAS2R46 SNP rs2708381’s minor allele (T) was associated with increased sweetness ratings of Children’s Motrin™ (effect size ± standard error = 9.12 ± 2.79; p-value = 0.001), explaining 19% of the variation in its sweetness ratings (Fig. 4e). The direction of its effect size was consistent with that for bitterness ratings of Ace-K (Fig. 2c). There was no statistical evidence of associations of the ELMO1 SNP rs12671707 with any of the gLMS ratings of Children’s Motrin™ studied (p-value > 0.05).
Validation of Ace-K perception-associated variants in an independent LCS GWAS
We attempted to replicate the associations of two of our top Ace-K-GWAS SNPs using GWAS data of perceived taste intensity ratings of two LCS, NHDC and aspartame, from an independent cohort15. The TAS2R46 SNP rs2708381 was associated with intensity ratings of NHDC (effect size ± standard error = -0.127 ± 0.041; p-value = 0.002) and showed a trend of association with intensity ratings of aspartame (effect size ± standard error = -0.073 ± 0.041; p-value = 0.07). The minor allele T of this SNP, which had a frequency of 0.26, similar to the 0.25 observed in the discovery cohort and the 0.21 reported in 1000 Genomes participants of European ancestry, corresponded to decreased intensity ratings of both LCS (effect sizes < 0). We were unable to perform association analysis for the ELMO1 SNP rs12671707 because genotypes of this SNP or its correlated SNPs (r2 > 0.6 in 1000 Genomes European reference panel) are not available in this study.
Discussion
We performed the first GWAS to date on the variation in the taste and liking of Ace-K, an LCS that is widely used in the modern diet worldwide. The phenotyping method used was the gLMS, a validated psychophysical tool that allows for comparisons between individuals19,20 and our procedures included a variety of controls to establish validity: (1) the consistent and significant retest reliability of gLMS ratings; (2) the replication of the established association of TAS2R38 with PTU bitterness, considered the benchmark for genotype-phenotype associations17; and (3) replication of the genetic association with the taste of Ace-K using taste intensity data of two LCS, NHDC and aspartame, from an independent GWAS data set15. We confirmed previously reported genetic associations between TAS2R9 and TAS2R31 variants within a TAS2R-containing locus on chromosome 12 and bitterness ratings of Ace-K11,13 while we identified a novel SNP in this region functionally linking to TAS2R46. We also identified novel associations between the ELMO1 locus and hedonic ratings of Ace-K that were independent of genetic ancestry. Consistent with negative correlations between bitterness and hedonic ratings of Ace-K, the effects for the genetic associations had opposite directions: the genetic alleles associated with decreased bitterness ratings corresponded to increased hedonic ratings. Moreover, we observed that the personal variation in the taste of Ace-K in part reflected personal variation in the taste of a more complex pediatric medicine that contains Ace-K as one of its sweetening excipients and ibuprofen as its API (Children’s Motrin™).
Previous genetic studies have reported associations between nonsynonymous SNPs in the genes TAS2R9 and TAS2R31 on chromosome 12 and Ace-K bitterness11,13. In our recent study that used a candidate gene approach, we confirmed the associations of TAS2R9 rs3741845 and TAS2R31 rs10845293 with Ace-K bitterness among the 141 panelists (p-value < 0.001)14, although their p-values did not reach genome-wide significance. In the present study, the Ace-K bitterness GWAS signal we identified mapped to a region containing several TAS2R genes on chromosome 12, including the lead functional variant rs2708381 mapped to TAS2R46. Because SNPs in this locus were in high LD, identifying the functional SNP(s) that underlies the statistical associations with TAS2R genes in this region is very challenging.
We sought evidence from eQTL and in vitro Ace-K-stimulated calcium signaling data that might support a functional role for one or more of the associated SNPs in the TAS2R-containing locus on chromosome 12. Specifically, we used eQTL data from GTEx corresponding to tissue types relevant to taste perception. Although fungiform papillae tissues in the tongue would be the ideal tissue type to study taste perception, this tissue was not available in GTEx; we thus selected two others that were most relevant to taste perception: (1) minor salivary glands, as these secrete saliva in response to different tastes, including bitterness21; and (2) stomach, a tissue where gut microbiota are known to be influenced by sweeteners22. We also included results for whole blood, a commonly used tissue type that contains cells found throughout the body. GTEx results showed that many TAS2R genes were expressed in minor salivary glands and stomach, and we found that the majority of GWAS SNPs in the TAS2R locus were eQTLs for four TAS2R genes (i.e., TAS2R10, TAS2R14, TAS2R20, TAS2R43) within the selected tissue types, suggesting that one or more of these underlies the association signal related to variability in Ace-K taste perception. Further mechanistic evidence to support TAS2R43 and TAS2R31 as the genes that mediate the Ace-K association signal in this region is provided by in vitro studies in human embryonic kidney cells that showed activation of human TAS2R43 and TAS2R31 by Ace-K stimulation, measured as increased calcium signal in the cells10,23. The combined eQTL and in vitro results suggest that TAS2R43 should be prioritized for further studies that link genetic variation in the TAS2R locus with bitter taste response (Supplementary Table 2).
In support of our Ace-K bitterness GWAS, using unrelated data from Hwang and colleagues15 the lead TAS2R SNP, rs2708381, was associated with overall intensity ratings of NHDC, and there was a trend for an association with aspartame. The sensory phenotype used by Hwang and colleagues15 was measured differently than the traditional and validated use of gLMS used herein19,20: Rather than having participants use a 100 mm gLMS scale to rate each dimension separately, participants rated the intensity of the solution on a 114 mm gLMS scale, after which they identified the quality (e.g., sweet, bitter) of the sensation. Also, while participants in the present study were tested individually in a facility designed for sensory testing, in the presence of a researcher, 40% of those in the latter study conducted the sensory evaluation at home and by self-report. Given these differences in phenotypic outcomes and psychophysical methods, the replication of the association of rs2708381 with a variety of LCS in two diverse cohorts suggests that a shared genetic mechanism within this TAS2R gene-rich locus on chromosome 12, potentially involving TAS2R46, may influence the perception of chemically distinct LCS.
However, the receptor specificity for different LCS likely varies, and this association does not imply a universal TAS2R–LCS mechanism. Risso et al.24. reported an association between a synonymous SNP rs3741843 within the gene TAS2R14, which is 123 kb upstream from the lead TAS2R46 variant rs2708381, and the perceived intensity of bitterness for a stevia-based LCS, Rebaudioside A (RebA). This SNP was not associated with Ace-K bitterness in our data, suggesting that the perception of specific LCS can be attributed to different TAS2R genes on chromosome 12. Indeed, prior work reported no correlation between the bitterness of Ace-K and RebA, nor any effect of Ace-K-associated variants (i.e., rs3741845 in TAS2R9 and rs10772423 in TAS2R31 on chromosome 12) on RebA bitternes25. These findings underscore the specificity of TAS2R–LCS interactions. While some sweeteners (e.g., Ace-K, NHDC) appear to engage overlapping regions of TAS2R gene clusters, others (e.g., RebA) are associated with different TAS2Rs or no shared variants at all. This suggests that even within the same chromosomal region, different TAS2R genes may encode receptors with distinct ligand binding properties. Therefore, replication cross sweeteners should be interpreted as reflecting shared orosensory or perceptual mechanisms—not necessarily the same receptor-mediated pathway. Future studies that functionally link the lead and other candidate SNPs to LCS perception are needed to corroborate the observed associations. Further, long-range DNA sequencing studies would be helpful to detect the haplotypes that contribute to Ace-K bitterness and thereby clarify which SNPs within the TAS2R locus influence bitterness perception.
Personal variation in the taste of 0.12 M Ace-K and its associated genetic loci also generalized to the more complex stimulus, Children’s Motrin™ – a pediatric liquid formulation that contains ibuprofen as its API, cherry flavoring, and Ace-K and sucrose as sweetening excipients. The panelists in our study rated the taste of both stimuli in the oral cavity, not what they experienced after swallowing. Overall, Children’s Motrin™ tasted less bitter, more sweet, and more palatable than Ace-K, perhaps because the bitterness of Ace-K is concentration dependent9,26 and can be suppressed when mixed with other sweeteners such as sucrose27,28. Similarly, the API ibuprofen contributed to the perceived bitterness of the formulation14 which can also be suppressed by sweeteners29. Despite large individual variation, we found the higher the bitterness ratings of Ace-K, the higher the bitterness and, interestingly, sweetness and hedonic ratings of Children’s Motrin™. However, we acknowledge that the individual variation in hedonic ratings of Children’s Motrin may have also negatively affected by the irritant properties of its API ─ ibuprofen, in some individuals30,31,32,33. Thus, aversive sensations caused by ibuprofen may contribute to individual differences in ratings of Children’s Motrin™. That the TAS2R locus on chromosome 12 showed no evidence of association with bitterness of this complex pediatric formulation could be attributed to the following non-mutually exclusive explanations. First, the bitterness of the pediatric formulation contributed by Ace-K, was masked by other sweet-tasting excipients10. Second, the association of the TAS2R locus with both the bitterness of Ace-K and the sweetness of Children’s Motrin™ may be due in part to an overall orosensitivity which influences an individual’s intensity ratings of a variety of chemosensory stimuli. For example, Nolden and colleagues34 showed that individuals who rated propylthiouracil more intensely on the gLMS often rated other tastants (sucrose) and irritants (ethanol, capsaicin) more intensely. However, genetic contributions cannot be ruled out in the present findings since genetic variants within the TAS2R locus on chromosome 12, where the lead TAS2R46 SNP in this locus explained approximately 30% of the variation in sweetness ratings of Children’s Motrin™. These findings highlight the interplay between overall orosensory sensitivities and genetic contributions to particular chemosensory stimuli.
We recently reported that after swallowing this medicine, the panelists’ sweetness and hedonic ratings differed according to genetic ancestry of participants, but not according to sex14. In the present analysis of Ace-K, we found no significant differences in gLMS ratings of Ace-K, rated without out swallowing, based on sex or genetic ancestry group. The effect of genetic ancestry on the sensory perception of Children’s Motrin™ was most likely due to variation in the irritating properties of the API, ibuprofen, and not the excipient, as previously hypothesized14. The association between the ELMO1 locus and Ace-K hedonic ratings was independent of genetic ancestry, but the GWAS SNPs involved were more common in non-European populations (Supplementary Table 2). Repeating the GWAS in the 90 non-European panelists showed that the top association remained nominally significant, with comparable effect sizes (effect size ± standard error = 28.48 ± 5.38 in 90 non-European panelists versus 25.67 ± 4.26 in 141 panelists), despite the reduced sample size. Thus, the association was not due solely to panelists of European ancestry. Future efforts to incorporate independent study cohorts comprising populations of diverse genetic ancestries are needed to validate and replicate this association. The ELMO1 gene, which encodes protein engulfment and cell motility protein 1, transduces G protein-coupled receptor (GPCR) signals to the actin cytoskeleton and plays a crucial role in cell migration and metastasis of tumor cells35. While mechanisms linking ELMO1 to chemosensory perceptions have not been reported, this gene may influence the transduction of GPCR signals in taste receptor cells in taste buds. Further functional assays are needed to address this hypothesis.
Although several GWAS that investigated genetic influences on sweet taste perception have reported sweet-taste-associated genetic loci, such as the 12q24 locus36FTO15,37and PTPRN238, the findings lacked consistency due to different substances used, heterogeneous approaches to measure the sweet phenotype (e.g., continuous gLMS ratings versus 5-point scale of preference), and genetic heterogeneities of the study populations. We did not identify any SNPs that were associated with sweetness gLMS ratings at the genome-wide level, suggesting no common variants with large effect sizes influence perception of Ace-K sweetness among people of diverse genetic ancestry.
We acknowledge that there are limitations to our study. First, we have marginal statistical power to detect some associations due to a small sample size. Although we have 100% statistical power to detect the top associations reported according to their effect sizes and MAFs, we are likely to have missed associations with smaller effect sizes and MAFs, especially rare variant associations. Rare variants may contribute to individual variation in Ace-K perception, and incorporating less frequent variants in future studies with larger sample sizes could provide valuable insights into the genetics of taste perception. Second, the small sample size made it challenging to obtain precise population-specific MAFs from our cohort alone. We reported population-specific MAFs from the 1000 Genomes Project reference data for comparison and found that, although the 1000 Genomes Project participants had different ancestral origins than our participants (i.e., our participants had a high proportion of admixture that included African ancestry, reflecting the historical demographic composition of Philadelphia), the ancestry distribution of the two cohorts was similar. Last, applying gene prediction models to individuals from admixed genetic backgrounds may affect expression prediction accuracy, as these models are typically derived from populations with homogeneous ancestral backgrounds. Differences in genetic variation and LD patterns within admixed populations, along with the lack of eQTL data for the target tissue (e.g., taste bud), likely weakened association signals between the predicted gene expression levels of the TAS2R genes and gLMS ratings. Despite these limitations, investigating the potential relationship between gene expression levels and taste ratings provides functional evidence in support of specific genes being involved in taste perception, because the eQTLs observed in taste-related tissues are likely also present in the cells that mediate taste perception directly.
In summary, the present GWAS confirmed the association of a TAS2R-containing locus on chromosome 12 with the bitterness perception of Ace-K in adults, while identifying novel SNPs with functional evidence linking them to specific TAS2R genes, as well as providing evidence that this association contributes to sweetness ratings for Children’s Motrin™, a popular pediatric medicine that contains Ace-K as one of its sweetener excipients. The association of the novel GWAS SNP with the Ace-K bitterness ratings was replicated by using the taste intensity rating data for another LCS ─ NHDC ─ from an independent cohort of adolescents and young adults living in Australia15. We also uncovered a novel association between an ELMO1 locus and hedonic perception of Ace-K.
Taken together, these findings provide evidence on how genetic factors influence individual taste variations of aqueous Ace-K solutions, which may underlie the personal variation in the perception and acceptance of foods, beverages, and pediatric formulations that contain this sweetener. The extent to which genomic efforts, particularly human GWAS, contribute to the development of new drug and food products while paving the way for personalized solutions of existing products in both the pharmaceutical and food industries represent an exciting area of research39,40,41. The identification of these novel associations may help uncover new molecular targets to address the sweet-bitter taste dichotomy of Ace-K42 in both simple and complex formulations, particularly for those consumers who perceive the bitterness of Ace-K. These insights could also be leveraged to customize dietary products to better align with the individual consumer’s taste preferences and to improve the palatability of pediatric medicine since the taste of a medicine is a key factor in treatment adherence for children43.
Methods
Participants
The study design, including inclusion and exclusion criteria, has been published previously14. Briefly, healthy adults trained as sensory panelists were enrolled in a multisession study. Inclusion criteria encompassed healthy adults who were between 18 and 55 years old. Each adult was screened for medical eligibility by the study doctor (E.D.L.), who conducted a thorough review of all prescription and nonprescription medications and known allergies. Current smokers44 those with known allergies or sensitivities to any of the medications or stimuli included in the taste panel, or those taking or who had taken in the recent past any medication that was contraindicated with those included in the taste panel, were not eligible to participate. The first 103 panelists were tested twice to assess response reliability; retesting was discontinued due to COVID-related discontinuation of nonessential human subject research in Philadelphia from March to July 2020.
Phenotyping outcomes
The psychophysical methods have been validated45 and published previously14. Using a double-blind study design, panelists were trained in the gLMS methods and then tested in the presence of a research technician in closed rooms designed specifically for sensory testing, with red-light illumination to eliminate the effect of the color of the solution, if any, on sensory ratings. After abstaining from eating for at least the past hour, participants evaluated the taste of a 0.12 M Ace-K solution and an over-the-counter sweetened suspension containing ibuprofen and Ace-K (Children’s Motrin™). After swishing a solution in their mouth for 5 s but not swallowing (sip-and-spit condition), they rated the intensity of sweetness, bitterness, and irritation using the gLMS and then palatability using the hedonic gLMS, on a computer with Compusense five™ Plus software (Guelph, Canada). One minute separated the presentation of each stimulus; panelists rinsed their mouth with water during the entire minute. The 100 mm gLMS visually spaces verbal descriptors of intensity for chemosensory perceptions (bitterness, sweetness, irritation) as no sensation (0), barely detectable (1.4), weak (5.8), moderate (16), strong (35), very strong (53), and strongest imaginable (100)19. Because some individuals, despite training, confuse bitter with sour46 the higher of the two ratings was used (hereafter referred to as bitterness), as done previously47. Although irritation was one of the sensations assessed by the panelists, the majority (63%, n = 89) reported no or weakly detectable irritation and only 4 of the 141 participants reported that the irritation intensity was strong. Therefore, gLMS ratings for irritation were not included in the GWAS. The hedonic gLMS ranked affective experience using the same visual arrangement, with the anchors strongest imaginable liking (100) and strongest imaginable disliking (–100) of any kind, and 0 indicating neither like nor dislike. Both scales rank the perceived intensity along a vertical axis lined with adjectives spaced semi-logarithmically to yield ratio-quality data. Panelists also evaluated 560 µM PTU as a control stimulus for genotype-phenotype association17. Those enrolled prior to the pandemic (n = 103) were retested 46 ± 1 days later to assess response reliability.
Psychophysical data were assessed for normality. While the gLMS ratings for sweetness were normally distributed, ratings of bitterness were not (Shapiro-Wilk normality test, p < 0.01). Square-root transformation on original bitterness gLMS ratings (plus 0.01) was applied prior to analysis; however, the raw gLMS data were plotted to preserve the integrity of the meaning of the gLMS scale.
Genotyping, quality control, and imputation
Genotypes derived from the saliva samples of the 141 unrelated individuals (see Consort Table 14) were determined on the Infinium Global Screening Array (Illumina, Inc.) and called using GenomeStudio (version 1.9). Among 654,027 markers in the array, 638,049 (97.6%) variants had their genotypes. Quality control was performed at variant and subject levels. At the variant level, 302,393 SNPs were obtained after applying the following criteria: (1) autosomal SNPs with a call rate > 95% across samples, (2) Hardy-Weinberg equilibrium p-value > 10− 7, (3) minor allele frequency (MAF) > 0.05, and (4) MAF > 0.05 in 1000 Genomes cosmopolitan panel. At the individual level, samples with a genotype missing rate > 5% were removed; one sample failed to meet this criterion. We also determined whether individuals’ reported sex was consistent with their chromosomal sex by performing a “sex check” with PLINK (version 1.9)48. The reported biological sex of all individuals matched their chromosomal sex. Kinship analysis was performed with KING (version 2.2.7)49 to detect whether any panelists were relatives. Four pairs of related individuals were identified with the first three-degree relationship, of which one individual from each pair (family) was retained, yielding a final sample size of 141 unrelated participants for genetic ancestry analysis.
Genetic ancestry was assigned to study participants based on their overlap in the principal component (PC) space50 created with genotypes of the 2,504 reference subjects of the 1000 Genomes Project, which were labeled according to their super-population clusters51. Specifically, the genotypes of common SNPs shared between study participants and those in 1000 Genomes Project were combined, and principal component analysis (PCA) was performed on the combined panel with PLINK. Scatter plots of the first two PCs (PC1, PC2) were generated to project data from each panelist onto this lower-dimensional space, and genetic ancestry was assigned to the 141 unrelated study participants, according to their overlap with the categories of the 1000 Genomes Project (Supplementary Fig. 1).
Imputation of genotypes to a greater portion of the human genome was performed on the Michigan Imputation Server (https://imputationserver.sph.umich.edu/index.html#) (accessed 21 January 2022) with 1000 Genomes Project phase 3 genotype data as reference for unrelated individuals. Imputed variants were filtered based on (1) imputation quality score r2 > 0.30; (2) Hardy-Weinberg equilibrium p value > 10− 7, and (3) MAF > 0.05 in the 1000 Genomes cosmopolitan panel, yielding 6,181,712 imputed autochromosomal variants.
GWAS
Linear regression was performed to test genetic associations of 6,484,105 genotyped and imputed variants with three gLMS ratings of Ace-K using PLINK252, adjusting for standardized age, sex, and the first 10 principal components of genetic ancestry. Functional annotations of SNPs were obtained using ANNOVAR53. GWAS of bitterness ratings of PTU served as an internal control since it is widely regarded a benchmark for genome-wide sensitivity of phenotyping methods17. SNPs with p-value < 5 × 10− 8 were considered reaching genome-wide significance threshold, and those with less stringent p-value of < 1 × 10− 6 were considered having suggestive association. To determine genetic regions that significant SNPs represent, the PLINK clump function was used to include SNPs with p-value < 10− 4 that were in LD (r2 ≥ 0.2) with significant ones (p-value < 5 × 10− 8) within a 1-Mb region (plink --clump-kb 1000 --clump-p1 5.0e-8 --clump-p2 1.0e-4 --clump-r2 0.2). For candidate SNP association analyses, a p-value of 0.05 was considered significant. The percentage of variation explained by a selected SNP was computed as the coefficient of determination, or r2 using the linear regression model implemented in R software (version 4.2.2). An ad hoc power estimation was performed using the R package genpwr based on the effect sizes and MAFs of top GWAS SNPs identified for bitter, hedonic, and sweet gLMS ratings.
Intersection of GWAS SNPs and eQTLs
Single-tissue cis-eQTL results for whole blood and two tissue types, minor salivary gland and stomach, that are relevant to taste perception21,22 were obtained from the GTEx v8 release (https://gtexportal.org/home/datasets)18. Overlap between GWAS SNPs and eQTLs was identified using the bedtools intersect function54.
Predicted gene expression levels with eQTL-overlapping SNPs
To study the combined effects of SNPs on expression levels of individual genes, we employed the PrediXcan framework55 to predict gene expression levels for each panelist based on prebuilt tissue-specific prediction models using Elastic Net approach on eQTL data from GTEx Project (https://predictdb.org/post/2021/07/21/gtex-v8-models-on-eqtl-and-sqtl/)56. Imputed SNPs that overlapped with tissue-specific eQTLs in prediction models were selected. Expression values were predicted for three tissue types (whole blood, minor salivary gland, stomach) and transformed using the rank-based inverse normal transformation approach. We further tested associations between gLMS ratings and tissue-specific predicted expression levels for each gene using a linear regression model implemented in R software (version 4.2.2). The false discovery rate (FDR) approach was used to correct for multiple testing. An adjusted p-value < 0.05 was considered significant.
Statistical analysis
Group differences in gLMS ratings were assessed using one-way ANOVA. Correlations between gLMS ratings were evaluated with Pearson correlation coefficients and visualized using correlation plots; a best-fit line was not included because it would imply the linear predictive relationship between two tastants, which was not our primary hypothesis57. Difference in ancestry distribution between panelists in the present study and 1000 Genomes participants was assessed with Chi-square goodness-of-fit test. All analyses were conducted in R software (version 4.2.2). P-values < 0.05 were considered statistically significant.
Replication study
The association analysis between intensity ratings of LCS and selected GWAS SNPs (i.e., lead TAS2R SNP, lead ELMO1 SNP rs12671707) was conducted in an independent GWAS cohort15,58. In brief, the Brisbane Adolescent Twin Study consisted of adolescents and young adult twins and their singleton siblings of European ancestry59. The taste intensity data of 1757 participants (951 females, 806 males) who ranged in age from 12 to 26 years (mean ± standard deviation: 16.1 ± 2.7 years) were collected either onsite in the clinic (n = 1,052) or by self-report and a telephone interview (n = 705). The stimuli evaluated included two LCS: 8.0 × 10− 5 M neohesperidine dihydrochalcone (NHDC) and 1.4 × 10− 3 M aspartame, as described previously58. In brief, participants tasted, but did not swallow, each solution for 5 s; used the gLMS scale ranging from 0 to 114 mm to rate overall intensity; identified the taste quality (e.g., sweetness, bitterness); and then rinsed their mouth with water 4 times. This entire process was repeated. Genotyping of the 1,757 participants was performed. Square-root transformation on mean intensity ratings was applied prior to GWAS analysis. Genome-wide efficient mixed-model analysis was performed on the transformed intensity ratings, adjusting for the following covariates: age, sex, a history of ear infection, and the first 5 genetic PCs15. Association results of selected SNPs associated herein with taste perception of Ace-K were retrieved. More details on participants and methods are provided in the Supplementary Methods.
Relationships across bitterness, sweetness, and hedonic gLMS ratings of 0.12 M Ace-K. a) Heatmap of bitterness (top panel), sweetness (middle panel), and hedonic (bottom panel) gLMS ratings from the 141 unrelated individual panelists. The order of individuals was based on the bitterness ratings of Ace-K. b-d) Correlation between two of the gLMS ratings. Correlation coefficient (r) indicates the Pearson correlation coefficient. Each data point represents one panelist. gLMS, general labelled magnitude scale.
GWAS SNPs and eQTLs in the TAS2R-containing locus on chromosome 12. (a) GWAS results for bitterness ratings of Ace-K for genotyped (circles) and imputed (crosses) SNPs within the TAS2R-containing locus (chr12:10,965,517 − 11,349,415, pink bars) determined using PLINK clump function. Genomic coordinates are based on hg19. The demonstrated region (chr12:10,915,517 − 11,399,415) includes the TAS2R-containing locus on chromosome 12 encompassing the identified variant rs2708381. Dashed lines indicate GWAS p-values of 5 × 10− 8 (red) and 10− 6 (blue). The lead TAS2R46 SNP rs2708381 is indicated by the black arrow. Pairwise r2 was computed between rs2708381 and the rest of SNPs based on genotype data of the 141 unrelated panelists. (b) eQTL results for all the TAS2R genes in whole blood (top, green bars), minor salivary gland (middle, orange bars), and stomach (bottom, purple bars) tissues retrieved from the GTEx v8 data. c-e) Distributions of individual (c) bitterness, (d) hedonic, and (e) sweetness ratings of Ace-K in three genotype carriers of the TAS2R46 SNP rs2708381: TT (n = 7), TC (n = 57), and CC (n = 77). Effect size refers to the minor allele T. Box plots show the median value at the center line; the box spans the interquartile range, and the whiskers span the minimum and maximum (without outliers). Each data point represents one panelist labeled by genetic ancestry. gLMS, general labelled magnitude scale; sqrt, square-root transformed.
GWAS SNPs and eQTLs in the ELMO1 locus. (a) GWAS results for hedonic ratings of Ace-K for genotyped (circles) and imputed (crosses) SNPs within the ELMO1 locus (chr7:37,388,543 − 37,437,969, pink bars) determined using PLINK clump function. Genomic coordinates are based on hg19. The demonstrated region (chr7:36,647,816 − 37,588,852) covers 50 kb upstream and 200 kb downstream region of the ELMO1 gene. Dashed lines indicate GWAS p-values of 5 × 10− 8 (red) and 10− 6 (blue). The top SNP, rs12671707, is indicated by the black arrow. Pairwise r2 was computed between rs12671707 and the rest of SNPs based on genotype data of the 141 unrelated panelists. (b) eQTL results for the ELMO1 gene in whole blood (top, green bars) and stomach (bottom, purple bars) tissues retrieved from the GTEx v8 data. c-e) Distributions of individual (c) hedonic, (d) bitterness, and (e) sweetness ratings of Ace-K in three genotype carriers of the ELMO1 SNP rs12671707: GG (n = 4), GA (n = 34), and AA (n = 103). Effect size refers to the minor allele G. Box plots show the median value at the center line; the box spans the interquartile range, and the whiskers span the minimum and maximum (without outliers). Each data point represents one panelist labeled by genetic ancestry. gLMS, general labelled magnitude scale; sqrt, square-root transformed.
Relationships between gLMS ratings of Ace-K and Children’s Motrin™. a-d) Correlation a-c) between corresponding gLMS ratings of Ace-K and Children’s Motrin™ and d) between bitterness ratings of Ace-K and sweetness ratings of Children’s Motrin™. Correlation coefficient (r) indicates the Pearson correlation coefficient. Because bitterness ratings were not normally distributed, square-root transformation was applied prior to analysis; however, original gLMS data are plotted to preserve the integrity of the meaning of the scale. e) Distributions of individual sweetness ratings of Children’s Motrin™ in three genotype carriers of the lead TAS2R46 SNP, rs2708381, in the TAS2R-containing locus on chromosome 12: TT (n = 7), TC (n = 57), and CC (n = 77). Box plots show the median value at the center line; the box spans the interquartile range, and the whiskers span the minimum and maximum (without outliers). Each data point represents one panelist labeled by their genetic ancestry. gLMS, general labelled magnitude scale.
Data availability
The genotype and phenotype files for this GWAS have been deposited in dbGaP under accession number phs004031.v1.p1.
References
Clauss, K., Lück, E. & von Rymon Lipinski, G. W. Acetosulfam, a new sweetener. 1. Synthesis and properties. Z. Lebensm Unters Forsch. 162, 37–40 (1976).
Yang, Q. Gain weight by going diet? Artificial sweeteners and the neurobiology of sugar cravings: neuroscience 2010. Yale J. Biol. Med. 83, 101–108 (2010).
Roberts, M. W. & Wright, J. T. Nonnutritive, low caloric substitutes for food sugars: clinical implications for addressing the incidence of dental caries and overweight/obesity. Int J Dent 625701 (2012). (2012).
Sylvetsky, A. C. et al. Consumption of low-calorie sweeteners among children and adults in the United States. J Acad Nutr Diet, in press (2017).
Nunn, T. & Williams, J. Formulation of medicines for children. Br. J. Clin. Pharmacol. 59, 674–676 (2005).
Mennella, J. A., Bobowski, N. & Nolden, A. Measuring sweet and bitter taste perception in children: Individual variation due to age and taste genetics. In: Pediatric food preferences and eating behaviors (eds Fisher JO, Lumeng J). Elsevier (2018).
American Dietetic Association. Position of the American dietetic association: use of nutritive and nonnutritive sweeteners. J. Am. Diet. Assoc. 104, 255–275 (2004).
Schiffman, S. S., Booth, B. J., Losee, M. L., Pecore, S. D. & Warwick, Z. S. Bitterness of sweeteners as a function of concentration. Brain Res. Bull. 36, 505–513 (1995).
Schiffman, S. S., Reilly, D. A. & Clark, T. B. 3rd. Qualitative differences among sweeteners. Physiol. Behav. 23, 1–9 (1979).
Kuhn, C. et al. Bitter taste receptors for saccharin and acesulfame K. J. Neurosci. 24, 10260–10265 (2004).
Allen, A. L., McGeary, J. E., Knopik, V. S. & Hayes, J. E. Bitterness of the non-nutritive sweetener acesulfame potassium varies with polymorphisms in TAS2R9 and TAS2R31. Chem. Senses. 38, 379–389 (2013).
Roudnitzky, N. et al. Genomic, genetic and functional dissection of bitter taste responses to artificial sweeteners. Hum. Mol. Genet. 20, 3437–3449 (2011).
Bobowski, N., Reed, D. R. & Mennella, J. A. Variation in the TAS2R31 bitter taste receptor gene relates to liking for the nonnutritive sweetener Acesulfame-K among children and adults. Sci. Rep. 6, 39135 (2016).
Mennella, J. A. et al. Genetic variation and sensory perception of a pediatric formulation of ibuprofen: can a medicine taste too good for some? Int. J. Mol. Sci. 24, 13050 (2023).
Hwang, L. D. et al. New insight into human sweet taste: a genome-wide association study of the perception and intake of sweet substances. Am. J. Clin. Nutr. 109, 1724–1737 (2019).
Pew Charitable Trusts. : The state of the city. Philadelphia (2025). Available at: https://www.pewtrusts.org/en/research-and-analysis/reports/2025/04/philadelphia-2025-the-state-of-the-city (2025).
Genick, U. K. et al. Sensitivity of genome-wide-association signals to phenotyping strategy: the PROP-TAS2R38 taste association as a benchmark. PLoS One. 6, e27745 (2011).
The GTEx Consortium. The GTEx consortium atlas of genetic regulatory effects across human tissues. Science 369, 1318–1330 (2020).
Bartoshuk, L. M. et al. Valid across-group comparisons with labeled scales: the gLMS versus magnitude matching. Physiol. Behav. 82, 109–114 (2004).
Snyder, D. J., Prescott, J. & Bartoshuk, L. M. Modern psychophysics and the assessment of human oral sensation. Adv. Otorhinolaryngol. 63, 221–241 (2006).
Satoh-Kuriwada, S., Shoji, N., Miyake, H., Watanabe, C. & Sasano, T. Effects and mechanisms of tastants on the Gustatory-Salivary reflex in human minor salivary glands. Biomed. Res. Int. 3847075 2018 (2018).
Ruiz-Ojeda, F. J., Plaza-Diaz, J., Saez-Lara, M. J. & Gil, A. Effects of sweeteners on the gut microbiota: A review of experimental studies and clinical trials. Adv. Nutr. 10, S31–S48 (2019).
Meyerhof, W. et al. The molecular receptive ranges of human TAS2R bitter taste receptors. Chem. Senses. 35, 157–170 (2010).
Risso, D. et al. Genetic signature of differential sensitivity to stevioside in the Italian population. Genes Nutr. 9, 401 (2014).
Allen, A. L., McGeary, J. E., Hayes, J. E., Rebaudioside, A. & Rebaudioside D bitterness do not covary with acesulfame K bitterness or polymorphisms in TAS2R9 and TAS2R31. Chemosens Percept 6, (2013).
Antenucci, R. G. & Hayes, J. E. Nonnutritive sweeteners are not supernormal stimuli. Int. J. Obes. (Lond). 39, 254–259 (2015).
Lawless, H. T. Evidence for neural Inhibition in bittersweet taste mixtures. J. Comp. Physiol. Psychol. 93, 538–547 (1979).
Lawless, H. T. The pleasantness of mixtures in taste and olfaction. Sens. Processes. 1, 227–237 (1977).
Jin, H., Fishman, Z. H., Ye, M., Wang, L. & Zuker, C. S. Top-down control of sweet and bitter taste in the mammalian brain. Cell 184, 257–271e216 (2021).
Bennett, S. M. & Hayes, J. E. Differences in the chemesthetic subqualities of capsaicin, ibuprofen, and Olive oil. Chem. Senses. 37, 471–478 (2012).
Breslin, P. A., Gingrich, T. N. & Green, B. G. Ibuprofen as a chemesthetic stimulus: evidence of a novel mechanism of throat irritation. Chem. Senses. 26, 55–65 (2001).
Peyrot des Gachons, C. et al. Unusual pungency from extra-virgin Olive oil is attributable to restricted Spatial expression of the receptor of oleocanthal. J. Neurosci. 31, 999–1009 (2011).
Bennett, S. M., Zhou, L. & Hayes, J. E. Using milk fat to reduce the irritation and bitter taste of ibuprofen. Chemosens. Percept. 5, 231–236 (2012).
Nolden, A. A., McGeary, J. E. & Hayes, J. E. Predominant qualities evoked by quinine, sucrose, and capsaicin associate with PROP bitterness, but not TAS2R38 genotype. Chem. Senses. 45, 383–390 (2020).
Xu, X. & Jin, T. ELMO proteins transduce G protein-coupled receptor signal to control reorganization of actin cytoskeleton in chemotaxis of eukaryotic cells. Small GTPases. 10, 271–279 (2019).
Kawafune, K. et al. Strong association between the 12q24 locus and sweet taste preference in the Japanese population revealed by genome-wide meta-analysis. J. Hum. Genet. 65, 939–947 (2020).
Zhong, V. W. et al. A genome-wide association study of bitter and sweet beverage consumption. Hum. Mol. Genet. 28, 2449–2457 (2019).
Fernandez-Carrion, R. et al. Sweet taste preference: Relationships with other tastes, liking for sugary foods and exploratory genome-wide association analysis in subjects with metabolic syndrome. mBiomedicines 10, (2021).
Robinson, J. R., Denny, J. C., Roden, D. M. & Van Driest, S. L. Genome-wide and phenome-wide approaches to understand variable drug actions in electronic health records. Clin. Transl Sci. 11, 112–122 (2018).
Gordillo-Maranon, M. et al. Disease coverage of human genome-wide association studies and pharmaceutical research and development. Commun. Med. (Lond). 4, 195 (2024).
May-Wilson, S. et al. Large-scale GWAS of food liking reveals genetic determinants and genetic correlations with distinct neurophysiological traits. Nat. Commun. 13, 2743 (2022).
Maroni, G. et al. Informed classification of sweeteners/bitterants compounds via explainable machine learning. Curr. Res. Food Sci. 5, 2270–2280 (2022).
Baguley, D., Lim, E., Bevan, A., Pallet, A. & Faust, S. N. Prescribing for children - taste and palatability affect adherence to antibiotics: a review. Arch. Dis. Child. 97, 293–297 (2012).
Frye, R. E., Schwartz, B. S. & Doty, R. L. Dose-related effects of cigarette smoking on olfactory function. JAMA 263, 1233–1236 (1990).
Kalva, J. J., Sims, C. A., Puentes, L. A., Snyder, D. J. & Bartoshuk, L. M. Comparison of the hedonic general labeled magnitude scale with the hedonic 9-point scale. J. Food Sci. 79, S238–245 (2014).
Meiselman, H. L. & Dzendolet, E. Variability in gustatory quality identification. Percept. Psychophys. 2, 496–498 (1967).
Alfaro, R., Crowder, S., Sarma, K. P., Arthur, A. E. & Pepino, M. Y. Taste and smell function in head and neck cancer survivors. Chem Senses 46, (2021).
Purcell, S. et al. PLINK: a tool set for whole-genome association and population-based linkage analyses. Am. J. Hum. Fenetics. 81, 559–575 (2007).
Manichaikul, A. et al. Robust relationship inference in genome-wide association studies. Bioinformatics 26, 2867–2873 (2010).
Price, A. L. et al. Principal components analysis corrects for stratification in genome-wide association studies. Nat. Genet. 38, 904–909 (2006).
1000 Genomes Project Consortium, et al. et al. A global reference for human genetic variation. Nature 526, 68–74 (2015).
Chang, C. C. et al. Second-generation PLINK: rising to the challenge of larger and richer datasets. Gigascience 4, 7 (2015).
Wang, K., Li, M. & Hakonarson, H. ANNOVAR: functional annotation of genetic variants from high-throughput sequencing data. Nucleic Acids Res. 38, e164 (2010).
Quinlan, A. R. & Hall, I. M. BEDTools: a flexible suite of utilities for comparing genomic features. Bioinformatics 26, 841–842 (2010).
Gamazon, E. R. et al. A gene-based association method for mapping traits using reference transcriptome data. Nat. Genet. 47, 1091–1098 (2015).
Team, P. GTEx v8 models on eQTL and sQTL. PredictDB /post/ (2021). https://predictdb.org/post/2021/07/21/gtex-v8-models-on-eqtl-and-sqtl/, (2021).
Aggarwal, R. & Ranganathan, P. Common pitfalls in statistical analysis: linear regression analysis. Perspect. Clin. Res. 8, 100–102 (2017).
Hwang, L. D. et al. A common genetic influence on human intensity ratings of sugars and high-potency sweeteners. Twin Res. Hum. Genet. 18, 361–367 (2015).
Wright, M. J. & Martin, N. G. Brisbane adolescent twin study: outline of study methods and research projects. Australian J. Psychol. 56, 65–78 (2007).
Acknowledgements
We acknowledge the expert technical assistance of Sara Snell and Martin Rednauer (Monell Chemical Senses Center). They were compensated for their services.
Funding
Grant Support: National Institutes of Health, grant numbers R01 DC011287 (JAM and EDL), R01 HL162354 (BEH).
Author information
Authors and Affiliations
Contributions
Study concept and design, and project administration: J.A.M. and E.D.L.; methodology: J.A.M.; acquisition, analysis, and interpretation of phenotype data: J.A.M., E.D.L., L.R.S, and L.-D.H.; analysis and interpretation of genetic data: M.K., J.A.M., B.E.H., and L.-D.H.; writing—original draft preparation: M.K. and J.A.M.; writing—review and editing: J.A.M., M.K., L.-D.H., B.E.H., L.R.S., and E.D.L.; funding acquisition: J.A.M. and E.D.L. All authors have read and agreed to the published version of the manuscript.
Corresponding authors
Ethics declarations
Competing interests
The authors declare no competing interests.
Ethical approval
The Office of Regulatory Affairs at the University of Pennsylvania and the Institutional Review Board of the Children’s Hospital of Philadelphia approved all procedures and consent forms, and the study complied with the Declaration of Helsinki for Medical Research involving Human Subjects. Each panelist gave written informed consent prior to screening. The trial was registered at clinicaltrials.gov (NCT03627351) prior to the start of the study (November 2018─July 2021).
Additional information
Publisher’s note
Springer Nature remains neutral with regard to jurisdictional claims in published maps and institutional affiliations.
Electronic supplementary material
Below is the link to the electronic supplementary material.
Rights and permissions
Open Access This article is licensed under a Creative Commons Attribution-NonCommercial-NoDerivatives 4.0 International License, which permits any non-commercial use, sharing, distribution and reproduction in any medium or format, as long as you give appropriate credit to the original author(s) and the source, provide a link to the Creative Commons licence, and indicate if you modified the licensed material. You do not have permission under this licence to share adapted material derived from this article or parts of it. The images or other third party material in this article are included in the article’s Creative Commons licence, unless indicated otherwise in a credit line to the material. If material is not included in the article’s Creative Commons licence and your intended use is not permitted by statutory regulation or exceeds the permitted use, you will need to obtain permission directly from the copyright holder. To view a copy of this licence, visit http://creativecommons.org/licenses/by-nc-nd/4.0/.
About this article
Cite this article
Kan, M., Saraiva, L.R., Hwang, LD. et al. Genome-wide association study of the taste and hedonic ratings of the low-calorie sweetener acesulfame potassium. Sci Rep 15, 22121 (2025). https://doi.org/10.1038/s41598-025-05739-x
Received:
Accepted:
Published:
Version of record:
DOI: https://doi.org/10.1038/s41598-025-05739-x






