Fig. 4

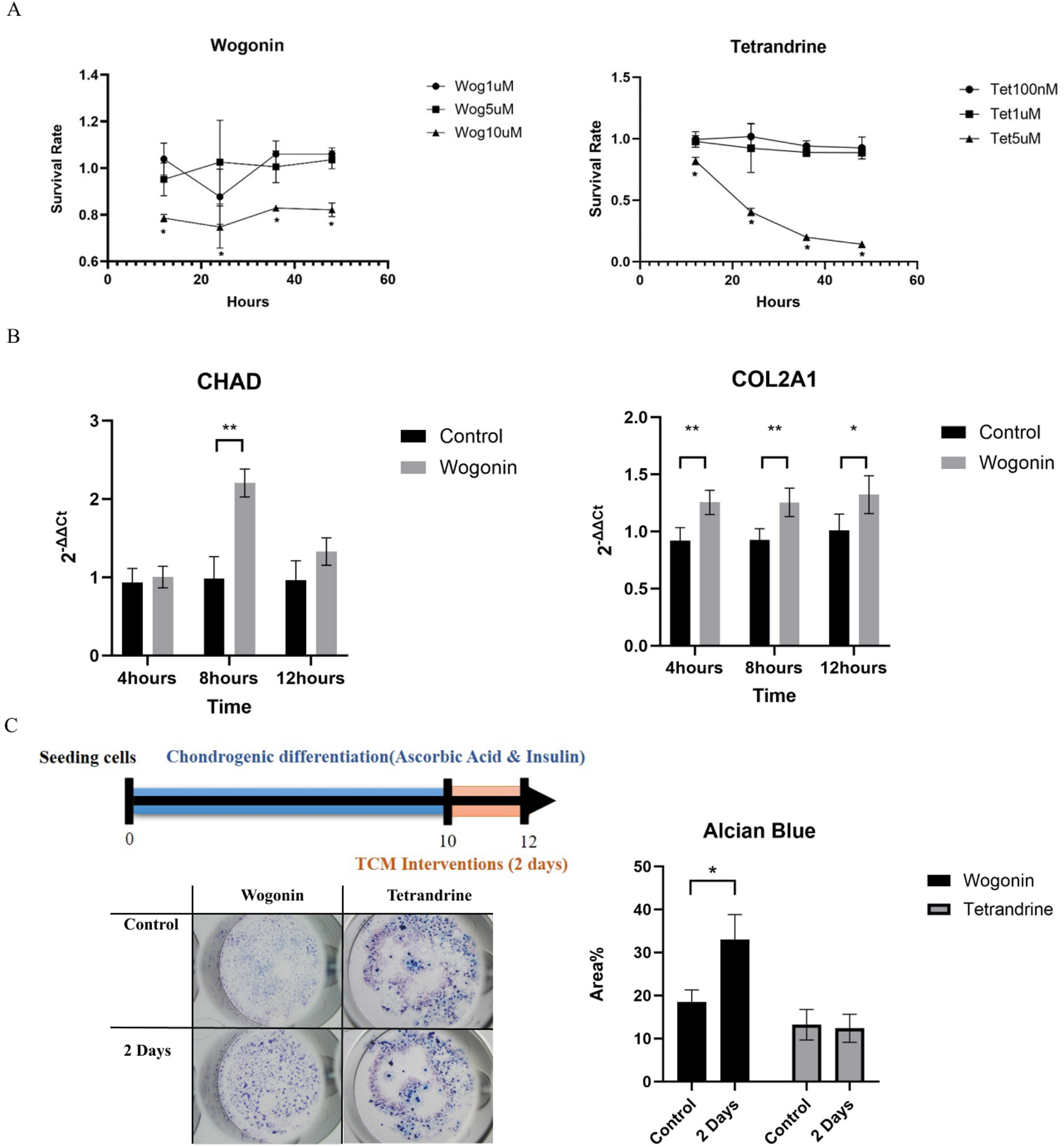
ATDC5 cell experiments. CCK-8 experiment showed cell were not toxic under tetrandrine 1 µM and wogonin 5 µM, n = 4 (A). qRT-PCR results showed wogonin significantly upregulated COL2A1 and CHAD expressions, n = 4 (B). Alcian Blue staining showed 5µM wogonin has chondrogenic effect, but it not under tetrandrine stimulation, n = 4 (C).