Fig. 1
From: Identification and verification of oxidative stress-related genes in the diagnosis of osteoporosis

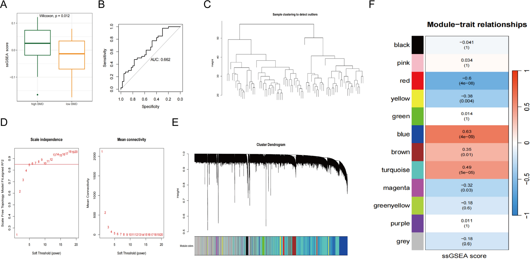
Identification of the key module genes linked to oxidative stress-related genes (OS-RGs). (A) The difference in the ssGSEA score of OS-RGs between the high-BMD group and the low-BMD group in the GSE56815 dataset. (B) Receiver operating characteristic (ROC) curve analysis of the ssGSEA score of OS-RGs in the GSE56815 dataset. (C) Clustering of data samples. (D) Scale-free soft threshold distribution. (E) Clustering dendrogram of modules from WGCNA. (F) Heatmap of the relationships between gene modules and traits.