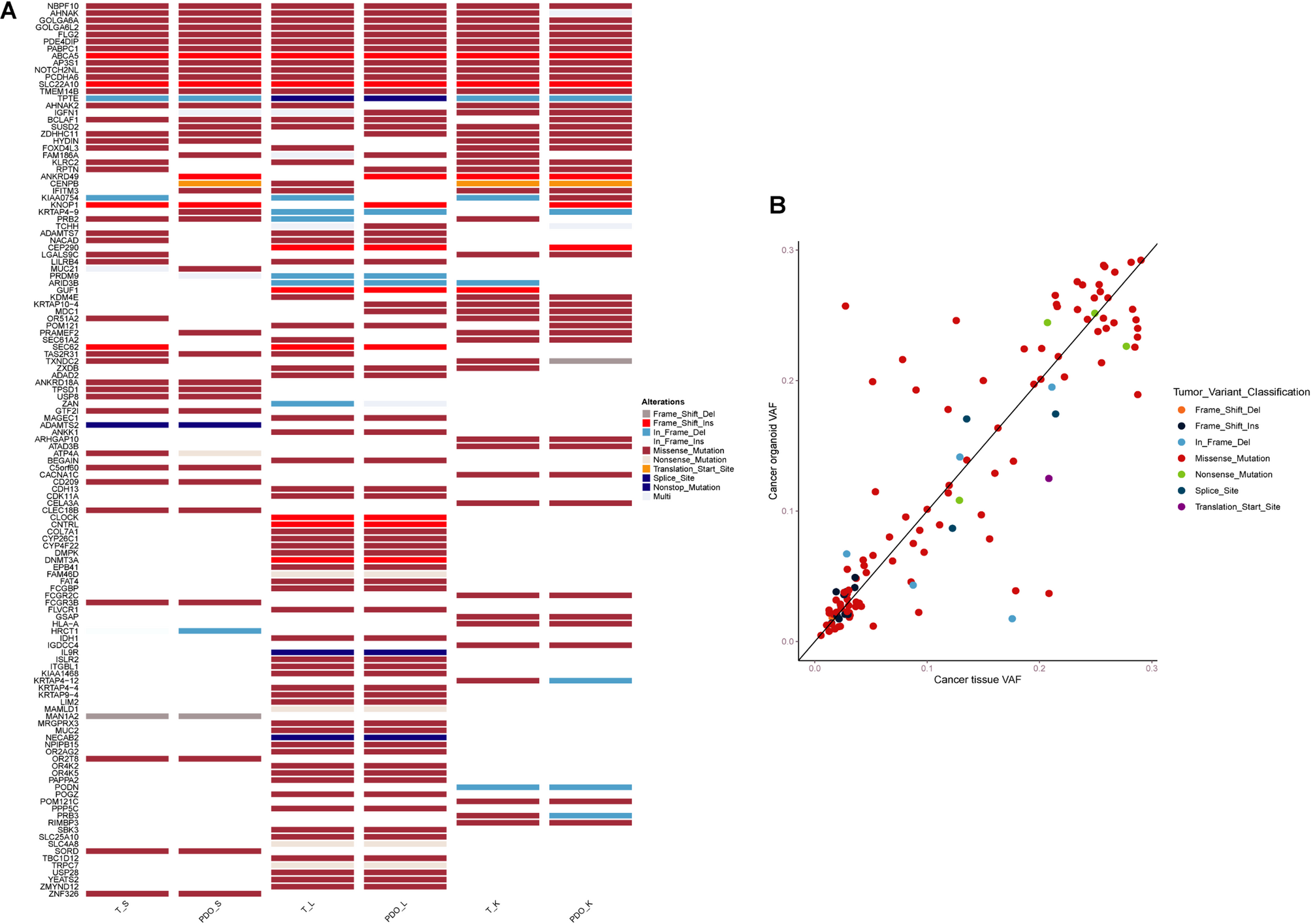
Fig. 3

Whole exome sequencing of patient-derived organoids and corresponding parental tumour. (A) Analysis of the SNVS of organoids and matched primary tissues shows the mutated gene type. (B) Scatter plot displaying the variant allele frequencies of shared mutations among corresponding samples.