Abstract
As all known, hepatocellular carcinoma (HCC) accounts for the majority of cases of liver cancer, which is the third leading cause of cancer mortality globally. Moreover, HCC is always accompanied with HBV infection. Here, we used CMAP, a systematic approach for the discovery of functional connections among diseases and drug actions, to identify quercetin as an effective compound to potentially treat HCC. Furthermore, we proved the inhibitory effects of quercetin on HCC cells, shown as decreased cell viability in HCCLM3 and HepG2 cells. In addition, quercetin disturbed the migration of HCC cells in a dose-dependent manner. Furthermore, quercetin treatments effectively elevated the activities of caspase-3 as well as caspase-9 and increased the Bax expression in HCC cells accompanied with decreased levels of p53 and BCL-2, indicating an enhancement of apoptosis induced by quercetin. Notably, quercetin depressed the activities of antioxidant enzymes, including SOD, GST, GPx and CAT, leading to an increase of ROS accumulation. Additionally, quercetin also exhibited an obvious inhibition of tumor growth of HCC in vivo. Through RNA-seq, results showed that genes related to regulation of cell proliferations were enriched, in which IGFBP3 played a critical role in mediating the effects of quercetin on HCC cells by reducing PI3K-mTOR activation. After silencing IGFBP3 in HCCLM3 cells, quercetin exhibited weaken effects on cell proliferation and apoptosis. Notably, IGFBP3 promotor strengthened the suppressed effects induced by single quercetin administration, indicating a potential drug combination for treatments of HCC. Collectively, this study clarified a novel mechanism underlying the inhibitory effects of quercetin on HCC, providing a potential approach for HCC treatment in clinic.
Similar content being viewed by others
Introduction
Worldwide, liver cancer is the third leading cause of cancer mortality, in which hepatocellular carcinoma (HCC) accounts for the majority of cases. Because of diagnoses of most HCC at an advanced stage, effective therapy can only be supplied in a limited number of patients, which makes the treatment of liver cancer full of challenges. Additionally, HCC always occurs with HBV infection1, this makes further treatments more difficult. During developments of HCC, gene alterations are associated, such as proto-oncogenes, tumor suppressor genes, and important genes involved in cell proliferation cycle, cell apoptosis, and cell differentiation2. HCC is a kind of relatively poor effect of chemotherapy of tumor, and significant liver dysfunction in patients with systemic chemotherapy are usually not well tolerance3. As molecular targeted drugs significantly improve survival of HCC patients, such as sorafenib4 and regorafenib5, researchers arouse great interest and enthusiasm in exploring novel approaches for systemic treatment of HCC.
Based on transcriptome profiles, the Connectivity Map (CMAP) contains a variety of cell types to various perturbagens including small molecules, which has been expanded to include over one million gene expression profiles using over 20,000 small molecules through L1000 assay technology6. CMAP query has been widely used for rapid drug repurposing by identifying small molecules which induce a gene expression profile canceling or mimicking the differential gene expression caused by diseases, and then creates a ranked list of compounds with biological signatures highly correlated to the cellular expression patterns of an experimental condition at high levels of resolution and specificity7. To date, CMAP has been broadly utilized in novel drug identification and combination therapies in various diseases and biological events8,9.
In this study, we identified quercetin as a potential anti-tumor drug through CMAP query by using gene signatures from GSE94660. Then, we tested the effects of quercetin treatments on cell proliferation in vitro and in vivo. In addition, we assessed the levels of apoptosis and oxidative stress in HCC cells after quercetin treatments. Furthermore, we performed RNA-seq to explore the underlying mechanism.
Methods and materials
CMAP query
Gene expression profile was obtained from GSE94660, and ranked according to the fold change. The top 100 up-regulated and down-regulated genes were identified as gene signatures, and then input to perform a query. Small molecular compounds were preliminarily screened and ranked by Connectivity score.
Cell culture and treatment
HCC cell line HCCLM3 (CTCC-400-0193) and HepG2 (CTCC-001-0014) were obtained from CTCC. HCC cells were cultured in DMEM medium which contains 1% penicillin-streptomycin solution and 10% FBS. Quercetin (HY-18085) and resveratrol (HY-16561) was pursed from MedChemExpress and dissolved in DMSO. In the experiments about single treatments, HCC cells were administrated with quercetin in different concentrations (0µM, 50µM, 100µM) or 100µM resveratrol for 72 h. In the experiments about combined treatments, HCCLM3 cells were co-treated with 100µM resveratrol and 100µM quercetin for 72 h.
Cell viability assay
HCC cells were cultured into 96-well plates and treated with 0µM, 50µM and 100µM quercetin for 72 h. CCK-8 assay was performed to determine the cell viability. Briefly, culture was removed and cells were washed with PBS for two times. Then, CCk-8 working solution was added into the plates with cells for 1 h after treated with indicated drug, and then the OD value was obtained by using microplate reader at 450 nm. The cell viability (%) = (OD (sample) - OD (blank))/(OD (control)-OD (blank)) × 100%.
Cell migration assay
HCC cells were cultured at a density of 1 × 105/mL in medium without FBS. After incubation for 24 h, a scratch was subsequently generated in the cell monolayer with a sterile micropipette tip. The cells were treated with quercetin (0µM, 50µM, 100µM) for 24 h, 48 h and 72 h. Photographs were acquired via a Leica camera at 24 h intervals. The migration distance was measured and analyzed using Image J software (magnification, ×100).
Hoechst staining assay
Hoechst staining kit was purchased from MedChemExpress (HY-K1072) to detect the apoptotic level in cells. Briefly, cells were collected for 5 min at 4 °C and then treated with Fixative Solution for 10 min at room temperature. After washed with PBS twice, cells were resuspended with PBS and added on the slides, following with airing for 20 min. Furthermore, cells were stained with Hoechst 33,258 Stain for 5 min, washed with PBS twice and then visualized via Leica fluorescence microscope.
Activity assay of caspase-3 and caspase-9
Cells were collected and wished with PBS, and then lysed with buffer supplied by the commercial kits. The suspend was incubated on ice for 30ming and centrifuged in 12,000 rpm for 15 min at 4 °C. The total protein level was tested using the BCA kit. After dilution, DEVD-pNA or LEHD-pNA was added into the reaction system containing sample, DTT and reaction buffer, and then incubated at 37 °C for 4 h. The OD value was obtained by using preheated microplate reader at 405 nm. The activity (%) = (OD (sample) - OD (blank))/(OD (control)-OD (blank)) × 100%.
Western blot
After indicated treatments, HCC cells were collected and lysed using RIPA buffer. A BCA assay was used to quantify the total protein level. After dilution to equal concentration, protein was separated by a SDS-PAGE gel and transferred to polyvinylidene difluoride (PVDF) membrane. Subsequently, the membranes were blocked in 5% milk for 2 h and incubated with primary antibodies at 4 °C overnight. The blots were cut prior to hybridization with specific antibodies during blotting. After washed with TBST for 4 times, the membranes were incubated with HRP-conjugated antibody for another 2 h. The blots were exposed by using ECL kit and scanned in ChemiDoc MP (BIO-RAD). The bands were quantified using Image J.
ROS level detection
ROS level was determined using commercial kit (CA1410, Solarbio) in HCCLM3 cells after treatments. According to the instruction, cells was collected and suspended with PBS, and then incubated with diluted DCFH-DA in 10 µM for 30 min at 37 °C. After centrifugation, cells were wished and suspended with PBS, then analyzing by fluorescence microplate reader at the excitation wavelength of 488 nm and 525 nm for the emission.
Antioxidative enzymatic activity assays
Commercial kits were used to assess activities of antioxidant enzymes (BC0175 for SOD, BC0355 for GST, BC1165 for GR, BC1195 for GPx, BC0205 for CAT, Solarbio). Briefly, after 72 h incubation with quercetin, HCCLM3 cells were collected and lysed in the buffer provided by the kits. BCA kit was utilized to test the total protein level. Reaction system of each enzyme was prepared according to the instruments. Microplate reader was used to obtain the OD value at indicated wave length.
RNA-seq analyses
HCCLM3 cells were treated with quercetin (0µM, 50µM, 100µM) for 72 h, and the total RNA was extracted using commercial kit. The RNA-seq assay was conducted by BGI (Shenzhen, China) to screen differentially expressed genes. All original count matrix was converted into FPKM. The expression of targeted genes was extracted and compared using unpaired two-tailed Student’s t-test. My BGI system developed by BGI was utilized for analyzing the differentially expressed genes according to the sequencing results. KEGG analysis was permitted by the Kanehisa laboratory10,11,12.
RT-qPCR assay
The RT-qPCR assay was performed according to a previous study. After si-IGFBP3 RNA transfection, HCCLM3 cells were collected and the total RNA was extracted from the cells using commercial Kit (RC101, Vazyme Biotech). The quantity of mRNA was quantified using nanodrop and then reverse transcribed into cDNA. The q-PCR system contained cDNA, specific primers and SYBR Green Mix, and the relative levels of IGFBP3 gene were tested by using ABI 7000. The primer sequences used in this assay was shown. IGFBP3-F: AGAGCACAGATACCCAGAACT; IGFBP3-R: GGTGATTCAGTGTGTCTTCCATT; GAPDH-F: GGAGCGAGATCCCTCCAAAAT; GAPDH-R: GGCTGTTGTCATACTTCTCATGG.
Si-RNA transfection
HCCLM3 cells were cultured onto 6-well plates at 37 °C. Diluted siRNA and RNAiMAX with FBS-free medium were mixed and incubated at room temperature for 15 min. Finally, the mixture containing si-TREM2 and Lipofectamine was added into HCCLM3 cells. After cultured for 24 h, cells were treated with 100µM quercetin for 72 h and then collected for further analyses.
Mice model and treatment
The HCCLM3 cells were collected and suspended in PBS with density of 5 × 106/mL, and then subcutaneously injected into the left flanks of 20 BALB/c-nu male mice (aged 5–7 wk); mice were obtained from Huafukang Biotechnology Co. LTD in Beijing. All mice were randomly grouped into 4 groups, 5 mice per group. The tumor volume was calculated with the minimum diameter (a) and vertical diameter (b), which were measured by vernier caliper. On the 10th day after the injection, the mice were intraperitoneally injected with quercetin (80 mg/kg) or resveratrol (100 mg/kg). After treated for 2 weeks, mice were euthanized, followed by dissection and weighing of xenografts. Tumor tissues were collected for further researches. According to the AVMA Guidelines for the Euthanasia of Animals, mice were euthanized via CO2 asphyxiation with a flow rate of 60% chamber volume/min and animal death was verified by respiratory cessation and loss of muscular tension.
Ethics statement
This study was approved by the Experimental Animal Ethics Committee of Tsinghua University (THU-02-2023-0293 A). All procedures strictly adhered to the principles to minimize any pain, suffering, or discomfort to experimental animals.
Statistical analysis
SPSS 24.0 software was used for statistical analysis and all data were presented as the mean ± SEM. All data were repeated at least 3 times. Student’s t-test was used for comparison between two groups, and One-way ANOVA was performed for comparison among three groups. P < 0.05 was considered statistically significant.
Results
Identification of Quercetin as a potential inhibitor for HCC cells proliferation
Firstly, we selected gene signatures from tumor tissue and non-neoplastic tissue of HCC patients which has been previous reported (GSE94660). We chose the top 100 genes that were highly upregulated, and another 100 genes that were downregulated from the gene dataset. Then, all these gene signatures were inputted for a query in CMAP (Fig. 1A). Several small molecules were screened out after CMAP analysis, and connectivity score was used as the metric to assess the matching degree. In the lists of candidate drug, quercetin was ranked top 1 as a natural molecule (Fig. 1B) which could be extracted from several plants, such as rutoside, buckwheat and onion. Therefore, quercetin was selected as a potential anti-tumor compound against HCC for further research.
Quercetin effectively suppressed proliferation and migratory ability of HCC cells
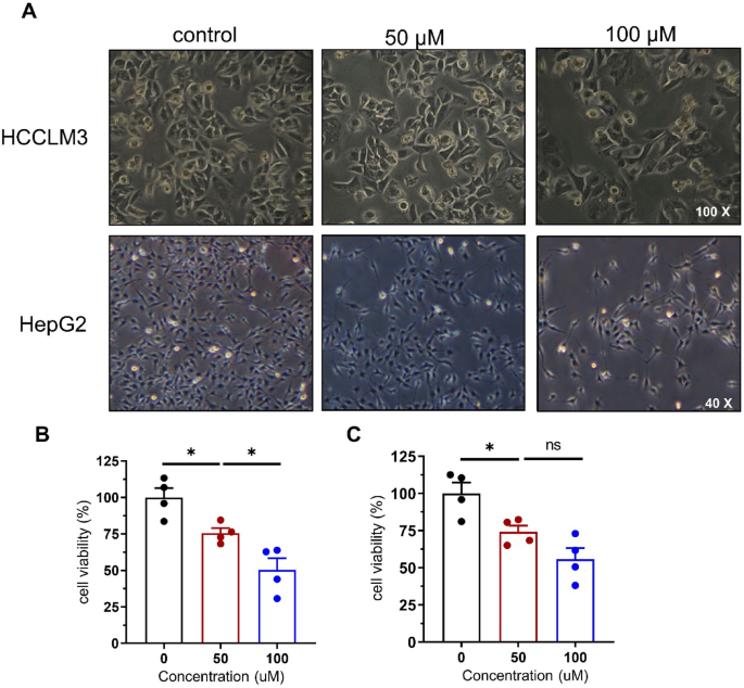
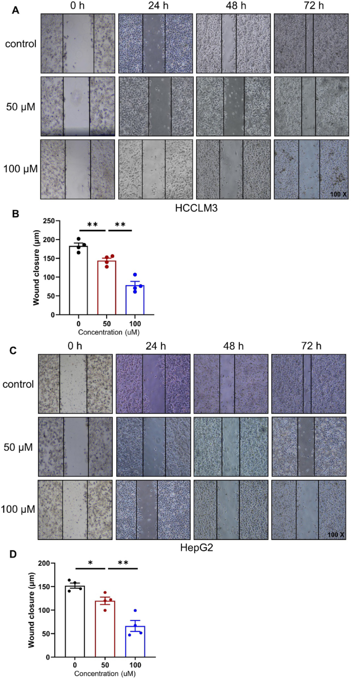
To confirm the anti-tumor effects of quercetin on HCC cells, HCCLM3 and HepG2 were treated with different concentrations of quercetin (0, 50, 100 µM) for 72 h. Results showed that quercetin treatments depressed cell proliferation of HCCLM3 as well as HepG2 in a dose-dependent manner, shown as decreased cell density (Fig. 2A) and cell viability (Fig. 2B–C). Furthermore, we determined whether quercetin inhibited the cell migratory ability in HCC cells. As expected, quercetin administration led to farther wound in both HCCLM3 and HepG2 cells compared to the control group, indicating a weaken healing ability (Fig. 3). These results showed that quercetin can effectively suppress proliferation and migration of HCC cells.
Quercetin induced apoptosis and ROS accumulation in HCC cells
After demonstrating the inhibitory effects of quercetin on the cell proliferation and migratory ability, we further assessed whether these inhibitions attributed to apoptosis after quercetin treatment. We firstly evaluated the apoptotic level of HCC cells after quercetin treatment using Hoechst staining and found that quercetin enhanced apoptosis in dose-dependent manner (Fig. S1). We also tested the activities of caspase-3 and caspase-9, two biomarkers of apoptosis. We found that quercetin induced an increased activity of caspase-3 as well as caspase-9 in HCCLM3 and HepG2 cells (Fig. 4A and C). Moreover, we detected the expressions of Bax, p53 and BCL-2. As expected, quercetin increased the expression of Bax while the expressions of p53 and BCL-2 were downregulated in HCCLM3 cells (Fig. 4B). Similar to previous results, quercetin also enhanced the Bax expression in HepG2 cells, which was accompanied with decreased expressions of p53 and BCL-2 (Fig. 4D). Additionally, ROS accumulation was examined in HCCLM3 cells by detecting ROS level and activities of antioxidant enzymes, such as SOD, GST, GR, GPx and CAT. Results showed that the quercetin treatment elevated ROS level compared to the control group (Fig. 5A). Moreover, after 72 h incubation, quercetin weakened the antioxidant enzymes’ efficiency in HCCLM3 cells especially in high concentration, shown as impaired activities of SOD, GST, GPx and CAT (Fig. 5B–E), which was accompanied with little change in GR (Fig. 5F). These results indicated an enhancement of apoptosis and ROS accumulation in HCC cells after quercetin treatment.
Effects of quercetin on apoptosis in HCC cells. The activities assay of caspaee-3 and caspase-9 was performed in HCCLM3 (A) and HepG2 (C) cells. The expressions of apoptotic markers were assessed in HCCLM3 (B) and HepG2 (D) cells, including Bax, p53 and BCL-2. The original Western blotting images were assessed in Supplementary Figs. 1 and 2. * p < 0.05, ** p < 0.01, *** p < 0.001.
Effects of quercetin on ROS accumulation in HCCLM3 cells. (A) ROS level in HCCLM3 cells after quercetin administration. (B–F) Effects of quercetin on the activities of antioxidant enzymes in HCCLM3 cells, including SOD (B), GST (C), GPx (D), CAT (E) and GR (F). * p < 0.05, ** p < 0.01, *** p < 0.001.
Identification of IGFBP3 as a critical mediator of apoptosis in the inhibitory effects of quercetin on HCC cells
Furthermore, we performed RNA-sequencing analysis to explore the mechanism underlying the effects of quercetin against HCC cells. Different expression genes in quercetin-treated HCCLM3 cells were identified. Gene expression profiles as well as different expression genes were visualized as heatmap respectively (Fig. 6A). Quercetin enhanced the expressions of proapoptotic genes such as MAPK3, CTSS and Bax, and weaken the expressions of antiapoptotic genes, such as Bcl-2, CTSC and CTSL (Fig. 6B). In addition, GO and KEGG analyses were performed to obtain deeper insights into signaling pathways induced by quercetin in HCCLM3 cells. Results showed that quercetin activated the pathways associated with regulation of cell proliferation, apoptosis and necroptosis when treating in HCC cells (Fig. 6C–D). Apoptosis-related genes in different expression genes via Venn diagram assay were ranked according to fold change, and IGFBP3 was the top 1. Therefore, we selected IFGBP3 as the target to explore the underlying mechanism in further researches (Fig. 6E–F).
Gene expression analysis of HCCLM3 cells after quercetin treatment. (A) Hierarchical clustered heatmap of gene expression profiles for quercetin or vehicle treatment in HCCLM3 cells. (B) Heatmap of differential expression genes (DEGs) of HCCLM3 cells after quercetin treatment. (C) Gene Ontology enrichment analysis of DEGs of HCCLM3 cells after quercetin treatment. (D) KEGG pathway analysis of DEGs of HCCLM3 cells after quercetin treatment. (E–F) Venn diagram of overlapping significantly changed genes (q < 0.05). The top eight overlapping genes are presented.
IGFBP3 acted as an enhancer of apoptosis mediating the inhibitory effects of quercetin on HCC cells
After identifying IGFBP3 as a potential regulator mediating the effects of quercetin, RNA interference was used to assess the role of IGFBP3. Firstly, we detected the expression of IGFBP3 in HCCLM3 cells after quercetin treatment. As expected, the IGFBP3 expression was significantly elevated (Fig. 7A). In addition, the activations of PI3K/mTOR signaling, a downstream of IGFBP3 reported by several studies13,14, were also strengthened (Fig. 7A). Furthermore, si-IGFBP3 RNA was transfected into HCCLM3 cells. Results showed that RNA transfection led to reduced IGFBP3 level (Fig. 7B and S2). After si-IGFBP2 RNA transfection, the cell viability was restored compared to the single quercetin-treated group (Fig. 7C) which was accompanied with suppressed apoptotic level, shown as decreased activities of caspase-3 as well as caspase-9 (Fig. 7D-E), enhanced expression of p53 as well as BCL-2, weaken Bax expression (Fig. 7F) in HCCLM3 cells. These results demonstrated that IGFBP3 could serve as an enhancer of apoptosis in mediating the inhibitory effects of quercetin on HCC cells.
Role of IGFBP3 in the regulation of apoptosis in HCCLM3 cells. (A) Expression levels of IGFBP3, p-PI3K and p-mTOR proteins in HCCLM3 cells after quercetin treatment. (B) mRNA expression of IGFBP3 in HCCLM3 cells after si-IGFBP3 transfection. (C) Cell viability of HCCLM3 cells after si-IFGBP3 transfection. (D) The caspase-3 activity in HCCLM3 cells after 100 µM quercetin treatment. (E) The caspase-9 activity in HCCLM3 cells after quercetin treatment. (F) Expression levels of Bax, p53and BCL-2 proteins in HCCLM3 cells after si-IFGBP3 transfection. The original Western blotting images were assessed in Supplementary Figs. 3 and 4. * p < 0.05, * p < 0.01. C, vehicle; Q, quercetin; S, si-IGFBP3 transfection.
Resveratrol increased the anti-tumor ability indued by Quercetin in vivo and in vitro
We further detected whether IGFBP3 promotor enhanced the inhibitory effects of quercetin on HCC cells. Previous study has reported that resveratrol, a natural extract, can significantly upregulate IGFBP3 expression in acute lymphoblastic leukemia cells15. Therefore, HCCLM3 cells were co-treated with resveratrol and quercetin. Results showed that resveratrol further reduced the cell viability in HCCLM3 cells treated with single quercetin treatment (Fig. 8A), which was accompanied with elevated apoptosis (Fig. S3). The activities of caspase-3 as well as caspase-9 were increased in co-treated group compared to the quercetin group (Fig. 8B–C). Through western blot, we found an enhancement of IGFBP3/PI3K/mTOR signaling activation (Fig. 8D) and upregulated expression of Bax after resveratrol administration whereas the expressions of p53 and BCL-2 were suppressed (Fig. 8E). Notably, resveratrol also strengthened the anti-tumor effects of quercetin on HCC tumor in vivo. Compared to the control group, quercetin inhibited tumor growth of HCC (Fig. 9A), shown as less tumor weight and volume (Fig. 9B–C). This effect was enhanced by resveratrol treatment. Results also showed that resveratrol elevated the expressions of Bax, p-mTOR and IGFBP3 but reduced the expressions of p-PI3K, p53 and BCL-2 compared to the quercetin group (Fig. 9D–E). These results indicated that resveratrol acted as an IGFBP3 inducer to enhance the suppressing effects of quercetin on HCC cells.
Effects of combination of IFGBP3 activation and quercetin in the regulation of apoptosis in HCCLM3 cells. (A) Cell activity of HCCLM3 cells after co-treated with quercetin and resveratrol. (B) The caspase-3 activity in HCCLM3 cells after co-treated with quercetin and resveratrol. (C) The caspase-9 activity in HCCLM3 cells after co-treated with quercetin and resveratrol. (D) Expression levels of IGFBP3, p-PI3K and p-mTOR proteins in HCCLM3 cells after co-treated with quercetin and resveratrol. (E) Expression levels of Bax, p53 and BCL-2 proteins in HCCLM3 cells after co-treated with quercetin and resveratrol. The original Western blotting images were assessed in Supplementary Figs. 5 and 6. * p < 0.05, ** p < 0.01. C, vehicle; Q, quercetin; R, resveratrol.
Effects of combination of resveratrol and quercetin on tumor growth in mice. (A) Representative images of tumors after co-treated with quercetin and resveratrol. (B) Tumor volume and (C) Weight after co-treated with quercetin and resveratrol. (D) Expression levels of Bax, p53 and BCL-2 proteins in tumor after co-treated with quercetin and resveratrol. (E) Expression levels of IGFBP3, p-PI3K and p-mTOR proteins in tumor after co-treated with quercetin and resveratrol. The original Western blotting images were assessed in Supplementary Figs. 7 and 8. *** p < 0.001. C, vehicle; Q, quercetin; R, resveratrol.
Discussion
In China, liver cancer is a common malignancy especially among the old, which accounts for 46.7% of patients worldwide. Almost 90% of liver cancer cases are HCC16. Averagely, the 5-year survival rate of HCC is only 12.1%, which ranks third among all malignancies. Despite considerable advancements have been occurred in the treatment of HCC, the long-term outcomes are still not satisfactory, attributing to the high recurrence rate. Therefore, discovery of effective therapeutics is crucial to overcome this problem. In this study, we identified quercetin as a potent anti-tumor compound against HCC through CMAP query, which could be strengthened by addition of resveratrol.
CMAP is designed for frug investigation based on input gene signatures. A positive enrichment score manifests that the drug can induce the input signature while a negative one manifests that the drug can reverse the input signature17. By utilizing gene dataset of tumor tissue from HCC patients as gene signatures, quercetin was identified as a potential compound for treating HCC. Quercetin has been reported to exhibit certain antitumor abilities, such as gastric cancer18, gliomas and retinoblastoma19. In addition, quercetin exhibits effective anti-tumor ability against HCC. Gao et al. found that quercetin inhibited the malignant biological function of HCC cells by downregulating the expression of Nosip in HCC cells20. Moreover, one research by Wu et al. demonstrated that quercetin suppressed HCC by regulating macrophage polarization and promoting autophagy via the NF-κB pathway21. Similar to previous studies, our results also elucidated inhibitory effects of quercetin on HCC in vivo and in vitro, which attributed to enhanced apoptotic level and ROS accumulation. Notably, the identification of quercetin by utilizing CMAP query indicated that the different expression genes profile induced by quercetin treatment might exhibit high similarity to the genes profile from samples of HCC patients. Therefore, this study provided strong evidences to treat HCC in clinic.
IGFBP3, an IGF-specific binding protein, is commonly involved in the regulation of cell proliferation and apoptosis. Some researchers identified IGFBP3 as a tumor promoter in multiple cancers which assumed a decisive role in the malignant advancement of tumors. Zhao et al. found that IGFBP3 upregulated PD-L1 expression and promoted glioblastoma immune evasion in GBM cells22. Moreover, WSB2 was able to enhance the activation of IGFBP3/AKT/mTOR signaling and promote HCC cell proliferation23. Interestingly, we found that quercetin depressed the proliferation of HCC cells by elevating the expression of IGFBP3 whereas the downstream PI3K/mTOR signaling was still activated to promote apoptosis, which was similar to the findings by Marati that quercetin increased the expressions of IGFBP-3 and induced apoptosis in human prostate cancer cells24. Moreover, a study performed by Liu demonstrated that SALIS is able to promote hepatocellular carcinoma by repressing IGFBP3/caspase-7-mediated apoptosis25. SALIS physically associates with transcription factor STAT5A and binds to the promoter regions of IGFBP3 and caspase-7 to transcriptionally repress their expression and further inhibit apoptosis, leading to a promoted proliferation of HCC cells. It is noting that Chen et al. found a protective effect of IGFBP3 by using samples from HCC patients26. The expression of IGFBP3 is significantly increased in normal tissues, while immunohistochemical analysis shows that its expression is lower in tumor tissues. Importantly, their results showed that high IGFBP3 expression is associated with better outcomes in patients receiving immunotherapy. Similar to their findings, we observed that quercetin upregulated IGFBP3 and inhibited cell proliferation of HCC, which could be attenuated by si-IGFBP3 RNA transfection. However, that how to precisely regulate IGFBP3 to exhibit anti-tumor ability but not carcinogenic effects during HCC development is still elusive, which is a limitation of this study and needs to be explored.
In recent years, targeted therapy and immunotherapy provide new methods for the clinical treatment of HCC, such as sorafenib, CTLA-4 and ICIs27. However, as targeted therapy progresses, drug tolerance occurs28. In order to overcome drug resistance and develop novel effective therapies, combination of targeted drugs has been widely used. For instance, the combination of targeted drug and ICIs shows good efficacy and safety compared to single treatment29. Based on this strategy, we aimed to develop a natural drug combination including quercetin and a IGFBP3 enhancer for treating HCC. Unfortunately, to date, no specific natural enhancer of IGFBP3 was identified. As Zhou et al. reported that resveratrol works as promotor for IGFBP315, resveratrol was utilized as an IGFBP3 inducer to combined with quercetin. Our results demonstrated that resveratrol effectively strengthened the anti-tumor effects of quercetin on tumor growth of HCC by regulating IGFBP3/PI3K/mTOR signaling. Further researches will focus on determining the potential cytotoxicity of this combination on normal tissue but not only on tumor.
Notably, we did not assess the replication and transcription level of HBV in cells or mice after HBV virus infection in this study due to limited conditions. We attempted to search GEO datasets in NCBI and tried to analyze how quercetin affected the tumor growth in HBV positive cases, but no related RNA-seq dataset was provided. Fortunately, one previous research explored the inhibitory effects of quercetin on HBV replication in HepG2.2. 15 cells as well as HuH-7 cells transfected with an HBV plasmid30. After quercetin treatment, the HBV DNA levels was clearly suppressed in a dose-dependent manner. Additionally, quercetin effectively decreased the secretion of HBsAg and HBeAg, which implied that quercetin might influence the viral transcription of subgenomic RNAs. Hence, we supposed that quercetin not only disturbed the growth of HCC tumor through IGFBP3/PI3K/mTOR pathway, but directly inhibited the replication and transcription of HBV that would be deeply explored in the further research.
Conclusion
Collectively, we identified quercetin as a potent anti-tumor compound against HCC. After quercetin treatment, IGFBP3 was significantly enhanced and induced apoptosis in HCC cells via PI3K/mTOR signaling. Notably, combination of quercetin with resveratrol exhibited strengthened inhibition of HCC cell proliferation and tumor growth compared to single quercetin administration. However, there are still some limitations in this study. Firstly, the precise regulation of IGFBP3 needs to be investigated, which is critical for HCC treatment. Moreover, the cytotoxicity of this combination of resveratrol with quercetin should be assessed in vivo. Notably, that whether there is post-translation regulation of IGFBP3 in the cells could be focused. This study provided a potential approach to treat HCC in clinic.
Data availability
The datasets generated and/or analysed during the current study are available in the GEO dataset (GSE282022). Other data is provided within the manuscript or supplementary information files. All the data analyzed and presented in this study are available from the corresponding authors upon reasonable request.
References
El-Serag, H. B. Epidemiology of viral hepatitis and hepatocellular carcinoma. Gastroenterology 142(6), 1264–1273 (2012).
Schulze, K., Nault, J. C. & Villanueva, A. Genetic profiling of hepatocellular carcinoma using next-generation sequencing. J. Hepatol. 65(5), 1031–1042 (2016).
Forner, A., Reig, M. & Bruix, J. Hepatocellular carcinoma. Lancet 391(10127), 1301–1314 (2018).
Cheng, A. L. et al. Efficacy and safety of Sorafenib in patients in the Asia-Pacific region with advanced hepatocellular carcinoma: A phase III randomised, double-blind, placebo-controlled trial. Lancet Oncol. 10(1), 25–34 (2009).
Bruix, J. et al. Regorafenib for patients with hepatocellular carcinoma who progressed on Sorafenib treatment (RESORCE): A randomised, double-blind, placebo-controlled, phase 3 trial. Lancet 389(10064), 56–66 (2017).
Lin, K. et al. A comprehensive evaluation of connectivity methods for L1000 data. Brief. Bioinform. 21(6), 2194–2205 (2020).
Montero-Melendez, T. & Perretti, M. Connections in pharmacology: Innovation serving translational medicine. Drug Discov. Today 19(7), 820–823 (2014).
Huang, Y. et al. Identification of fasudil as a collaborator to promote the anti-tumor effect of lenvatinib in hepatocellular carcinoma by inhibiting GLI2-mediated Hedgehog signaling pathway. Pharmacol. Res. 200, 107082 (2024).
Wang, D. J. et al. Sanguinarine modulates microglial function via PPARgamma activation and protects against CNS demyelination. Int. Immunopharmacol. 127, 111408 (2024).
Kanehisa, M. Toward understanding the origin and evolution of cellular organisms. Protein Sci. 28(11), 1947–1951 (2019).
Kanehisa, M. et al. KEGG for taxonomy-based analysis of pathways and genomes. Nucleic Acids Res. 51(D1), D587–D592 (2023).
Kanehisa, M. & Goto, S. KEGG: Kyoto encyclopedia of genes and genomes. Nucleic Acids Res. 28(1), 27–30 (2000).
Hales, E. C., Taub, J. W. & Matherly, L. H. New insights into Notch1 regulation of the PI3K-AKT-mTOR1 signaling axis: targeted therapy of gamma-secretase inhibitor resistant T-cell acute lymphoblastic leukemia. Cell. Signal. 26(1), 149–161 (2014).
Jang, H. J. et al. Mychonastes sp. 246 suppresses human pancreatic Cancer cell growth via IGFBP3-PI3K-mTOR signaling. J. Microbiol. Biotechnol. 33(4), 449–462 (2023).
Zhou, W. et al. miR-196b/miR-1290 participate in the antitumor effect of Resveratrol via regulation of IGFBP3 expression in acute lymphoblastic leukemia. Oncol. Rep. 37(2), 1075–1083 (2017).
Vogel, A. et al. Hepatocellular carcinoma. Lancet 400(10360), 1345–1362 (2022).
Subramanian, A. et al. A next generation connectivity map: L1000 platform and the first 1,000,000 profiles. Cell 171(6), 1437–1452 (2017).
Ding, L. et al. Quercetin induces ferroptosis in gastric cancer cells by targeting SLC1A5 and regulating the p-Camk2/p-DRP1 and NRF2/GPX4 axes. Free Radic Biol. Med. 213, 150–163 (2024).
Michaud-Levesque, J., Bousquet-Gagnon, N. & Beliveau, R. Quercetin abrogates IL-6/STAT3 signaling and inhibits glioblastoma cell line growth and migration. Exp. Cell. Res. 318(8), 925–935 (2012).
Gao, J. et al. Nosip is a potential therapeutic target in hepatocellular carcinoma cells. iScience 26(8), 107353 (2023).
Wu, R. et al. Quercetin, the ingredient of Xihuang pills, inhibits hepatocellular carcinoma by regulating autophagy and macrophage polarization. Front. Biosci. Landmark Ed. 27 (12), 323 (2022).
Zhao, L. et al. IGFBP3 induces PD-L1 expression to promote glioblastoma immune evasion. Cancer Cell. Int. 24(1), 60 (2024).
Li, X. et al. Elevated expression of WSB2 degrades p53 and activates the IGFBP3-AKT-mTOR-dependent pathway to drive hepatocellular carcinoma. Exp. Mol. Med. 56(1), 177–191 (2024).
Vijayababu, M. R. et al. Effects of Quercetin on insulin-like growth factors (IGFs) and their binding protein-3 (IGFBP-3) secretion and induction of apoptosis in human prostate cancer cells. J. Carcinog. 5, 10 (2006).
Liu, X. et al. SALIS transcriptionally represses IGFBP3/Caspase-7-mediated apoptosis by associating with STAT5A to promote hepatocellular carcinoma. Cell. Death Dis. 13(7), 642 (2022).
Chen, S. et al. Deciphering m6A signatures in hepatocellular carcinoma: Single-cell insights, immune landscape, and the protective role of IGFBP3. Environ. Toxicol. (2024).
Benson, A. B. et al. Hepatobiliary cancers, version 2.2021, NCCN clinical practice guidelines in oncology. J. Natl. Compr. Cancer Netw. 19(5), 541–565 (2021).
Llovet, J. M. et al. Immunotherapies for hepatocellular carcinoma. Nat. Rev. Clin. Oncol. 19(3), 151–172 (2022).
Wang, X. et al. Sorafenib combined with STAT3 knockdown triggers ER stress-induced HCC apoptosis and cGAS-STING-mediated anti-tumor immunity. Cancer Lett. 547, 215880 (2022).
Cheng, Z. et al. Inhibition of hepatitis B virus replication by Quercetin in human hepatoma cell lines. Virol. Sin. 30(4), 261–268 (2015).
Funding
This research was funded by Beijing Municipal Key Clinical Specialty Project (No.2021 − 135), National Natural Science Foundation of China (No. 81974530) and Hubei International Scientific and Technological Cooperation Project (No. 2022EHB039 and 2023EHA057).
Author information
Authors and Affiliations
Contributions
L.C. performed the conception and design of the research; L.C., G.W., T.Z., Z.L., D.F., N.T.T.H. and E.M. performed the experiments and acquired the data; L.C. perfomed the formal analysis and investigation; L.C. wrote the main manuscript text; L.Z. perfomed the supervision. All authors reviewed the manuscript.
Corresponding author
Ethics declarations
Competing interests
The authors declare no competing interests.
Ethics approval and consent to participate
This study was approved by the Experimental Animal Ethics Committee of Tsinghua University (THU-02-2023-0293 A). All procedures strictly adhered to the principles to minimize any pain, suffering, or discomfort to experimental animals. The study is reported in accordance with ARRIVE guidelines.
Additional information
Publisher’s note
Springer Nature remains neutral with regard to jurisdictional claims in published maps and institutional affiliations.
Electronic supplementary material
Below is the link to the electronic supplementary material.



Rights and permissions
Open Access This article is licensed under a Creative Commons Attribution-NonCommercial-NoDerivatives 4.0 International License, which permits any non-commercial use, sharing, distribution and reproduction in any medium or format, as long as you give appropriate credit to the original author(s) and the source, provide a link to the Creative Commons licence, and indicate if you modified the licensed material. You do not have permission under this licence to share adapted material derived from this article or parts of it. The images or other third party material in this article are included in the article’s Creative Commons licence, unless indicated otherwise in a credit line to the material. If material is not included in the article’s Creative Commons licence and your intended use is not permitted by statutory regulation or exceeds the permitted use, you will need to obtain permission directly from the copyright holder. To view a copy of this licence, visit http://creativecommons.org/licenses/by-nc-nd/4.0/.
About this article
Cite this article
Chen, L., Zhao, L., Wu, G. et al. IGFBP3-mediated effects of an effective combination therapy on HCC. Sci Rep 15, 28604 (2025). https://doi.org/10.1038/s41598-025-06148-w
Received:
Accepted:
Published:
Version of record:
DOI: https://doi.org/10.1038/s41598-025-06148-w











