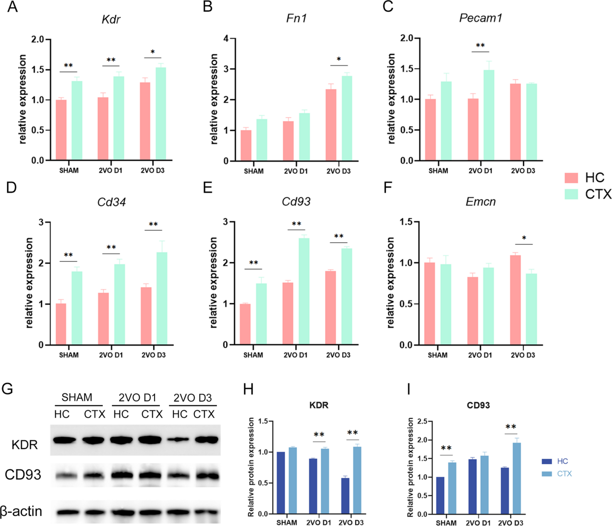
Fig. 5

Validation of hub genes using microvessels in the brain of 2VO rat. The relative mRNA expression levels of target genes (A) Kdr, (B) Fn1, (C) Pecam1, (D) Cd34, (E) Cd93, (F) Emcn were analyzed in sham-operation, day 1 and day 3 after 2VO modelling. Results of the RT-qPCR analysis were normalized to the housekeeping gene β-actin (Actb). (G) WB analysis of KDR and CD93 in microvessels from groups of sham-operation, day 1 and day 3 after 2VO modelling. Quantification of the WB analysis were shown in (H) and (I). The relative expression level was normalized to that of β-actin. Data were presented as fold changes relative to sham-operated rats and shown as mean ± SD (n = 3).*P < 0.05, **P < 0.01. HC: hippocampus, CTX: cortex.