Fig. 5
From: SRT2104 enhances dendritic outgrowth and spine formation through Sirtuin 1-mediated mTORC1 signaling

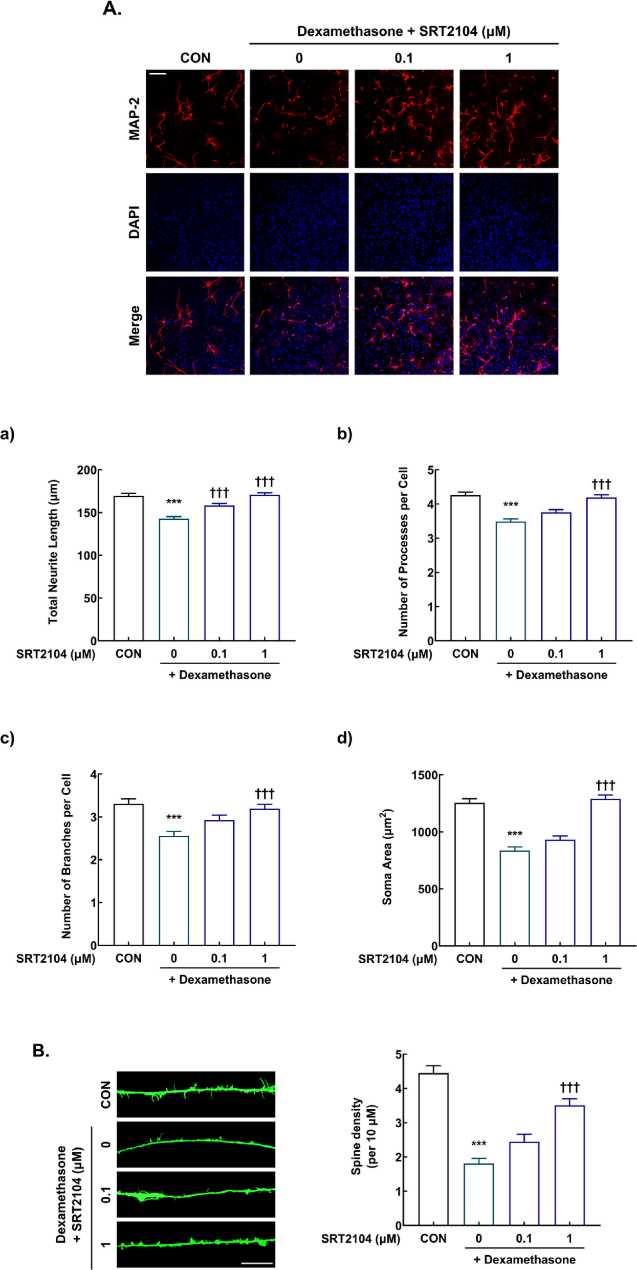
Effects of SRT2104 on dendritic outgrowth and spine density in dexamethasone-treated cells. Cortical cells were treated with SRT2104 (0.1 and 1 µM) or DMSO for 5 days in the presence of dexamethasone. In total, 600 cells from each group were analyzed using anti-MAP2 to assess neurite length (A-a), neurite number (A-b), branch points (A-c), and soma area (A-d). In total, 35 dendritic segments from each group were analyzed using phalloidin dye to assess spine formation (B). All data are expressed as the mean ± SEM. ***P < 0.001 vs. control cells (DMSO-treated, non-dexamethasone-treated cells); †††P < 0.001 vs. DMSO-treated, dexamethasone-treated cells.