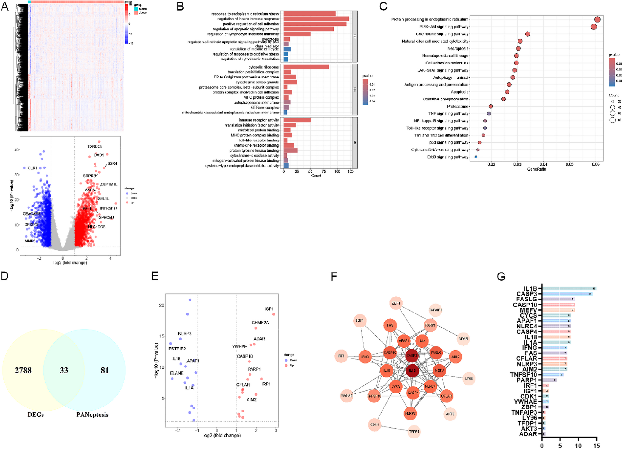
Fig. 1

Identification of differential PRGs in MM. A Heatmap and volcano plot (Red: upregulated genes in the MM group; Blue: downregulated genes; Gray: genes with no significant change; gene names with |logFC| ≥ 3 and P < 0.05 are labeled in the figure) of DEGs between MM and healthy bone marrow samples.) B Enriched GO terms of DEGs. BP (Biological Process), CC (Cellular Component), MF (Molecular Function); y-axis: enriched pathway names; x-axis: gene counts; colour gradient: P value. C Enriched KEGG pathways of DEGs20,21,22. y-axis: enriched pathway names; x-axis: GeneRatio (proportion of enriched genes per pathway); dot size: gene counts. D Venn diagram of 114 PRGs and 2,821 DEGs. E Thirty-three differentially expressed PRGs. F PPI network (interaction confidence > 0.7). Nodes represent proteins; edges indicate protein-protein interactions. Darker-colored central nodes exhibit stronger connectivity. G Bar chart of node numbers for these genes. Protein names (y-axis); number of interacting partners (x-axis).