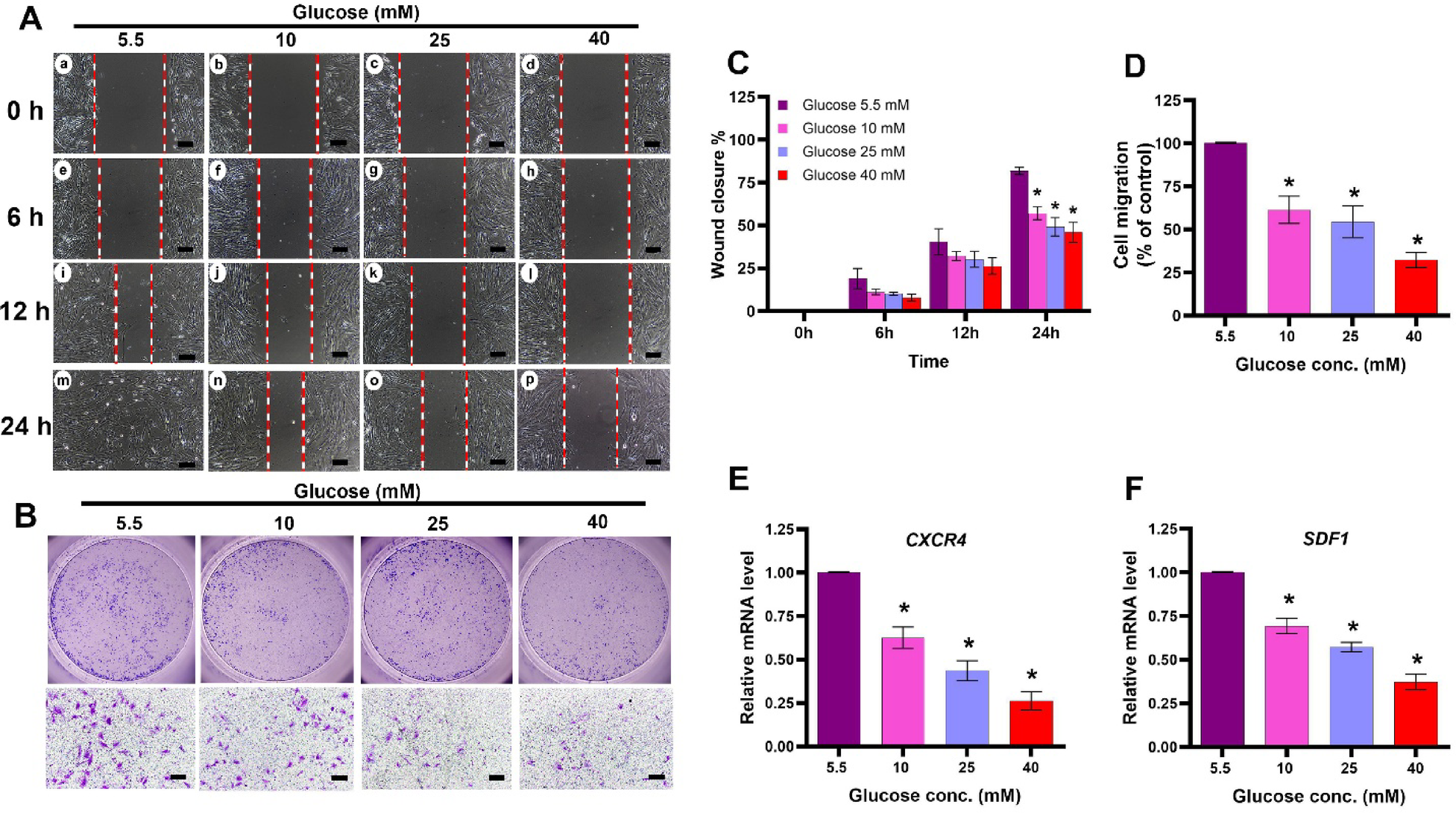
Fig. 6

Effect of high glucose on hP-MSCs migration. (A) Representative micrographs show the migration of hP-MSCs treated with 10, 25, and 40 mM D-glucose compared to control (5.5 mM) at 0, 6, 12, and 24 h, determined by scratch wound healing assays. (B) Representative micrographs show the migration of hP-MSCs treated with 10, 25, and 40 mM D-glucose compared to control (5.5 mM) at 16 h, determined by transwell migration assays. (C) Graphs show the percentages of wound closure of hP-MSCs treated with 10, 25, and 40 mM D-glucose compared to control (5.5 mM). (D) Graphs show the number of migrated hP-MSCs treated with 10, 25, and 40 mM D-glucose compared to control (5.5 mM), determined by transwell migration assays. (E, F) The graphs show the relative expression levels of the migration-promoting genes, SDF1 and CXCR4, in hP-MSCs treated with 10, 25, and 40 mM D-glucose compared to the control (5.5 mM). Data are presented as means ± SEM from three independent experiments. *p < 0.05 compared to the control. Images A and B were captured with a 10 × magnification. Scale bar = 100 µm.