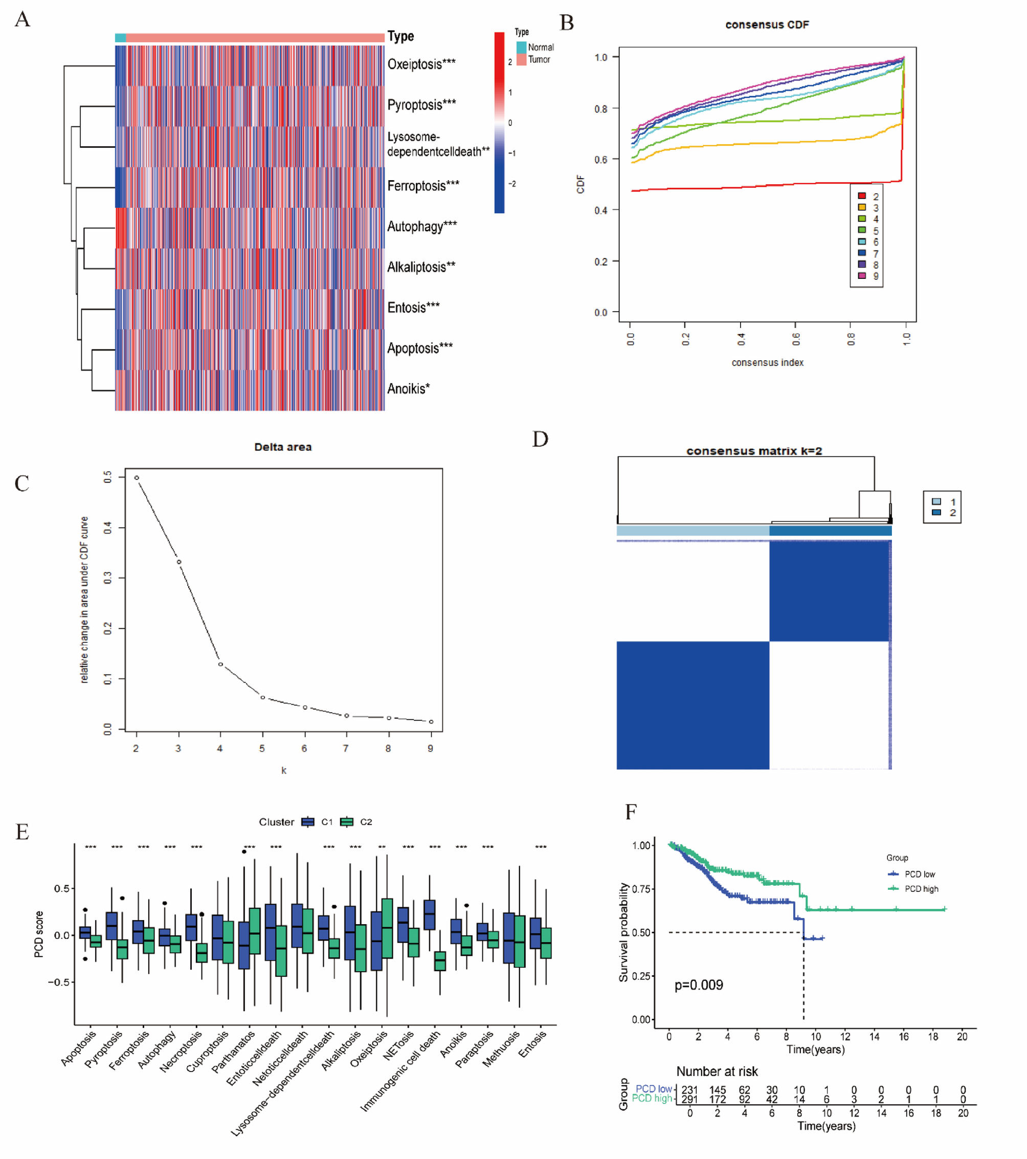
Fig. 1

Identification of two PCD-associated EC clusters. (A) GSVA of PCD-related genes in endometrial cancer and normal samples to calculate PCD scores. (B) Determination of the most appropriate K value based on the cumulative distribution curve. (C) Area under the cumulative distribution curve for each K value. (D) Consensus matrix heatmap representing the optimal number of clusters (k = 2) based on PCD gene selection. (E) Box plots illustrating the 18 programmed cell death scores across the two PCD-associated EC clusters. (F) Kaplan–Meier (KM) survival curves showing the differential overall survival (OS) between the two clusters.