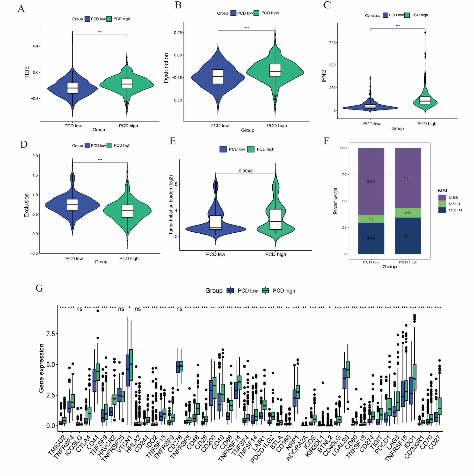
Fig. 2

Investigation of immunotherapy responses across the two PCD-related clusters. (A–F) Comparison of immunotherapy response metrics between the two PCD clusters, including (A) TIDE score, (B) dysfunction score, (C) IFNG expression, (D) exclusion score, (E) tumor mutation burden (TMB), and (F) microsatellite instability (MSI). (G) Immune checkpoint-related gene expression levels across the two PCD clusters.