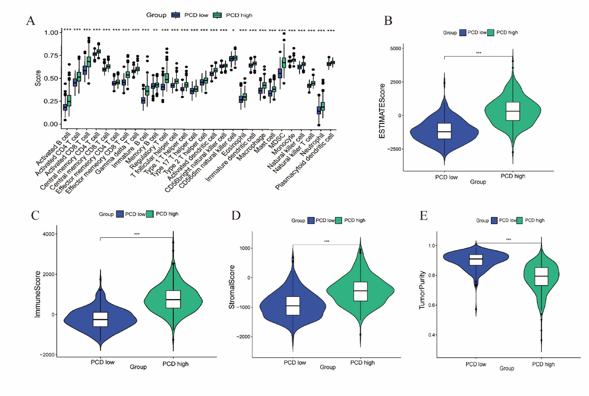
Fig. 3

The TME landscape varies between the two PCD-related clusters. (A) Box plots illustrating ssGSEA-derived infiltration scores for 28 immune cell types, comparing the two PCD-related EC clusters. (B) ESTIMATE score, (C) immune score, (D) stromal score, and (E) tumor purity derived from the ESTIMATE algorithm, contrasting the two PCD clusters.