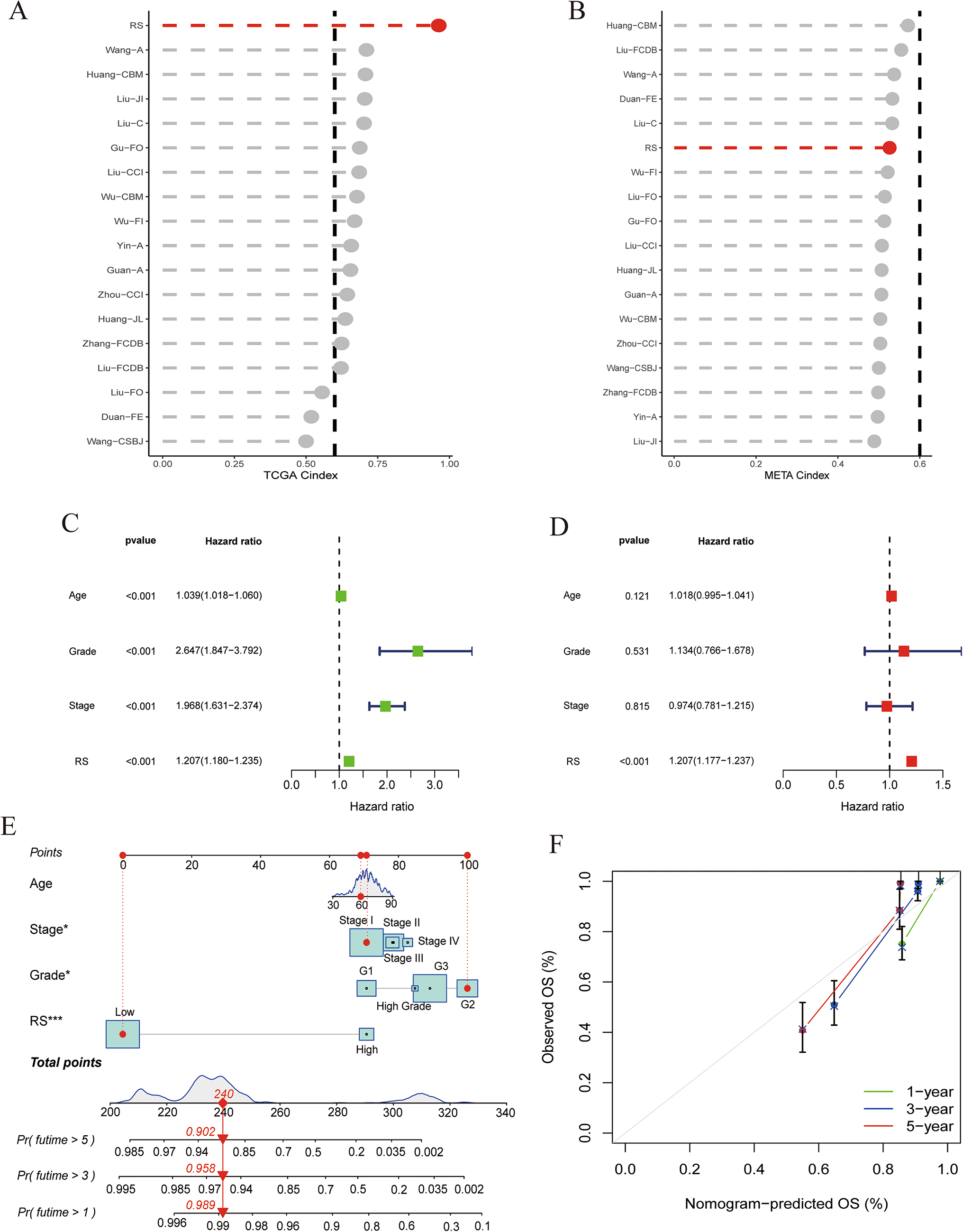
Fig. 5

The clinical application of RS in practice. (A–B) Comparative performance analysis of RS versus 17 established prognostic models across the TCGA-EC and META cohorts. (C–D) Evaluation of prognostic factors using univariate and multivariate Cox regression analyses, presented as forest plots. (E) Integrated nomogram incorporating RS to predict 1-, 3-, and 5-year overall survival probabilities. (F) Model validation via calibration curves, comparing predicted and observed survival outcomes at 1-, 3-, and 5-year intervals.