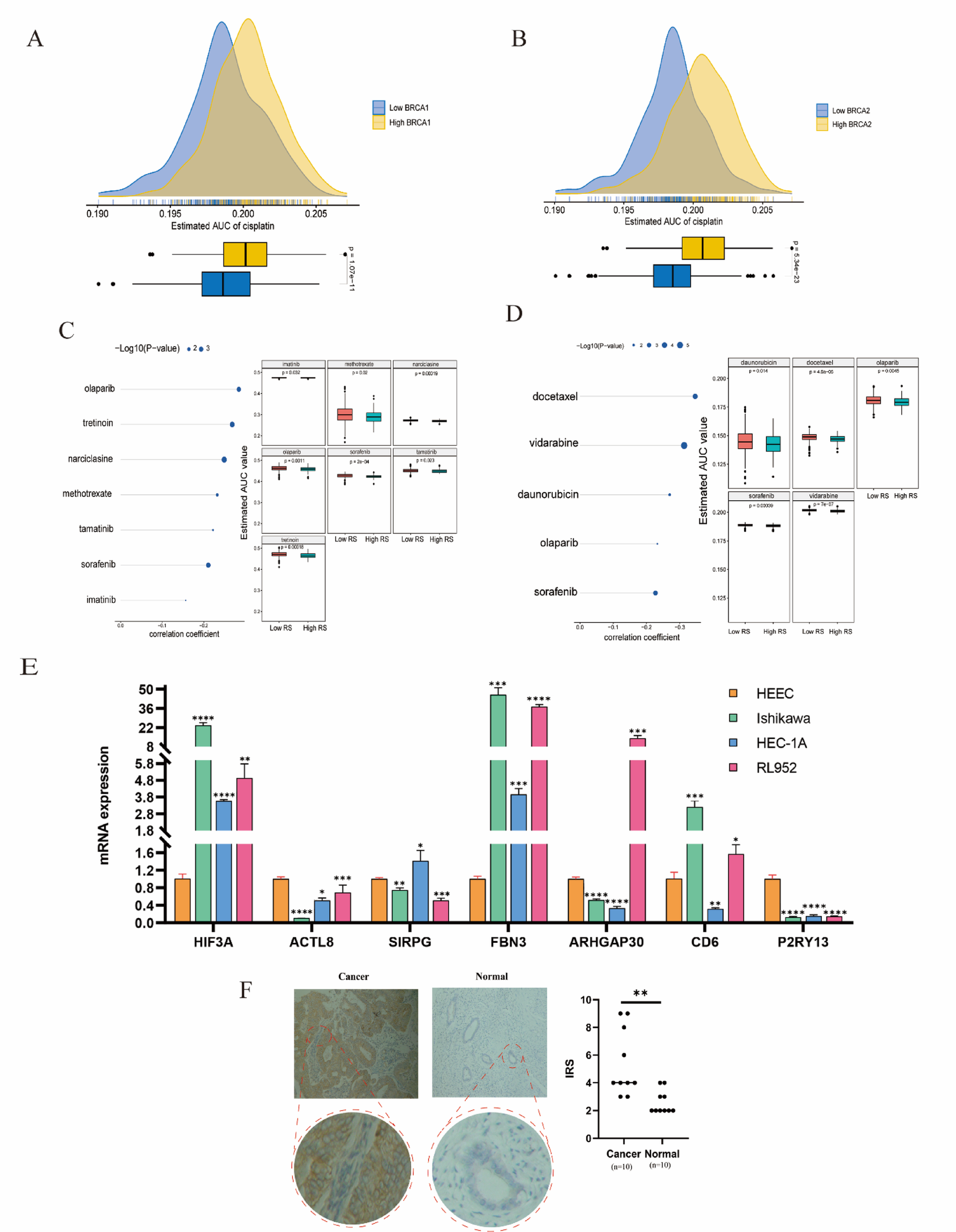
Fig. 8

Therapeutic agent screening for high-RS patients. (A–B) Evaluation of cisplatin sensitivity to assess the reliability of the algorithmic methodology. (C–D) Analysis of correlations and differences in drug sensitivity for potential compounds screened from the CTRP and PRISM datasets. (E) Comparison of relative mRNA expression of seven hub genes in human endometrial epithelial cells (HEEC) and EC cell lines (Ishikawa, HEC-1 A, RL-95-2). (F) Immunohistochemistry (IHC) analysis showing FBN3 protein expression in EC tissues (n = 10) and normal endometrial tissues (n = 10); ∗p < 0.05, ∗∗p < 0.01, ∗∗∗p < 0.001.