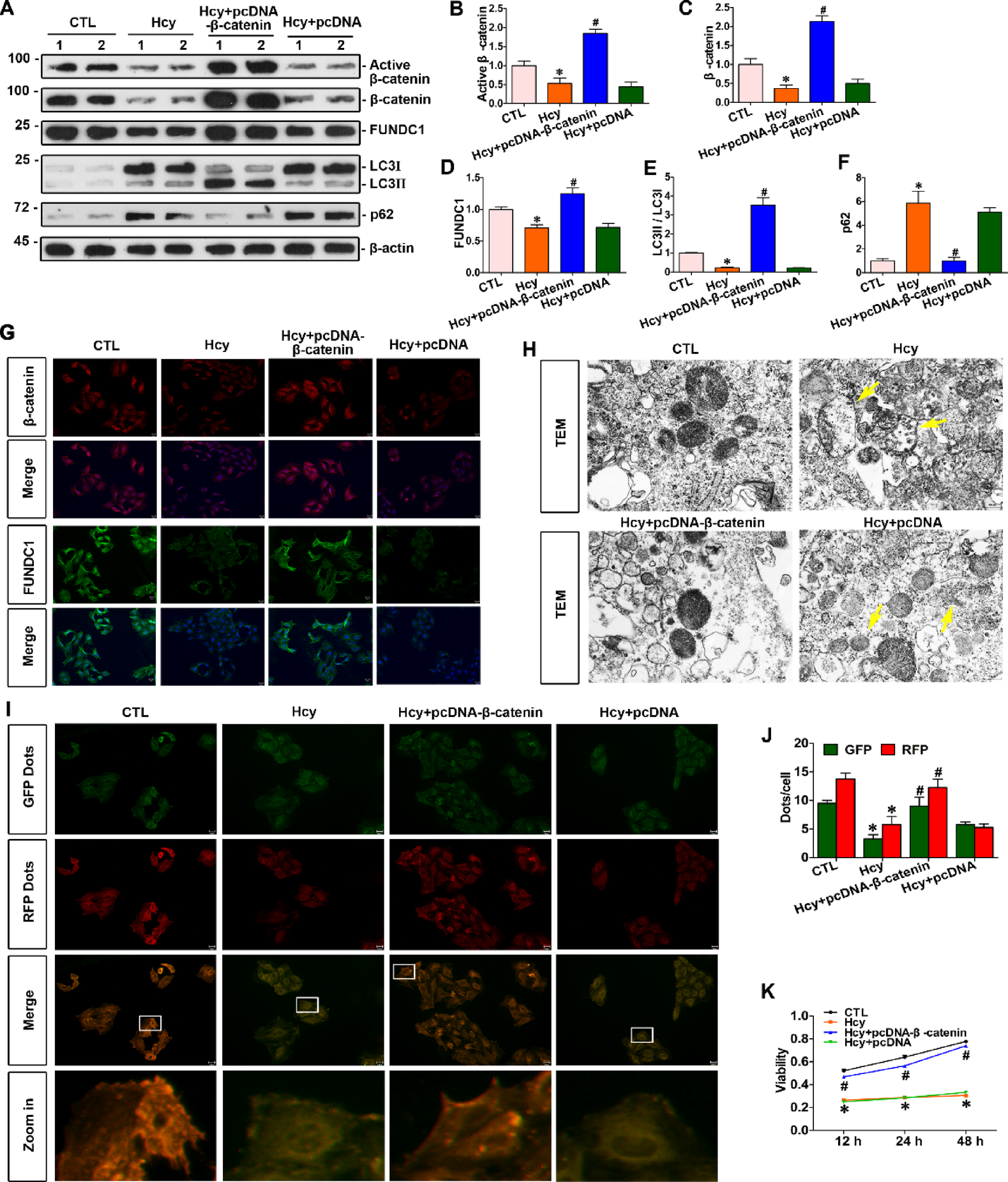
Fig. 3

The elevation of β-catenin expression restored the level of mitophagy suppressed by homocysteine in cardiomyocytes. (A) Western blot analyses showed the expressions of protein, including active β-catenin, β-catenin, FUNDC1, LC3II/LC3I, p62 in cardiomyocytes stimulated with homocysteine in the presence and absence of β-catenin overexpression. (B–F) Quantitative data on active β-catenin, β-catenin, FUNDC1, LC3II/LC3I, p62 proteins in indicated groups. Relative levels of protein were presented as fold induction over the controls. (G) Representative micrographs showed staining for β-catenin and FUNDC1 in cardiomyocytes. Upper panel, immunostaining for β-catenin in cardiomyocytes as indicated; bottom panel, immunostaining for FUNDC1 in given groups as indicated. Scale bar, 25 μm. (H) Representative transmission electron microscope images showed the mitochondrial damage in cardiomyocytes of indicated groups. The yellow arrows indicated injured mitochondria. Scale bar, 300 nm. (I) The flux of autophagy in neonatal cardiomyocytes was tested by detection of GFP-mRFP-LC3 in cardiomyocytes of given groups. Lower panel presented the magnified image of the area indicated by the box in the merge image. Scale bar, 25 μm. (J) Green and red fluorescent points were counted separately in indicated groups. (K) Cell viability was detected by CCK8 kit in each group as indicated. *P < 0.05 versus the controls; #P < 0.05 versus homocysteine stimulation alone (n = 6).