Abstract
Homocysteine can cause damage to cardiomyocytes. However, Mitophagy is essential for preserving homeostasis in cardiomyocytes. So, we focused on investigating the impact of homocysteine on cardiomyocyte mitophagy and cardiac hypertrophy through the β-catenin/FUNDC1 pathway. Mice were administered water containing homocysteine (1.8 g/L) to induce hyperhomocysteinemia for 4 weeks. The overexpression of specific genes, including β-catenin and FUNDC1, were performed by gene delivery mediated with adeno-associated virus. In vitro, cardiomyocytes were exposed to homocysteine (1 mmol/L) and then transfected with plasmids to overexpress β-catenin and FUNDC1, respectively. The duration of cell experiments was 48 h. Western blotting was employed to assess the expression levels of β-catenin, active β-catenin, FUNDC1, LC3, p62, α-actin, and β-MHC. Immunohistochemistry and immunofluorescence techniques were applied to measure β-catenin and FUNDC1 in cardiomyocytes. Cell viability was assessed using a CCK-8 assay kit, and mitophagy was observed under transmission electron microscopy. The interaction between β-catenin protein and the promoter of the FUNDC1 gene was examined using ChIP assay and dual-luciferase reporter gene assay. Homocysteine inhibited β-catenin signaling and the FUNDC1-mediated mitophagy in the cardiomyocytes, simultaneously promoting cardiac hypertrophy in vitro and in vivo. Elevated β-catenin signaling promoted FUNDC1 expression, then restored the normal level of mitophagy, and consequently inhibited homocysteine-induced cardiac hypertrophy. Similarly, overexpression of FUNDC1 restored mitophagy and protected cardiomyocytes from hypertrophy. In addition, FUNDC1 served as a target gene of β-catenin. In summary, homocysteine induces cardiomyocyte hypertrophy by inhibiting β-catenin signaling and suppressing FUNDC1-mediated mitophagy.
Similar content being viewed by others
Introduction
Homocysteine (Hcy) serves as a metabolic intermediate within the methionine and cysteine cycle, predominantly existing in a protein-bound form. The adverse effects of homocysteine are implicated in various biochemical processes, including DNA synthesis, protein synthesis and methylation, that can induce harm to molecular structures such as protein and DNA, then leading to a spectrum of diseases such as cardiovascular disease, osteoporosis, and chronic kidney disease1,2,3. Emerging epidemiological studies indicate that hyperhomocysteinemia acts as a risk factor for heart disease, including cardiac hypertrophy, coronary heart disease, and arrhythmia. however, the precise mechanism underlying homocysteine causing injury remains unknown. Mitochondrial dysfunction contributes to the damage caused by homocysteine4,5. In our preliminary study, we observed the down-regulation of β-catenin and FUNDC1 (FUN14 domain containing 1) induced by homocysteine in cardiomyocytes. The receptor protein FUNDC1 on the outer mitochondrial membrane exerts a crucial role in mediating mitophagy through its interaction with the autophagy-related protein LC3. The p62 protein is linked to the LC3 protein on the autophagosome membrane, facilitating the degradation of specific cellular components6. Mitophagy is a process of selectively eliminating damaged mitochondria, playing a pivotal role in maintaining mitochondrial function and keeping a dynamic balance of mitochondrial pool7,8. Mitophagy deficiency is associated with various heart diseases, such as myocardial hypertrophy, myocardial infarction, heart failure, diabetic cardiomyopathy, and atherosclerosis9,10. As a highly conserved signaling pathway, activated β-catenin signaling initiates cells proliferation and repairment against stresses such as inflammation and injury11,12. In the embryonic period, the β-catenin signaling is crucial in heart development. In the adult heart, although the β-catenin signaling is silent, the basal level of relatively low β-catenin signaling remains essential for maintaining normal heart function13. The highly conserved β-catenin signaling has garnered attention for its role in response to stress, including injury and inflammation. When Wnt ligands bind membrane receptors, they prevent the degradation of β-catenin, resulting in its accumulation in the cytoplasm and the subsequent activation of target gene transcription14. The β-catenin pathway has a close association with cardiomyopathy and serves as a crucial signaling molecule in the pathogenesis of cardiac hypertrophy15,16. Consistently, our previous investigations have identified β-catenin as a crucial signaling molecule implicated in myocardial injury17,18,19. Based on the evidence from the literature and preliminary findings, this study aims to investigate whether homocysteine induces cardiac hypertrophy and whether both β-catenin and FUNDC1-mediated mitophagy are involved in the mechanism underlying homocysteine-stimulated hypertrophy.
Results
Homocysteine suppressed the expression of β-catenin and mitophagy-related proteins in the myocardium, and induced cardiac hypertrophy
The hyperhomocysteinemia model of mouse was established through administering a high concentration of homocysteine (1.8 g/L) in drinking water. In contrast, Western blot analysis revealed significantly decreased levels of active β-catenin, β-catenin, FUNDC1, LC3II/LC3I, but an increased level of p62 in the myocardium of mice suffered from hyperhomocysteinemia compared to the controls (Fig. 1A–F). The levels of hypertrophic markers, including α-actin and β-MHC, were assessed using Western blot analysis. Compared to the control group, the expression of hypertrophic markers, including α-actin and β-MHC, was significantly elevated in myocardium of hyperhomocysteinemia mice (Fig. 1G–I). Taken together, the findings demonstrated that homocysteine downregulated the levels of β-catenin and mitophagy in the myocardium, and concurrently induced cardiac hypertrophy-related gene.
Homocysteine suppressed the expression of β-catenin and mitophagy-related proteins in the myocardium, and induced cardiac hypertrophy. (A) Western blot analyses showed the expressions of protein, including β-catenin, active β-catenin, FUNDC1, LC3II/LC3I, p62 in the hearts of mice subjected to hyperhomocysteinemia for 4 weeks. (B–F) Quantitative data on β-catenin, active β-catenin, FUNDC1, LC3II/LC3I, p62 proteins in indicated groups. Relative levels of protein were presented as fold induction over the controls. (G) Western blot analyses showed the expressions of protein including α-actin, β-MHC in the hearts of mice subjected to hyperhomocysteinemia for 4 weeks. (H,I) Quantitative determination of α-actin, β-MHC in (G). *P < 0.05 versus the controls (n = 6).
Increased β-catenin level restored the normal level of mitophagy and mitigated cardiac hypertrophy in mice with hyperhomocysteinemia
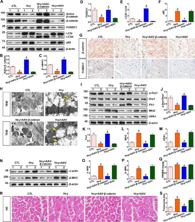
To further investigate the effect of β-catenin on homocysteine-induced mitophagy, mice were infected with AAV-β-catenin 2 weeks prior to construction of hyperhomocysteinemia model, to induce overexpression of β-catenin. The Western blot analysis revealed that the elevation of β-catenin enhanced the expressions of FUNDC1 and LC3II/LC3I, but decreased p62 levels in the heart of hyperhomocysteinemia mice infected with-β-catenin, in comparison to the hyperhomocysteinemia mice (Fig. 2A–F). The immunohistochemical staining revealed that elevated homocysteine levels downregulated the expression of β-catenin and FUNDC1 in myocardium, while overexpression of β-catenin in the heart consequently led to a marked increase in FUNDC1 expression (Fig. 2G). Furthermore, myocardial tissues were detected under the transmission electron microscope. We found significantly damaged mitochondria in the cardiomyocytes of mice with hyperhomocysteinemia. However, overexpressing β-catenin could significantly alleviate mitochondrial damage. The yellow arrows indicated damaged mitochondria (Fig. 2H). Mitophagy typically demands mitochondrial fission to sequester the damaged sections, whereas mitochondrial fusion is likely to suppress autophagy. Markers associated with mitochondrial fission comprise Drp1 and Fis1, while proteins related to mitochondrial fusion include Mfn2 and OPA120. Western blot results showed that hyperhomocysteinemia decreased the levels of p-Drp1 and Fis1 in the myocardium, while increasing the expression of Mfn2 and OPA1. Overexpression of β-catenin significantly inhibited the effects of hyperhomocysteinemia on the expression of these proteins (Fig. 2I–M). These results suggested that hyperhomocysteinemia disrupted the balance of mitochondrial fission and fusion in the myocardium and inhibited mitophagy. However, overexpression of β-catenin restored the normal levels of mitochondrial fission and fusion, thereby promoting mitophagy. In addition, overexpression of β-catenin led to a reduction in hypertrophy-related markers, including α-actin and β-MHC, in the hearts of hyperhomocysteinemia mice (Fig. 2N–P). Furthermore, homocysteine stimulation significantly increased heart weight compared to that in control mice, while β-catenin overexpression counteracted this effect (Fig. 2Q). Hematoxylin and eosin (H&E) staining of heart sections revealed that homocysteine stimulation increased the cross-sectional area of the myocytes, whereas β-catenin overexpression suppressed this myocyte expansion (Fig. 2R,S). Additionally, echocardiography was utilized to evaluate cardiac size and function. Compared with the control group, mice with hyperhomocysteinemia exhibited significant thickening of the interventricular septum depth and left ventricular posterior wall depth, along with a marked reduction in left ventricular internal diameter. Reconstruction of β-catenin signaling effectively suppressed these alterations (Table 1). These findings provided evidence that homocysteine inhibited mitophagy and promoted myocardium hypertrophy through the downregulation of β-catenin.
Increased β-catenin level restored the normal level of mitophagy and mitigated cardiac hypertrophy in mice with hyperhomocysteinemia. (A) Western blot analyses showed the expressions of protein, including active β-catenin, β-catenin, FUNDC1, LC3II/LC3I, p62 in the hearts of mice subjected to hyperhomocysteinemia in the presence and absence of AAV-β-catenin infection for 4 weeks. (B–F) Quantitative data on active β-catenin, β-catenin, FUNDC1, LC3, p62 proteins in indicated groups. Relative levels of protein were presented as fold induction over the controls. (G) Representative micrographs showed staining for β-catenin and FUNDC1 in the hearts of mice at the end of the 4th week of hyperhomocysteinemia model. Upper panel, immunostaining for β-catenin inthe hearts of mice as indicated; Bottom panel, immunostaining for FUNDC1 in given groups as indicated. Scale bar, 20 μm. (H) Representative transmission electron microscope images showed mitochondrial damage in the hearts of mice in given groups. The yellow arrows indicated injured mitochondria. Scale bar, 300 nm. (I) Western blot analyses showed the expressions of protein, including p-Drp1, Drp-1, Fis1, Mfn2, and OPA1 in indicated groups. (J–M) Quantitative determination of p-Drp1, Drp-1, Fis1, Mfn2, and OPA1 in (I). (N) Western blot analyses showed the expressions of protein, including α-actin, β-MHC in indicated groups. (O,P) Quantitative determination of α-actin, β-MHC in (N). (Q) The heart weight of mice in each group was standardized by body weight. (R) Hematoxylin and eosin (H&E) staining of heart sections from the indicated mice revealed the cross-sectional area of the myocytes. (S) Quantitative determination of the cross-sectional area of cardiomyocytes in (R). *P < 0.05 versus the controls; #P < 0.05 versus homocysteine stimulation alone (n = 6).
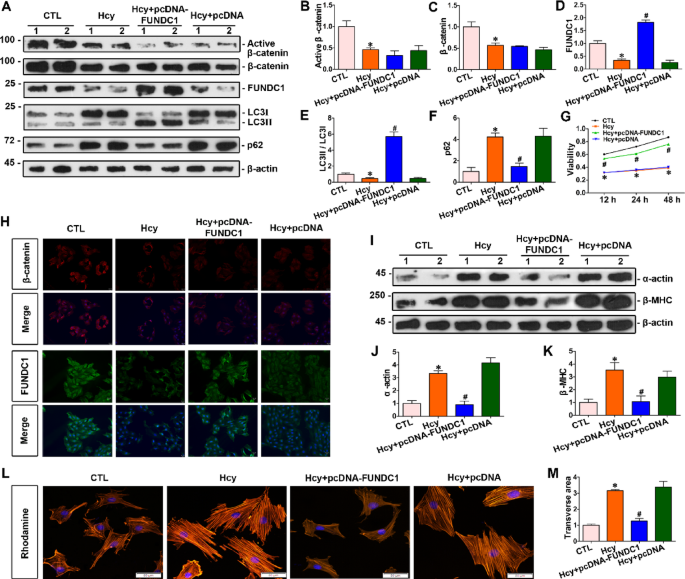
Overexpression of β-catenin level reestablished the normal level of mitophagy against homocysteine in cardiomyocytes
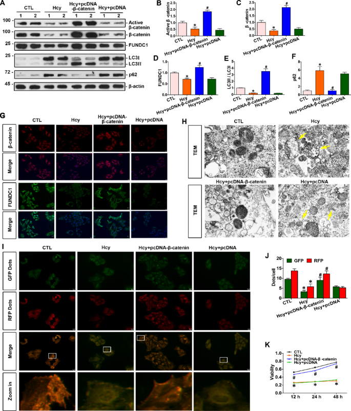
To explore the relationship between β-catenin signaling and homocysteine-induced mitophagy in cardiomyocytes, homocysteine was administered to cardiomyocytes, while the expression of β-catenin was enhanced with pcDNA3.1-β-catenin transfection. The up-regulation of β-catenin signaling resulted in increased expression of FUNDC1 and LC3II/LC3I, but decreased p62 levels, compared to the group treated with homocysteine alone (Fig. 3A–F). The immunofluorescence staining revealed that homocysteine notably reduced the levels of β-catenin and FUNDC1 in cardiomyocytes, otherwise, elevation of β-catenin level counteracted the effects of homocysteine in cardiomyocytes (Fig. 3G). Further, transmission electron microscope detection found significantly damaged mitochondria in the cardiomyocytes exposed to the high level of homocysteine. However, overexpression of β-catenin could significantly mitigate mitochondrial damage. The yellow arrows indicated damaged mitochondria (Fig. 3H). In order to visualize the mitophagy, cardiomyocytes were infected with adenovirus-mRFP-GFP-LC3. Homocysteine-stimulated cardiomyocytes exhibited fewer dots of red fluorescence and green fluorescence than the controls, while increased β-catenin signaling significantly increased the number of dots with both red fluorescence and green fluorescence (Fig. 3I,J). The cell viability was assessed by utilizing the CCK-8 kit. The results showed that homocysteine caused damage to the cell viability, whereas activation of β-catenin preserved the cell viability against homocysteine (Fig. 3K). The above findings suggested that homocysteine inhibited mitophagy via suppressing the β-catenin signaling in cardiomyocytes.
The elevation of β-catenin expression restored the level of mitophagy suppressed by homocysteine in cardiomyocytes. (A) Western blot analyses showed the expressions of protein, including active β-catenin, β-catenin, FUNDC1, LC3II/LC3I, p62 in cardiomyocytes stimulated with homocysteine in the presence and absence of β-catenin overexpression. (B–F) Quantitative data on active β-catenin, β-catenin, FUNDC1, LC3II/LC3I, p62 proteins in indicated groups. Relative levels of protein were presented as fold induction over the controls. (G) Representative micrographs showed staining for β-catenin and FUNDC1 in cardiomyocytes. Upper panel, immunostaining for β-catenin in cardiomyocytes as indicated; bottom panel, immunostaining for FUNDC1 in given groups as indicated. Scale bar, 25 μm. (H) Representative transmission electron microscope images showed the mitochondrial damage in cardiomyocytes of indicated groups. The yellow arrows indicated injured mitochondria. Scale bar, 300 nm. (I) The flux of autophagy in neonatal cardiomyocytes was tested by detection of GFP-mRFP-LC3 in cardiomyocytes of given groups. Lower panel presented the magnified image of the area indicated by the box in the merge image. Scale bar, 25 μm. (J) Green and red fluorescent points were counted separately in indicated groups. (K) Cell viability was detected by CCK8 kit in each group as indicated. *P < 0.05 versus the controls; #P < 0.05 versus homocysteine stimulation alone (n = 6).
Overexpression of β-catenin normalized mitochondrial fission and fusion and mitigated cardiomyocyte hypertrophy against homocysteine
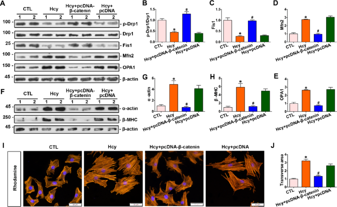
To investigate the correlation between β-catenin signaling and homocysteine-induced cardiomyocyte hypertrophy, homocysteine was administered to cardiomyocytes. The expression of β-catenin was enhanced with pcDNA3.1-β-catenin transfection. Western blot results showed that homocysteine decreased the levels of p-Drp1 and Fis1 in cardiomyocytes, while increasing the expression of Mfn2 and OPA1. Overexpression of β-catenin significantly inhibited the effects of homocysteine on the expression of these proteins (Fig. 4A–E). These results suggested that homocysteine disrupted the balance of mitochondrial fission and fusion in cardiomyocytes and inhibited mitophagy. However, overexpression of β-catenin restored the normal levels of mitochondrial fission and fusion, thereby promoting mitophagy. As anticipated, homocysteine triggered the activation of embryonic genes, including α-actin and β-MHC, whereas activation of β-catenin signaling counteracted homocysteine-upregulated expression of α-actin and β-MHC (Fig. 4F–H). Moreover, rhodamine staining revealed that homocysteine-induced cardiomyocyte hypertrophy was reflected by expanded cross-sectional area of cells, compared with the controls. On the contrary, the elevated β-catenin attenuated homocysteine-induced cardiomyocyte hypertrophy (Fig. 4I,J).
The elevation of β-catenin expression normalized mitochondrial fission and fusion and hindered cardiomyocyte hypertrophy induced by homocysteine. (A) Western blot analyses showed the expressions of protein, including p-Drp1, Drp-1, Fis1, Mfn2, and OPA1 in indicated groups. (B–E) Quantitative determination of p-Drp1, Drp-1, Fis1, Mfn2, and OPA1 in (A). (F) Western blot analyses showed the expressions of protein, including α-actin, β-MHC in indicated groups. (G,H) Quantitative determination of α-actin, β-MHC in (F). (I) Rhodamine staining for cardiomyocytes revealed the cross-sectional area of the cells. (J) Quantitative determination of the cross-sectional area of cardiomyocytes. *P < 0.05 versus the controls; #P < 0.05 versus homocysteine stimulation alone (n = 6).
The upregulation of FUNDC1 enhanced mitophagy and alleviated myocardium hypertrophy against homocysteine
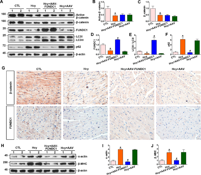
In order to investigate the relationship between FUNDC1 and homocysteine-induced mitophagy in hearts, mice were subjected to hyperhomocysteinemia and infected with AAV-FUNDC1 2 weeks before establishment of hyperhomocysteinemia model. Western blot analysis showed that the elevation of FUNDC1 enhanced expression of FUNDC1 and LC3II/LC3I, but lower p62 levels in the hearts of hyperhomocysteinemia mice infected with AAV-FUNDC1, in comparison to the hyperhomocysteinemia mice (Fig. 5A–F). The immunohistochemical staining revealed that elevated homocysteine levels downregulated the expression of β-catenin and FUNDC1 in myocardium, while overexpression of FUNDC1 in the heart consequently led to a marked increase in FUNDC1 expression, but had no effect on the level of β-catenin (Fig. 5G). What’s more, overexpression of FUNDC1 led to a notable reduction in hypertrophy-related markers, including α-actin and β-MHC, in the hearts of hyperhomocysteinemia mice (Fig. 5H–J). These findings verified that homocysteine inhibited mitophagy and promoted myocardium hypertrophy through the downregulation of FUNDC1.
The upregulation of FUNDC1 reestablished the normal level of mitophagy and mitigated myocardium hypertrophy against homocysteine. (A) Western blot analyses showed the expressions of protein, including active β-catenin, β-catenin, FUNDC1, LC3II/LC3I, p62 in the hearts of mice subjected to hyperhomocysteinemia in the presence and absence of AAV-FUNDC1 infection for 4 weeks. (B–F) Quantitative data on active β-catenin, β-catenin, FUNDC1, LC3II/LC3I, p62 proteins in indicated groups. Relative levels of protein were presented as fold induction over the controls. (G) Representative micrographs showed staining for β-catenin and FUNDC1 in the hearts of mice at the end of the 4th week of hyperhomocysteinemia model. Upper panel, immunostaining for β-catenin in the hearts of mice as indicated; bottom panel, immunostaining for FUNDC1 in given groups as indicated. Scale bar, 20 μm. (H) Western blot analyses showed the expressions of protein, including α-actin, β-MHC in indicated groups. (I,J) Quantitative determination of α-actin, β-MHC in (H). *P < 0.05 versus the controls; #P < 0.05versus homocysteine stimulation alone (n = 6).
The upregulation of FUNDC1 initiated mitophagy and effectively suppressed hypertrophy against homocysteine in cardiomyocytes
To further investigate the relationship between FUNDC1 and homocysteine-induced mitophagy, myocytes were exposed to homocysteine and enhanced FUNDC1 expression via transfection of pcDNA3.1-FUNDC1. The upregulation of FUNDC1 increased the expression of LC3II/LC3I and reduced p62 levels in cardiomyocytes, compared to those treated with homocysteine alone (Fig. 6A–F). The cell viability assay revealed that homocysteine significantly reduced cell viability, whereas FUNDC1 markedly improved cell viability (Fig. 6G). Similarly, the immunofluorescence staining showed that homocysteine notably reduced the levels of β-catenin and FUNDC1 in cardiomyocytes, in contrast, overexpression of FUNDC1 did not affect the β-catenin level in cardiomyocytes (Fig. 6H). In addition, to investigate the correlation between FUNDC1 and homocysteine-induced cardiomyocyte hypertrophy, homocysteine was administered to cardiomyocytes, and FUNDC1 overexpression was induced through pcDNA3.1-FUNDC1 transfection. As expected, increased FUNDC1 expression lowered the expressions of α-actin and β-MHC induced by homocysteine (Fig. 6I–K). Moreover, rhodamine staining revealed that homocysteine induced cardiomyocyte hypertrophy compared with the controls. On the contrary, the elevated level of FUNDC1 reduced homocysteine-induced cardiomyocyte hypertrophy (Fig. 6L,M). These findings confirmed that homocysteine inhibited mitophagy and promoted cardiomyocyte hypertrophy through the downregulation of FUNDC1.
The upregulation of FUNDC1 suppressed cardiomyocyte hypertrophy induced by homocysteine. (A) Western blot analyses showed the expressions of protein, including active β-catenin, β-catenin, FUNDC1, LC3II/LC3I, p62 in cardiomyocytes stimulated with homocysteine in the presence and absence of FUNDC1 overexpression. (B–F) Quantitative data on active β-catenin, β-catenin, FUNDC1, LC3II/LC3I, p62 proteins in indicated groups. Relative levels of protein were presented as fold induction over the controls. (G) Cell viability was detected by CCK8 kit in each group as indicated. (H) Representative micrographs showed staining for β-catenin and FUNDC1 in cardiomyocytes. Upper panel, immunostaining for β-catenin in cardiomyocytes as indicated; bottom panel, immunostaining for FUNDC1 in given groups as indicated. Scale bar, 25 μm. (I) Western blot analyses showed the expressions of protein, including α-actin, β-MHC in indicated groups. (J,K) Quantitative determination of α-actin, β-MHC in (G). (L) Rhodamine staining for cardiomyocytes revealed the cross-sectional area of the cells. (M) Quantitative determination of the cross-sectional area of cardiomyocytes. *P < 0.05 versus the controls; #P < 0.05 versus homocysteine stimulation alone (n = 6).
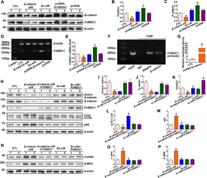
As a target gene of β-catenin, enhanced FUNDC1 expression counteracted cardiomyocyte hypertrophy induced by downregulated β-catenin signaling.
Overall, the aforementioned results indicated that β-catenin/FUNDC1 was involved in the pathogenesis of homocysteine-induced cardiomyocyte hypertrophy. Further, we utilized pcDNA3.1-β-catenin and small interfering RNA (siRNA) to achieve the overexpression and knockdown of β-catenin gene, respectively. The elevated expression of β-catenin increased both mRNA and protein levels of FUNDC1 in cardiomyocytes, likewise, the reduced β-catenin expression lowered the expression of FUNDC1 (Fig. 7A–E). Therefore, these results suggested FUNDC1 as a downstream factor of β-catenin. Then, ChIP assay verified that β-catenin interacted with the promoter sequence of FUNDC1 gene (Fig. 7F). Furthermore, dual luciferase reporter gene assay confirmed that transcription factor β-catenin could bind the promoter of FUNDC1 gene and promote the FUNDC1 expression (Fig. 7G). Hence, FUNDC1 acted as a target gene regulated by β-catenin. To further explore the intrinsic association between β-catenin and FUNDC1, cardiomyocytes were co-transfected with β-catenin siRNA and FUNDC1 overexpression plasmid. Western blot results showed that knockdown of β-catenin significantly reduced the protein expression levels of FUNDC1 and LC3II/LC3I, and upregulated the expression of p62; while overexpression of FUNDC1 significantly increased the expression level of LC3II/LC3I and downregulated the expression of p62 (Fig. 7H–M). The above results indicated that knockdown of β-catenin suppressed mitophagy, and overexpression of FUNDC1 was capable of partially reversing the effect of β-catenin knockdown, thereby facilitating mitophagy. In addition, knockdown of β-catenin triggered the activation of embryonic genes, including α-actin and β-MHC, whereas overexpression of FUNDC1 counteracted the effect of β-catenin knockdown and upregulated expression of α-actin and β-MHC (Fig. 7N–P). Hence, As a target gene of β-catenin, enhanced FUNDC1 expression counteracted cardiomyocyte hypertrophy induced by downregulated β-catenin signaling.
As a target gene of β-catenin, enhanced FUNDC1 expression counteracted cardiomyocyte hypertrophy induced by downregulated β-catenin signaling. (A) Western blots analysis showed protein levels of β-catenin and FUNDC1 in cardiomyocytes with overexpression and knockdown of β-catenin. (B,C) Quantitative determination of the abundance of specific protein were presented in indicated groups. (D) PCR analysis of FUNDC1 mRNA levels following β-catenin gene overexpression and silencing. (E) Quantitative determination of the abundance of FUNDC1 mRNA levels in (D) were presented. (F) ChIP assay verified that β-catenin bound to the promoter of FUNDC1 gene. (G) Dual luciferase reporter gene assay: both pGL6-TA and pRL-SV40-C were co-transfected into HEK293T cells with pcDNA3.1-β-catenin; both pGL6-TA and pRL-SV40-C were co-transfected into HEK293T cells in the control group. *P < 0.05 versus the controls (n = 6). (H) β-catenin siRNA and FUNDC1 plasmid were co-transfected into H9c2 cells to assess their interaction. Western blotting was used to assess the expression of active β-catenin, β-catenin, FUNDC1, LC3II/LC3I, and p62 in cardiomyocytes from indicated groups. (I–M) Quantitative analysis of the levels of active β-catenin, β-catenin, FUNDC1, LC3II/LC3I, and p62 in (H) was performed. (N) Western blot analyses showed the expressions of protein, including α-actin, β-MHC in indicated groups. (O,P) Quantitative determination of α-actin, β-MHC in (N). *P < 0.05 versus the controls; #P < 0.05 versus β-catenin siRNA transfection (n = 6). Sc-siR, scramble siRNA; β-catenin siR, β-catenin siRNA; pcDNA, pcDNA3.1.
Discussion
Our study demonstrates that homocysteine is capable of inducing cardiac hypertrophy. And, the mechanism underlying cardiac hypertrophy involves homocysteine-mediated downregulation of β-catenin, which subsequently reduces the expression of the downstream gene FUNDC1. As an important mitophagy protein, the downregulation of FUNDC1-mediated mitophagy promotes cardiomyocyte hypertrophy (Fig. 8). At present, ermerging clinical studies have shown the association between hyperhomocysteinemia and multiple cardiovascular diseases; however, there are few studies focusing on the concrete mechanisms through which homocysteine contributes to the progression of cardiovascular diseases21,22. We employed an animal model of hyperhomocysteinemia to explore the specific mechanism governing homocysteine-inducing myocardial injury. Our study demonstrates that mitophagy plays a role in the pathophysiology of homocysteine-promoting cardiomyocyte hypertrophy. Mitophagy is a cellular process that serves as a mechanism for self-protection, encompassing the maintenance of mitochondrial homeostasis, improvement of energy metabolism, and inhibition of specific pathophysiological processes in cardiomyocytes23,24. Previous studies have demonstrated that mitophagy contributes to the pathogenesis of a variety of cardiovascular disorders, such as myocardial hypertrophy, atherosclerosis, myocardial ischemia–reperfusion injury, diabetic cardiomyopathy, and heart failure9,25. Additional studies indicate the correlation between homocysteine-induced injury and the level of mitophagy that is consistent with our findings in the study4. Surprisingly, in the animal model of hyperhomocysteinemia, a significant decrease in β-catenin signaling is observed in cardiomyocytes treated with homocysteine. The highly conserved β-catenin signaling is crucial for organ development and cellular responses to inflammation and injury. Although β-catenin activation facilitates cellular proliferation and self-repair, thereby enhancing the resistance to external stimuli11,12,26, the baseline of β-catenin signaling is still crucial for maintaining normal cellular physiological functions and the balance of energy metabolism27. As a critical promoter of mitophagy, FUNDC1 plays an essential role in enabling cells to withstand stimulation and maintain cellular homeostasis20. Therefore, the suppression of β-catenin induced by homocysteine is probably associated with impaired FUNDC1-mediated mitophagy in cardiomyocytes. As expected, an experiment on the modulation of β-catenin demonstrates that elevated β-catenin expression leads to an upregulation in FUNDC1 expression, consequently restoring homocysteine-reduced mitophagy and then mitigating cardiomyocyte hypertrophy. Furthermore, the overexpression of FUNDC1 counteracts homocysteine-suppressed mitophagy and subsequently alleviates cardiomyocyte hypertrophy. Our research findings suggest that FUNDC1 is a crucial factor in the regulation of myocardial hypertrophy. The deficiency of FUNDC1 leads to the accumulation of mitochondrial ROS (reactive oxygen species)28, and the excessive accumulation of ROS can induce myocardial hypertrophy29. In addition, the increased ROS can activate the classical calcineurin/NFAT signaling pathway, thereby further promoting the occurrence and development of myocardial hypertrophy30,31. Taken together, the above results demonstrate that β-catenin regulates the expression of FUNDC1. Indeed, the Chip assay combining dual luciferase reporter gene assay confirm that FUNDC1 is regulated by β-catenin as its target gene. Mechanistically, homocysteine downregulates β-catenin and its target gene FUNDC1; FUNDC1 serves as a trigger to elicit the process of mitophagy; Subsequently, the down-regulation of FUNDC1 impedes the physiological level of mitophagy in cardiomyocytes, thereby promoting cardiomyocyte hypertrophy. In summary, the phenomena we discovered in this study is reasonably integrated into a completed pathway. Admittedly, this study has certain limitations, such as the lack of clarification regarding the mechanism governing homocysteine inhibiting β-catenin signaling and the specific mechanism underlying downregulated mitophagy promoting cardiomyocyte hypertrophy. Undoubtedly, more studies should be warranted to further explore the specific mechanism. Anyway, our results partially elucidate the mechanism of homocysteine inducing cardiomyocyte hypertrophy. The findings of our study are innovative and provide a theoretical basis for the investigation of relationship between homocysteine and heart disease.
Conclusion
Our study confirms that homocysteine could induce hypertrophy in cardiomyocytes. The mechanism by which homocysteine induces cardiac hypertrophy involves the suppression of β-catenin activation, leading to the inhibition of FUNDC1. As a target gene of β-catenin and a crucial promotor for mitophagy, FUNDC1 is further inhibited, ultimately suppressing mitophagy. Our study has identified mitophagy as a crucial protective mechanism against homocysteine-induced cardiac hypertrophy, simultaneously elucidates the specific pathogenic process. Hence, our findings prospectively provide a promising strategy for mitigating cardiac hypertrophy in patients with hyperhomocysteinemia.
Methods
Animal models
Male C57BL/6 J mice, specific pathogen-free (SPF), aged 8 weeks and weighing between 15 and 20 g, were obtained from Silaike Jingda Laboratory Animal Co. LTD (Changsha, Hunan, China). The assignment of experimental animals into 5 groups (n = 6): (1) sham controls; (2) hyperhomocysteinemia mice drinking water with homocysteine (1.8 g/L) for 4 weeks; (3) hyperhomocysteinemia mice infected with AAV-β-catenin (Adeno-associated virus vectors expressing mouse β-catenin protein); (4) hyperhomocysteinemia mice infected with AAV-FUNDC1 (Adeno-associated virus vectors expressing mouse FUNDC1 protein); (5) hyperhomocysteinemia mice infected with AAV-control (Adeno-associated virus vectors). After four weeks, the mice were euthanized by subcutaneously injecting pentobarbital sodium (30 mg/kg), and serum and heart tissue were harvested for relevant testing. All animal experiments had been approved by the Animal Ethics Committee of the University of South China (Hengyang, China). All methods were carried out in accordance with relevant guidelines and regulations and reported in accordance with ARRIVE guidelines.
Cell culture
Primary cardiomyocytes from neonatal mice were isolated as previously described17. The proportion of primary cardiomyocytes in isolated cells pool was more than 95%, evidenced by the immunostaining for α-actin. Cardiomyocytes were cultivated in medium of DMEM/F12 with 10% bovine serum. Primary cells were underwent serum-starvation for 12 h prior to a variety of treatments. Cardiomyocytes were treated with homocysteine (1 mmol/L) for 48 h. The overexpression of specific genes, including β-catenin and FUNDC1, were performed by transfection of plasmids. Then, cells were harvested for immunofluorescence staining, electron microscope examination and western blot, respectively.
Cell transfection with plasmids or siRNAs
Cardiomyocytes were cultivated on a 6-well plates. Cells were prepared for transfection after confluence of cells reaching approximately 80%. Cardiomyocytes were transfected with pcDNA3.1-β-catenin (2.5 μg) and pcDNA3.1-FUNDC1 (2.5 μg) via Lipofectamine. A total of 75 pmol of small interfering RNA targeting β-catenin (β-catenin-siRNA) was incubated with liposome for 20 min at room temperature to generate liposome complex. Incubation of Cells and liposome complex lasted for 6 h. Opti-MEM (Gibco, USA) and Lipofectamine 3000 (Invitrogen, USA) were utilized for the transfection of plasmids and siRNAs. The siRNA sequences were as follows: the β-catenin-siRNA sequence 5′-GCCUCUGAUAAAGGCAACUTT-3′ and the β-catenin scramble sequence 5′-CAGUACUUUUGUGUAGUACAA-3′.
Gene delivery mediated by adeno-associated virus vectors
The AAV-CMV-β-catenin and AAV-CMV-FUNDC1 were purchased from Cyagen Biosciences Inc. The pHBAAV-CMV-β-catenin-3flag, pAAV-RC and pHelper were cotransfected into HEK293T cells to package the AAV-β-catenin vector. 5*1011 AAV particles were diluted in 100 μl saline and injected intravenously into mice. The AAV injections were administered two weeks prior to construction of the hyperhomocysteinemia model.
Western blot analysis
Western blot for protein quantification was conducted following a standard procedure. Heart tissue and cells were homogenized using lysis solution from Beyotime Biotechnology. The primary antibodies were as follows: anti-β-catenin (610154; BD Biosciences), anti-active β-catenin (#19807, Cell Signaling Technology), anti-FUNDC1(ab224722, abcam), anti-LC3 (ab192890, abcam), anti-p62 (ab109012), anti-β-MHC (β-myosin heavy chain) (ab37484, abcam), anti-α-actin (KM9006T, Sungene Biotech), anti-p-Drp1 (#63940, CST), anti-Drp1 (sc-271583, Santa), anti-Fis1 (sc-376446, Santa), anti-Mfn2 (sc-100560, Santa), anti-OPA1 (sc-393296, Santa), and β-actin (AA128, Beyotime Biotechnology). The relative levels of protein expression was normalized with β-actin.
Histology and immunohistochemical staining
The preparation of paraffin sections was conducted according to the protocol as previously described. Heart sections were immunostained for target proteins with primary antibodies for β-catenin (610154; BD Biosciences, CA) and FUNDC1 (ab224722, abcam). All images were acquired on a bright-field microscope (Nikon).
Immunofluorescence staining
The primary cardiomyocytes from neonatal mice were seeded on the coverslips. Cardiomyocytes were fixed in 4% methanal buffer for 20 min, then permeabilized for 15 min using 1% Triton X-100, followed by 30-min block with 10% bovine serum. The slides were incubated overnight with specified primary antibodies and subsequently with Cy-3-conjugated secondary antibodies (A0516, Beyotime Biotechnology). Then, the nuclei was stained with DAPI for visualization. All micrographs were acquired on a Leica fluorescence microscope.
Autophagosome assay
The flux of autophagy in neonatal cardiomyocytes was tested by transfection of GFP-mRFP-LC3 (mRFP-GFP tandem fluorescently tagged LC3) adenovirus. The condition of transfection was maintaining at an MOI of 100 for 24 h. The image of autophagosomes were visualized by confocal microscopy (ZEISS). The yellow puncta in cell were present by quantification.
Transmission electron microscopy (TEM) detection
TEM (Transmission electron microscopy) was employed to observe mitochondrial injury and mitophagy in cells and tissues. Small cubic pieces of myocardium (1–2 mm3) and cardiomyocytes were sequentially fixed with glutaraldehyde (2.5%) and osmic acid (1%). Subsequently, the samples were embedded, sectioned and double-stained with uranium acetate (3%) and lead citrate. Ultimately, the mitochondria were examined using TEM (Hitachi).
Chromatin immunoprecipitation (ChIP)
The pcDNA3.1-β-catenin was utilized to transfected H9c2 cells. After 48 h, cells underwent being fixed in 4% formaldehyde buffer to facilitate protein-DNA crosslinking. ChIP was carried out by utilizing the SimpleChIP Plus Kit (Cat. 9005, Cell Signaling). The antibody against β-catenin (ab32572, abcam), RNAP II(RNA polymerase II), and rabbit IgG were added for incubation overnight at 4 °C. Subsequently, protein A-agarose was added and incubated for 1 h. After washing, purified DNA was used for PCR. The primer pair for promoter of FUNDC1 gene were as follows: forward 5′-ATGCCAACAAGTGCTTGCTG-3′ and reverse 5′- TGGGTCCTTTCTCTTGTTCCTC -3′.
Echocardiography
The Visual Sonics imaging system (Vevo2100, Canada) equipped with an MS400 probe was used for echocardiography. Mice were lightly anesthetized with oxygen and 3% isoflurane, with a flow rate of 1 L/minute. Short-axis views of the left ventricle were captured at the level of the mid-papillary, and a two-dimensional image was recorded for three sequential cardiac cycles.
Dual luciferase reporter gene assay
Dual luciferase reporter gene assay kit and reporter gene plasmids (pGL6-TA and pRL-SV40-C) were purchased from Beyotime Biotechnology. Both the pGL6-TA-FUNDC1 promoter and pRL-SV40-C were co-transfected into HEK293T cells along with pcDNA3.1-β-catenin. After 48 h of transfection, the cells were subjected to lysis and centrifugation to obtain the supernatant. Samples were loaded into a 96-well microplate, and fluorescence intensity was determined on a luminometer (Bio Tek, Synergy, USA). Luciferase activity was evaluated by the intensity of firefly fluorescence, which was standardized by the intensity of Renilla fluorescence.
CCK 8 detection
100 μl of cell suspensions were added into each hole of the 96-well plate, and the indicated treatments were added. After incubating for 12 h, 24 h, and 48 h, 10 μl of CCK-8 reagent was loaded and incubated for 4 h. The absorbance was detected on a microplate reader at 490 nm. Cell viability = (OD of testing group − OD of blank)/(OD of control group − OD of blank) × 100%.
Statistical analyses
All data were expressed as mean ± SEM in our study. Statistical analysis was perform with GraphPad Prism (La Jolla, CA). The comparison among groups was implemented with one-way ANOVA. And statistical analyses between two groups was carried out by Student-Newman-Kuels test. P < 0.05 was a significant difference of statistic.
Data availability
The datasets generated and/or analyzed during the current study are not publicly available but are available from the corresponding author upon reasonable request.
References
Daenen, K. et al. Oxidative stress in chronic kidney disease. Pediatr. Nephrol. 34, 975–991 (2019).
Kimball, J. S. & Johnson, J. P. Oxidative stress and osteoporosis. J. Bone Joint Surg. Am. 103, 1451–1461 (2021).
van der Pol, A., van Gilst, W. H., Voors, A. A. & van der Meer, P. Treating oxidative stress in heart failure: Past, present and future. Eur. J. Heart Fail. 21, 425–435 (2019).
Malaviya, P. & Kowluru, R. A. Homocysteine and mitochondrial quality control in diabetic retinopathy. Eye Vis. (Lond.) 11, 5 (2024).
Kowluru, R. A., Mohammad, G. & Sahajpal, N. Faulty homocysteine recycling in diabetic retinopathy. Eye Vis. (Lond.) 7, 4 (2020).
Di Rienzo, M. et al. Role of AMBRA1 in mitophagy regulation: Emerging evidence in aging-related diseases. Autophagy 20, 2602–2615 (2024).
Han, D. et al. JAK2 inhibitor protects the septic heart through enhancing mitophagy in cardiomyocytes. Biomed. Pharmacother. 178, 117279 (2024).
Yang, C. et al. Canagliflozin mitigates diabetic cardiomyopathy through enhanced PINK1-parkin mitophagy. Int. J. Mol. Sci. 25, 7008 (2024).
Lin, J. et al. Mitochondrial dynamics and mitophagy in cardiometabolic disease. Front. Cardiovasc. Med. 9, 917135 (2022).
Sun, T. et al. FOXO3a-dependent PARKIN negatively regulates cardiac hypertrophy by restoring mitophagy. Cell Biosci. 12, 204 (2022).
Zuo, Y. et al. Stabilization of nuclear β-catenin by inhibiting KDM2A mediates cerebral ischemic tolerance. FASEB J. 37, e22796 (2023).
Masuda, T. & Ishitani, T. Context-dependent regulation of the β-catenin transcriptional complex supports diverse functions of Wnt/β-catenin signaling. J. Biochem. 161, 9–17 (2017).
Gessert, S. & Kuhl, M. The multiple phases and faces of wnt signaling during cardiac differentiation and development. Circ. Res. 107, 186–199 (2010).
Reya, T. & Clevers, H. Wnt signalling in stem cells and cancer. Nature 434, 843–850 (2005).
Xiang, F.-L., Fang, M. & Yutzey, K. E. Loss of β-catenin in resident cardiac fibroblasts attenuates fibrosis induced by pressure overload in mice. Nat. Commun. 8, 712 (2017).
Jeong, M.-H. et al. Cdon deficiency causes cardiac remodeling through hyperactivation of WNT/β-catenin signaling. Proc. Natl. Acad. Sci. 114, E1345–E1354 (2017).
Zhao, Y. et al. An essential role for Wnt/β-catenin signaling in mediating hypertensive heart disease. Sci. Rep. 8, 8996 (2018).
Zhao, Y. et al. Wnt/β-catenin signaling mediates both heart and kidney injury in type 2 cardiorenal syndrome. Kidney Int. 95, 815–829 (2019).
Zhao, Y., Lei, Y., Li, Y., Zhang, J. & Tang, H. Wnt/β-catenin signalling mediates cardiac hypertrophy in type 4 cardiorenal syndrome. Nephrology 26, 549–560 (2021).
Cai, C. et al. Empagliflozin attenuates cardiac microvascular ischemia/reperfusion through activating the AMPKα1/ULK1/FUNDC1/mitophagy pathway. Redox Biol. 52, 102288 (2022).
Ganguly, P. & Alam, S. F. Role of homocysteine in the development of cardiovascular disease. Nutr. J. 14, 6 (2015).
Bajic, Z. & Sobot, T. Homocysteine, vitamins B6 and Folic acid in experimental models of myocardial infarction and heart failure-how strong is that link?. Biomolecules 12, 536 (2022).
Thomas, R. L. & Gustafsson, A. B. Mitochondrial autophagy–an essential quality control mechanism for myocardial homeostasis. Circ. J. 77, 2449–2454 (2013).
Onishi, M. & Yamano, K. Molecular mechanisms and physiological functions of mitophagy. EMBO J. 40, e104705 (2021).
Liu, C. et al. Relationship between ferroptosis and mitophagy in cardiac ischemia reperfusion injury: A mini-review. PeerJ 11, e14952 (2023).
Valenta, T., Hausmann, G. & Basler, K. The many faces and functions of β-catenin. Embo J. 31, 2714–2736 (2012).
Balatskyi, V. V. et al. Cardiac-specific β-catenin deletion dysregulates energetic metabolism and mitochondrial function in perinatal cardiomyocytes. Mitochondrion 60, 59–69 (2021).
Liu, X. & Hussain, R. Mitochondrial-endoplasmic reticulum communication-mediated oxidative stress and autophagy. Biomed. Res. Int. 2022, 6459585 (2022).
Wang, X. et al. Mitochondrial dysfunction in arrhythmia and cardiac hypertrophy. Rev. Cardiovasc. Med. 24, 364 (2023).
Deng, Y. & Li, Z. Hyperhomocysteinemia promotes cardiac hypertrophy in hypertension. Oxid. Med. Cell Longev. 2022, 1486157 (2022).
Kuo, S. C. et al. Molecular mechanisms regarding potassium bromate-induced cardiac hypertrophy without apoptosis in H9c2 cells. Mol. Med. Rep. 18, 4700–4708 (2018).
Funding
This work was funded by Natural Science Foundation of Hunan Province (2021JJ40476 & 2021JJ40506 & 2022JJ30528), Scientific Research Project of Hunan Provincial Health Commission (202203014395), Scientific Research Project of Hunan Provincial Department of Education (21B0414), the Scientific Research Fund Project of Hunan Provincial Health Commission (Grant No. C202303019182), National Key Clinical Specialty Scientific Research Project (Grant No. Z2023006) and National Natural Science Foundation of China (82100499).
Author information
Authors and Affiliations
Contributions
Homocysteine promotes cardiomyocyte hypertrophy through inhibiting β-catenin/ FUNDC1 mediated mitophagy. Yanping Lei: investigation, funding acquisition, methodology, visualization, data curation, writing-original draft. Hengjing Hu: funding acquisition, writing-review & editing. Huifang Tang: writing-review & editing. Hui Sun: funding acquisition, writing-review & editing, supervision. Rui Liu: methodology, investigation. Yue Zhao: supervision, funding acquisition, project administration. All authors reviewed the manuscript.
Corresponding author
Ethics declarations
Competing interests
The authors declare no competing interests.
Ethics approval
This study protocol was reviewed and approved by the Animal Care and Use Committee of University of South China (Ethics approval number: USC2023XS087).
Additional information
Publisher’s note
Springer Nature remains neutral with regard to jurisdictional claims in published maps and institutional affiliations.
Electronic supplementary material
Below is the link to the electronic supplementary material.
Rights and permissions
Open Access This article is licensed under a Creative Commons Attribution-NonCommercial-NoDerivatives 4.0 International License, which permits any non-commercial use, sharing, distribution and reproduction in any medium or format, as long as you give appropriate credit to the original author(s) and the source, provide a link to the Creative Commons licence, and indicate if you modified the licensed material. You do not have permission under this licence to share adapted material derived from this article or parts of it. The images or other third party material in this article are included in the article’s Creative Commons licence, unless indicated otherwise in a credit line to the material. If material is not included in the article’s Creative Commons licence and your intended use is not permitted by statutory regulation or exceeds the permitted use, you will need to obtain permission directly from the copyright holder. To view a copy of this licence, visit http://creativecommons.org/licenses/by-nc-nd/4.0/.
About this article
Cite this article
Lei, Y., Hu, H., Tang, H. et al. Homocysteine promotes cardiomyocyte hypertrophy through inhibiting β-catenin/ FUNDC1 mediated mitophagy. Sci Rep 15, 22207 (2025). https://doi.org/10.1038/s41598-025-06772-6
Received:
Accepted:
Published:
Version of record:
DOI: https://doi.org/10.1038/s41598-025-06772-6










