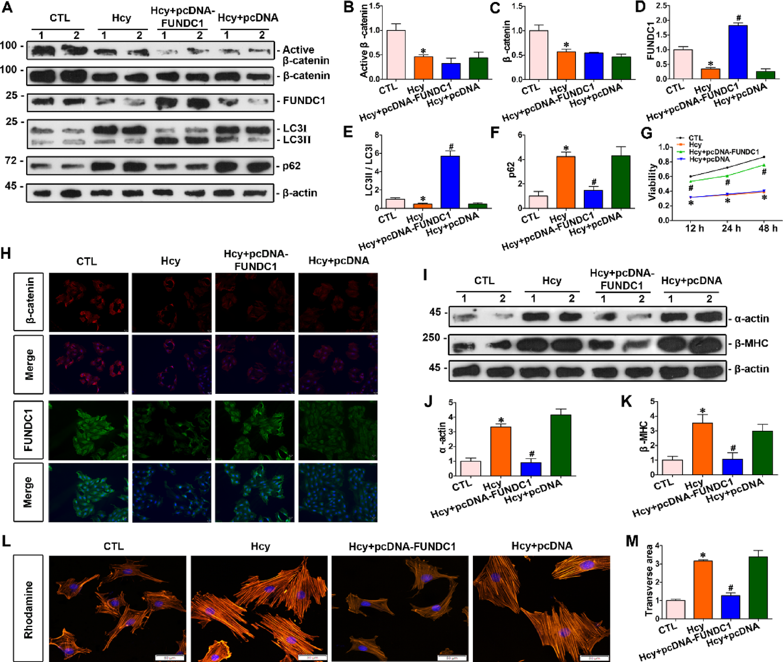
Fig. 6

The upregulation of FUNDC1 suppressed cardiomyocyte hypertrophy induced by homocysteine. (A) Western blot analyses showed the expressions of protein, including active β-catenin, β-catenin, FUNDC1, LC3II/LC3I, p62 in cardiomyocytes stimulated with homocysteine in the presence and absence of FUNDC1 overexpression. (B–F) Quantitative data on active β-catenin, β-catenin, FUNDC1, LC3II/LC3I, p62 proteins in indicated groups. Relative levels of protein were presented as fold induction over the controls. (G) Cell viability was detected by CCK8 kit in each group as indicated. (H) Representative micrographs showed staining for β-catenin and FUNDC1 in cardiomyocytes. Upper panel, immunostaining for β-catenin in cardiomyocytes as indicated; bottom panel, immunostaining for FUNDC1 in given groups as indicated. Scale bar, 25 μm. (I) Western blot analyses showed the expressions of protein, including α-actin, β-MHC in indicated groups. (J,K) Quantitative determination of α-actin, β-MHC in (G). (L) Rhodamine staining for cardiomyocytes revealed the cross-sectional area of the cells. (M) Quantitative determination of the cross-sectional area of cardiomyocytes. *P < 0.05 versus the controls; #P < 0.05 versus homocysteine stimulation alone (n = 6).