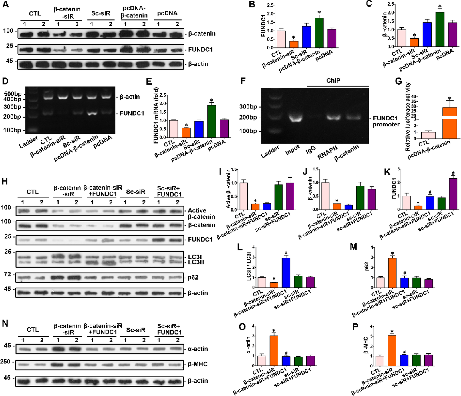
Fig. 7

As a target gene of β-catenin, enhanced FUNDC1 expression counteracted cardiomyocyte hypertrophy induced by downregulated β-catenin signaling. (A) Western blots analysis showed protein levels of β-catenin and FUNDC1 in cardiomyocytes with overexpression and knockdown of β-catenin. (B,C) Quantitative determination of the abundance of specific protein were presented in indicated groups. (D) PCR analysis of FUNDC1 mRNA levels following β-catenin gene overexpression and silencing. (E) Quantitative determination of the abundance of FUNDC1 mRNA levels in (D) were presented. (F) ChIP assay verified that β-catenin bound to the promoter of FUNDC1 gene. (G) Dual luciferase reporter gene assay: both pGL6-TA and pRL-SV40-C were co-transfected into HEK293T cells with pcDNA3.1-β-catenin; both pGL6-TA and pRL-SV40-C were co-transfected into HEK293T cells in the control group. *P < 0.05 versus the controls (n = 6). (H) β-catenin siRNA and FUNDC1 plasmid were co-transfected into H9c2 cells to assess their interaction. Western blotting was used to assess the expression of active β-catenin, β-catenin, FUNDC1, LC3II/LC3I, and p62 in cardiomyocytes from indicated groups. (I–M) Quantitative analysis of the levels of active β-catenin, β-catenin, FUNDC1, LC3II/LC3I, and p62 in (H) was performed. (N) Western blot analyses showed the expressions of protein, including α-actin, β-MHC in indicated groups. (O,P) Quantitative determination of α-actin, β-MHC in (N). *P < 0.05 versus the controls; #P < 0.05 versus β-catenin siRNA transfection (n = 6). Sc-siR, scramble siRNA; β-catenin siR, β-catenin siRNA; pcDNA, pcDNA3.1.