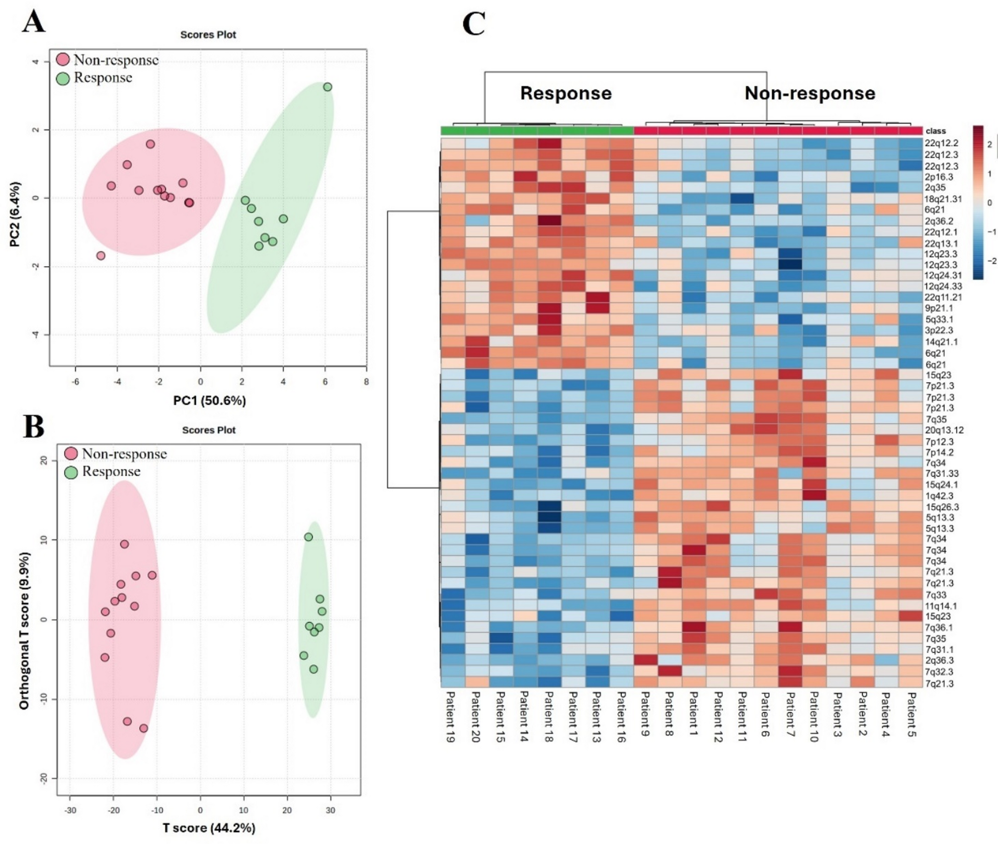
Fig. 3

Clustering Heatmaps, PCA, and OPLS-DA Analysis for Classifying Chromosomal Abnormalities Associated with Cisplatin Response in Cholangiocarcinoma. (A) principal component analysis (PCA) (B) Orthogonal Partial Least Squares Discriminant Analysis (OPLS-DA) (C) Clustering heatmaps analysis.