Fig. 2

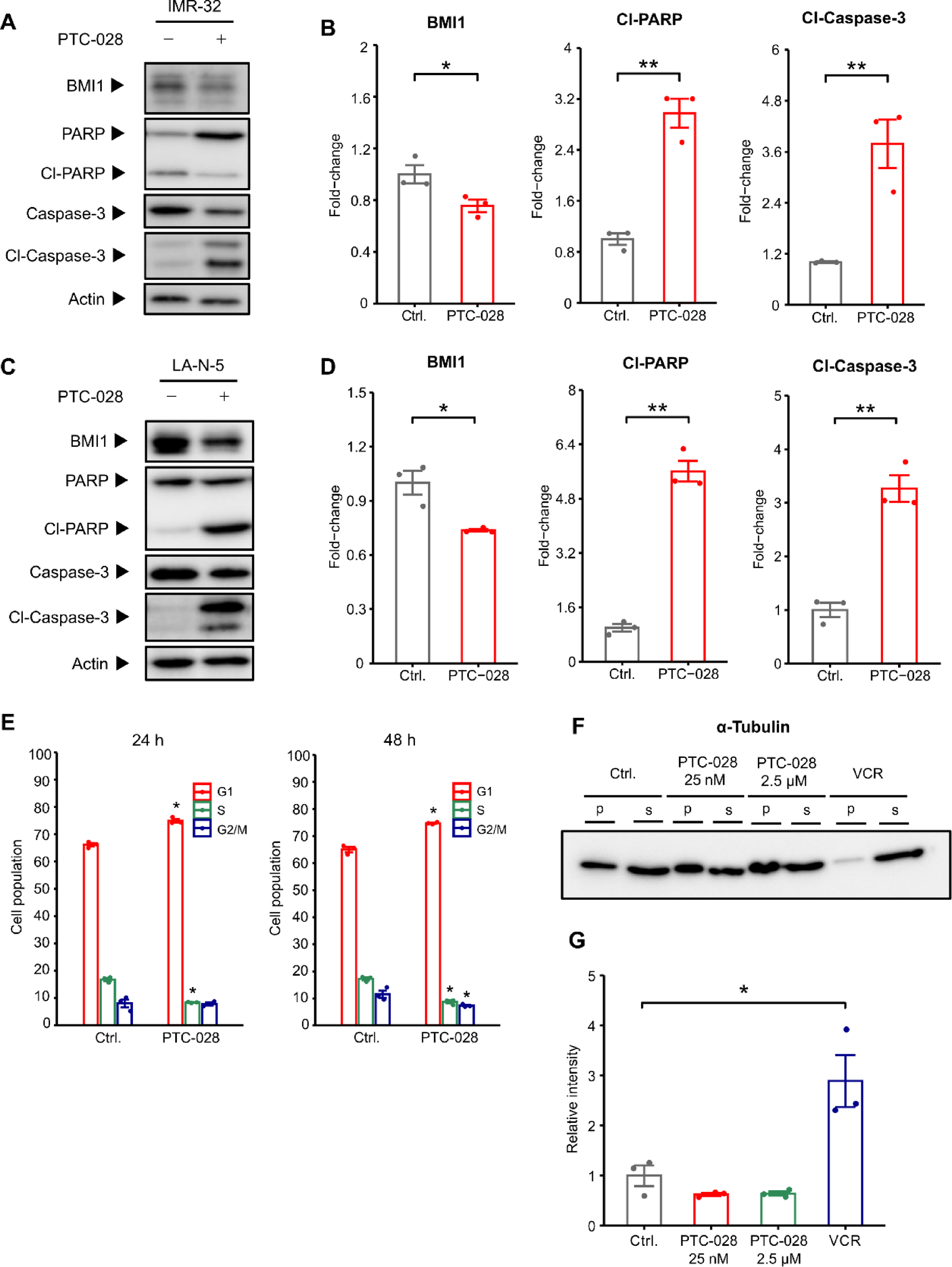
Apoptosis, cell cycle progression, and tubulin polymerization in MYCN-amplified neuroblastoma under PTC-028 treatment. (A) Western blotting analysis of BMI1, PARP, Cl-PARP, Caspase-3, and cleaved (Cl)-Caspase-3 in IMR-32 cells 48 h after initiation of PTC-028 treatment. Uncropped blots are shown in Figure S11. (B) Quantification of BMI1, Cl-PARP, and Cl-Caspase-3 in IMR-32 cells as determined by Western blotting analysis. Protein levels were normalized to that of actin. Data are presented as mean ± SE (n = 3; *p < 0.05, **p < 0.01; Student’s t-test). (C) Western blotting analysis of BMI1, PARP, Cl-PARP, Caspase-3, and Cl-Caspase-3 in LA–N-5 cells 48 h after initiation of PTC-028 treatment. Uncropped blots are shown in Figure S11. (D) Quantification of BMI1, Cl-PARP, and Cl-Caspase-3 in LA–N-5 cells as determined by Western blotting analysis. Protein levels were normalized to that of actin. Data are presented as mean ± SE (n = 3; *p < 0.05, **p < 0.01; Student’s t-test). (E) Percentage of IMR-32 cells in each cell cycle phase 24 h and 48 h after initiation of PTC-028 treatment, as determined by PI staining. Data are presented as mean ± SE (n = 3; *p < 0.05, vs. control; Tukey’s multiple comparison test). (F) Western blotting analysis of α-tubulin in polymerized (p) or soluble (s) fractions of IMR-32 cells 24 h after initiation of treatment with PTC-028 or vincristine (VCR, 100 nM). Uncropped blots are shown in Figure S11. (G) Ratio of the amount of tubulin in the soluble fraction to that in the polymerized fraction (s/p) as determined by Western blotting analysis. Data are presented as mean ± SE (n = 3; *p < 0.05, **p < 0.01 vs. control; Tukey’s multiple comparison test).