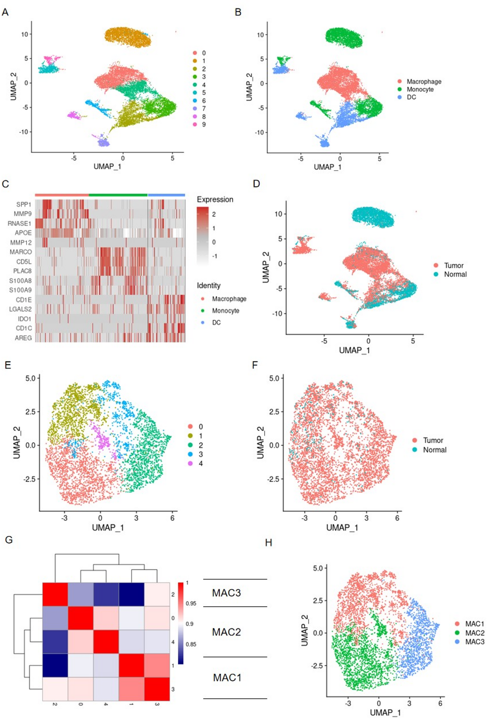
Fig. 2

Single-cell panoramic view of macrophages. (A) Dots of different colors represent cell clusters. (B) Dots of different colors represent different cell types. (C) Expression levels of the cell’s marker genes, with red indicating high expression and grey indicating low expression. (D) Dots of different colors represent different tissue origins. (E) Dots of different colors indicate clusters of macrophages. (F) Dots of different colors represent different tissue origins. (G) Heat map showing the correlation among different clusters of macrophages, with red indicating a high correlation coefficient and blue indicating a low correlation coefficient. (H) Dots of different colors represent subtypes of macrophages.