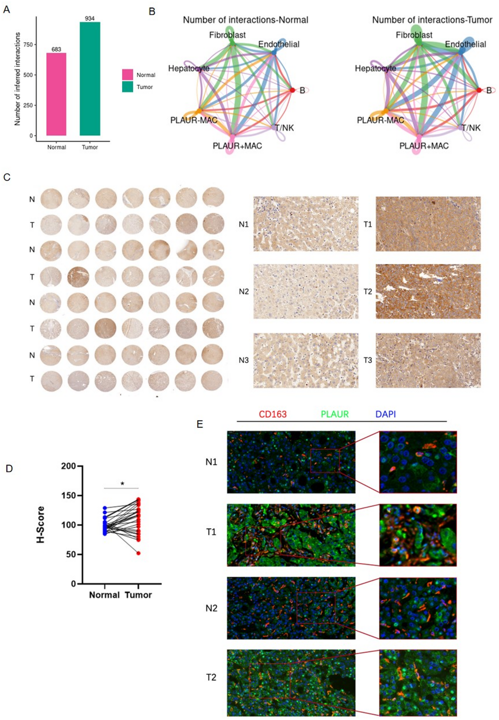
Fig. 7

Analysis of cell communication and immunohistochemistry validation. (A) The intensity of cell communication in tumor tissue is higher than that in normal tissue. (B) The intensity of communication between cells in tumor tissue and in normal tissue. (C) Immunohistochemical (IHC) analysis of PLAUR expression in a tissue microarray containing normal (N) and tumor (T) samples from HCC patients. (D) H-Score quantification of PLUAR expression demonstrates significant upregulation in tumor tissues compared to normal tissues. (E) representative immunofluorescence images of PLAUR expression in macrophages in tumor and normal tissues.