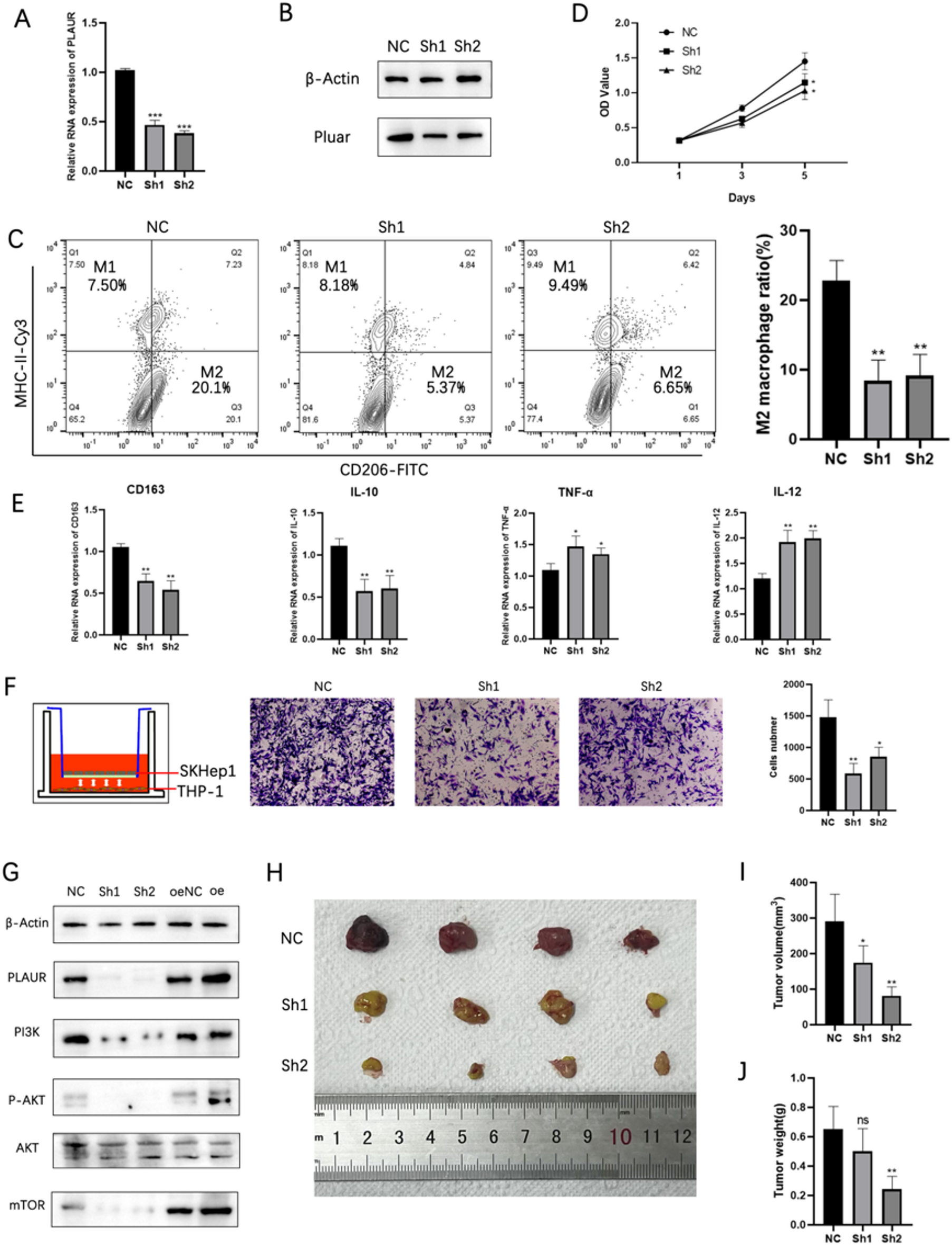
Fig. 8

Functional analysis of PLAUR knockdown in THP-1 cells and its impact on tumor progression. (A) PLAUR mRNA expression in THP-1 cells after lentiviral knockdown, detected by qRT-PCR. (B) PLAUR protein expression detected by Western blot. (C) Proportions of M1 and M2 macrophages detected by flow cytometry following polarization. (D) SKHep1 cells proliferation curve after co-culture with PLAUR-knockdown macrophages.THP-1 cell proliferation curve after PLAUR knockdown. (E) Expression of macrophage polarization markers (TNF-α, IL-12, IL-10, CD163) detected by qRT-PCR. (F) Migration ability of SKHep1 cells co-cultured with polarized THP-1 cells. (G) Expression of PI3K/AKT/mTOR signaling pathway proteins in THP-1 cells. (H) Representative images of subcutaneous tumors formed by co-injection of THP-1 and SKHep1 cells in nude mice. (I) Tumor volume growth curves over 4 weeks. (J) Final tumor weights of xenografts at endpoint.