Fig. 1
From: RDM1 plays an oncogenic role in clear cell renal cell carcinoma potentially by modulating MCM2

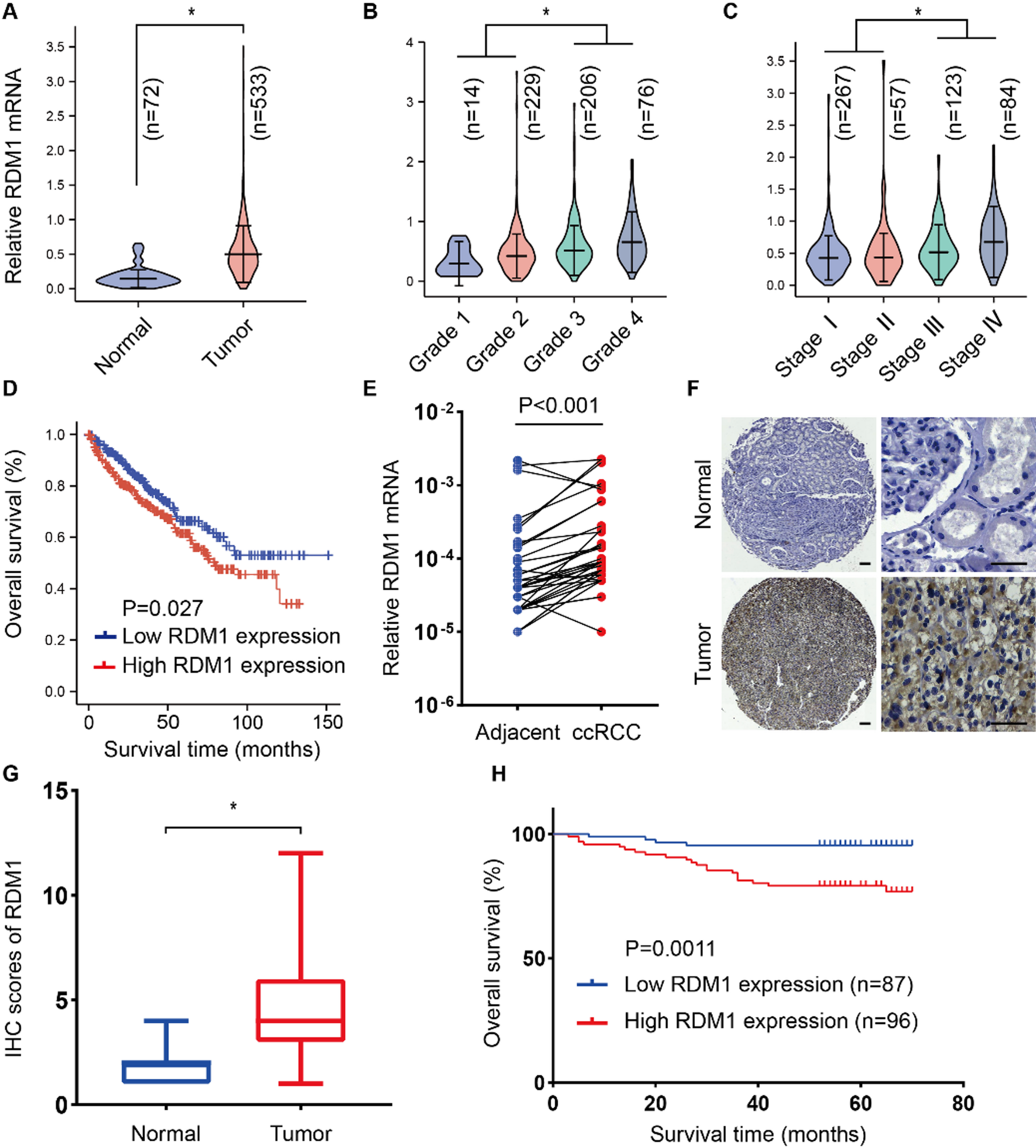
RDM1 is overexpressed in ccRCC cells and is related to poor patient survival. (A-C) TCGA database showing RDM1 mRNA levels in normal and ccRCC tissues (A), as well as in different grades (B) and different stages (C). Student´s t‑test. Error bars, mean ± SD. *p < 0.05. (D) TCGA database analysis revealed that increased expression of RDM1 mRNA is related to unfavorable patient survival. Long-rank test. (E) Tissue samples were obtained from the surgical resections of ccRCC patients and subjected to RT-qPCR to quantify the RDM1 mRNA expression (n = 36). Student´s t‑test. *p < 0.05. (F) Typical images showing RDM1 IHC staining for human normal renal tissues and ccRCC tissues. Scale bars, 100 μm. (G) Quantification of RDM1 expression based on IHC scores. Student´s t‑test. Error bars, mean ± SD. *p < 0.05. (H) Human ccRCC tissues were classified into RDM1-High or RDM1-Low-expression groups on the basis of RDM1 IHC scores, and patient overall survival was subsequently determined using the log-rank test.