Fig. 2
From: Molybdenum facilitates PDLSC-based bone regeneration through the JAK/STAT3 signaling pathway

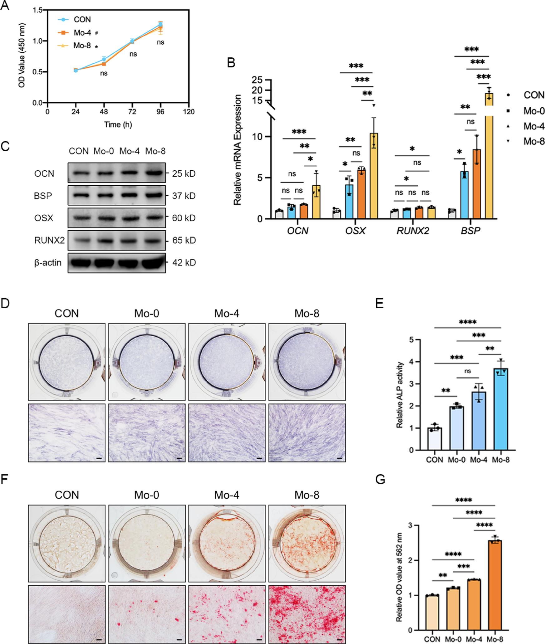
Mo promoted the osteogenic differentiation of PDLSCs in a concentration-dependent manner. (A) The effect of Mo on the proliferation of PDLSCs measured by the CCK-8 assay. (B) The mRNA levels of osteogenic markers in PDLSCs after Mo stimulation for 4 days. (C) The protein levels of osteogenic markers in PDLSCs after Mo stimulation for 4 days. (D, E) The ALP activity of PDLSCs after Mo stimulation for 7 days was assessed by ALP staining. Scale bars, 100 μm. (F, G) The mineralization nodules of PDLSCs after Mo stimulation for 12 days were assessed by Alizarin red staining. Scale bars, 100 μm.