Fig. 4
From: Molybdenum facilitates PDLSC-based bone regeneration through the JAK/STAT3 signaling pathway

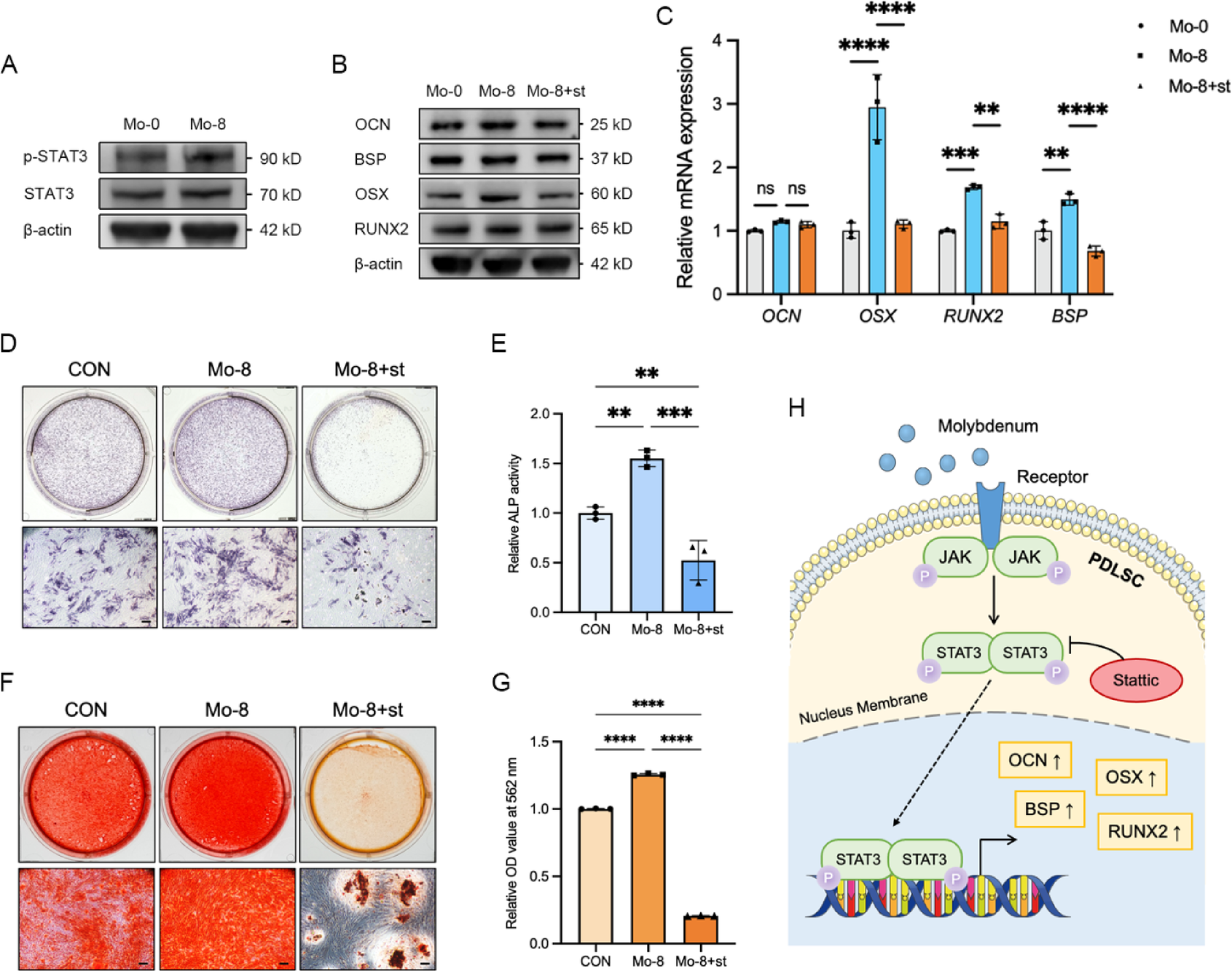
Mo promoted the osteogenic differentiation of PDLSCs partially via the JAK/STAT3 signaling pathway. (A) The protein levels of p-STAT3 and total-STAT3 of PDLSCs after Mo stimulation for 4 days. (B) The protein levels of osteogenic markers in PDLSCs treated with Mo-8 or (Mo-8 + st) for 4 days. (C) The mRNA levels of osteogenic markers in PDLSCs treated with Mo-8 or (Mo-8 + st) for 4 days. (D, E) The ALP activity of PDLSCs treated with Mo-8 or (Mo-8 + st) for 7 days was assessed by ALP staining. Scale bars, 100 μm. (F, G) The mineralization nodules of PDLSCs treated with Mo-8 or (Mo-8 + st) for 12 days were assessed by Alizarin red staining. Scale bars, 100 μm. (H) The schematic summary showing the role of Mo and JAK/STAT3 signaling pathway in promoting the osteogenic differentiation of PDLSCs.