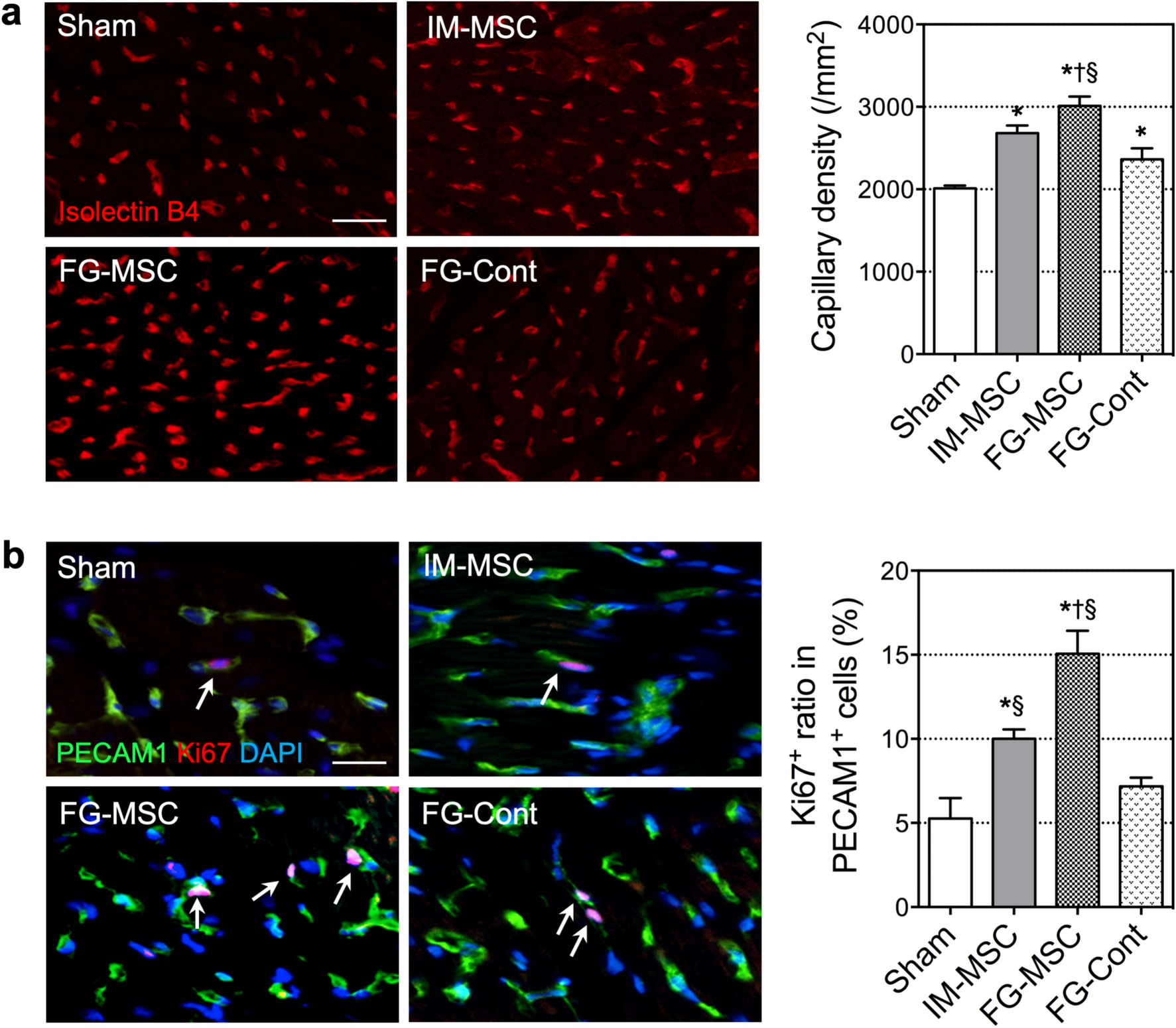
Fig. 4

Enhanced microvasculature formation after FG-aided, epicardial placement of MSCs. (a) Isolectin B4 staining detected an increased capillary density in the peri-infarct viable area in the FG-MSC group, as compared to the Sham, IM-MSC and FG-Cont groups at day 28 . Scale bar = 50 μm. (b) Co-immunohistostaining for PECAM1 and Ki67 detected an increased percentage of PECAM1+Ki67+ proliferating endothelial cells in the peri-infarct area of the FG-MSC group compared to the Sham, IM-MSC and FG-Cont groups at day 7. White arrows indicate PECAM1+Ki67+ cells. Scale bar = 20 μm. n = 6 hearts in each group. *p < 0.05 vs. Sham group, † p < 0.05 vs. IM-MSC group. § p < 0.05 vs. FG-Cont group.