Correction to: Scientific Reports https://doi.org/10.1038/s41598-018-27881-5, published online 21 June 2018
This Article contains errors.
As a result of an error during figure assembly, incorrect images are displayed in Figures 1e (IM-MSC, 1 h and Day 3), 2a (FG-MSC), 2b (IM-MSC and FG-MSC), 4a (IM-MSC and FG-Cont), 5b (Sham and FG-Cont), Supplementary Figure S1a (IM-MSC) and Supplementary Figure S1b (IM-MSC). Some of the microscopy images in this paper are present in other publications (references [2,3] in the original paper and references [i,ii] below) due to the reuse of control animals and/or confusion of the image data base. The correct Figures 1, 2, 4 and 5 appear below and in the corrected Supplementary Information file that accompanies this Author Correction.
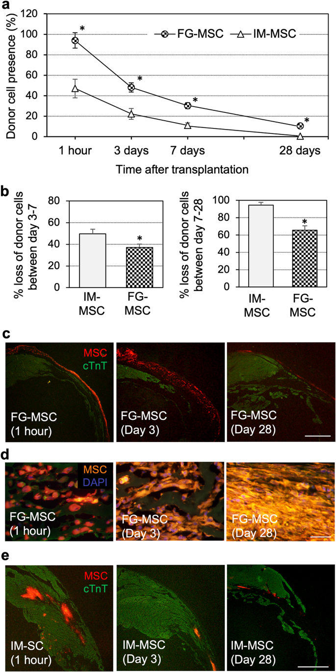
Improved initial retention and survival of MSCs transplanted using FG-aided, instant epicardial placement. (a) Four weeks after coronary artery ligation, female rats were transplanted with male MSCs using FG-aided, instant epicardial placement (FG-MSC group) or intramyocardial injection (IM-MSC group). Quantitative PCR for the male specific Sry gene detected increased retention of donor cells (shown as % of the total cell number transplanted) in the FG-MSC group compared to the IM-MSC group. †p < 0.05 vs. the corresponding time point value of the IM-MSC group, n = 5 or 6 in each point. (b) % loss of retained MSCs between day 3 and 7 (left panel) and between day 7 and 28 (right panel) were calculated from the data shown in Fig. 1a. (c) Immunofluorescence analysis demonstrated that transplanted MSCs (CM-DiI-labeled) in the FG-MSC group persistently retained at the surface of the heart. Representative images from 5 or 6 hearts at each time point are presented. Scale bars = 1 mm. cTnT, cardiac troponin T. (d) High-magnification observations of the FG-MSC complex demonstrated gradual elimination of FG, which was detectable with the green auto-fluorescence between CM-DiI-labeled (orange) MSCs, over time. Scale bars = 50 µm. (e) Immunofluorescence showed that donor cells (CM-DiI-labeled; orange) in the IM group formed cell-clusters within the myocardium, which decreased in size over time. Scale bars = 1 mm.
Elimination of the epicardium after FG-aided epicardial placement of MSCs. (a) Immunohistostaining for cleaved caspase 3 (c-caspase 3) showed a reduction of apoptosis of donor MSCs (white arrowheads) in the FG-MSC group compared to the IM-MSC group at day 3 after cell therapy. Orange signals in the c-caspase 3 panels were leaked fluorescence from the highly bright CM-DiI (red). Scale bars = 50 µm. *p < 0.05, n = 6 in each group. (b) Immunostaining for Ki67 showed rare proliferation of donor MSCs (white arrowheads) at day 3 after cell therapy in either group. Orange signals in the Ki67 panels were leaked fluorescent signals from the bright CM-DiI (red). Scale bars = 40 µm. n = 6 in each group. (c) Immunohistostaining analysis detected an ICAM-1+ monolayer of the epicardium in the normal (no-MI) heart and the heart of the Sham group (sham treatment in ICM rats). This epicardium disappeared by day 1 after FG-aided, instant epicardial placement of MSCs (labeled with CM-DiI; yellow). CM-DiI is originally red/orange, but CM-DiI-labeled MSCs exhibit yellow color in the figure. This is because CM-DiI-labeling of MSCs were extremely intense, and the strong red fluorescence leaked into the green channel. This was particularly the case when the labelled MSCs densely aggregated. Scale bar = 100 µm. (d) Immunohistostaining analysis detected PECAM1+ (green) and CM-DiI+ (yellow) vessels, suggesting trans-differentiation of donor MSCs to endothelial cells in both FG-MSC and IM-MSC groups (white arrows). As explained above, CM-DiI-labeled MSCs exhibited yellow color, but these yellow cells were distinguishable from the PECAM1+CM-DiI+ cells, which showed a different yellow color. In addition, PECAM1+ (green) but CM-DiI− vessels were observed, indicating host-derived endothelial cells (blue arrows). Scale bar = 100 µm.
Enhanced microvasculature formation after FG-aided, epicardial placement of MSCs. (a) Isolectin B4 staining detected an increased capillary density in the peri-infarct viable area in the FG-MSC group, as compared to the Sham, IM-MSC and FG-Cont groups at day 28 . Scale bar = 50 μm. (b) Co-immunohistostaining for PECAM1 and Ki67 detected an increased percentage of PECAM1+Ki67+ proliferating endothelial cells in the peri-infarct area of the FG-MSC group compared to the Sham, IM-MSC and FG-Cont groups at day 7. White arrows indicate PECAM1+Ki67+ cells. Scale bar = 20 μm. n = 6 hearts in each group. *p < 0.05 vs. Sham group, † p < 0.05 vs. IM-MSC group. § p < 0.05 vs. FG-Cont group.
Attenuated adverse ventricular remodeling after FG-aided, epicardial placement of MSCs in the ICM rat heart. (a) Cross-sectional area of cTnT cardiomyocyte was measured using immunohistolabeling samples at day 28 post-treatment. Scale bar = 50 μm. (b) Post-MI interstitial fibrosis in the peri-infarct area was assessed by picrosirius red staining at day 28 post-treatment. Scale bar = 100 μm. (c) Accumulation of CD163+ cells (green) in the myocardium at day 7 was most evident in the FG-MSC group. Scale bar = 100 μm. n = 6 hearts in each group. *p < 0.05 vs. the Sham group, † p < 0.05 vs. IM-MSC group. § p < 0.05 vs. FG-Cont group.
In the figure legend for Figure 4a, “day 7” should read “day 28”.
In the Methods section, the following should be included as the final paragraph under the “Induction of ICM rat model and MSC transplantation” subsection heading:
“This study was conducted concurrently with other projects using the same rat ICM model [3,4]. The tissue samples, histology images and/or research data of the control groups (Sham group and IM-MSC group), which were used in the other studies [3,4], were also used as a part of the control samples or data in this present study. This reuse allowed for a reduction in the number of animals suffering the substantial-severity procedure.”
References
i. Kobayashi, Kazuya, et al. On-site fabrication of bi-layered adhesive mesenchymal stromal cell-dressings for the treatment of heart failure. Biomaterials 209, 41–53 (2019).
ii. Ichihara, Yuki, et al. Self-assembling peptide hydrogel enables instant epicardial coating of the heart with mesenchymal stromal cells for the treatment of heart failure. Biomaterials 154, 12–23 (2018).
Author information
Authors and Affiliations
Corresponding author
Supplementary Information
Rights and permissions
Open Access This article is licensed under a Creative Commons Attribution-NonCommercial-NoDerivatives 4.0 International License, which permits any non-commercial use, sharing, distribution and reproduction in any medium or format, as long as you give appropriate credit to the original author(s) and the source, provide a link to the Creative Commons licence, and indicate if you modified the licensed material. You do not have permission under this licence to share adapted material derived from this article or parts of it. The images or other third party material in this article are included in the article’s Creative Commons licence, unless indicated otherwise in a credit line to the material. If material is not included in the article’s Creative Commons licence and your intended use is not permitted by statutory regulation or exceeds the permitted use, you will need to obtain permission directly from the copyright holder. To view a copy of this licence, visit http://creativecommons.org/licenses/by-nc-nd/4.0/.
About this article
Cite this article
Kobayashi, K., Ichihara, Y., Tano, N. et al. Author Correction: Fibrin Glue-aided, Instant Epicardial Placement Enhances the Efficacy of Mesenchymal Stromal Cell-Based Therapy for Heart Failure. Sci Rep 15, 20300 (2025). https://doi.org/10.1038/s41598-025-07347-1
Published:
Version of record:
DOI: https://doi.org/10.1038/s41598-025-07347-1



