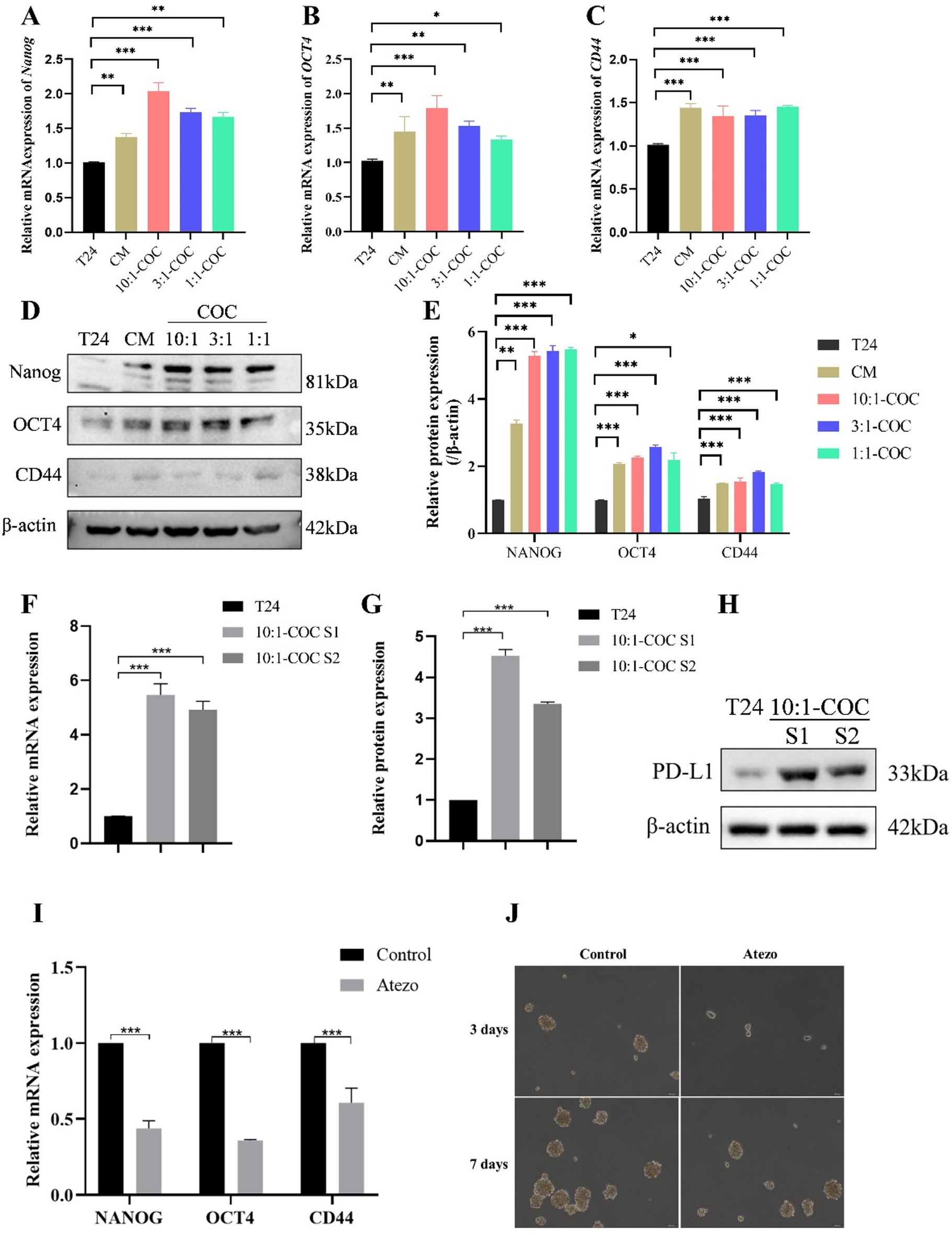
Fig. 4

ADSCs promote the stemness of T24 cells by expressing PD-L1. A-C are the analysis of relative expression of NANOG, OCT4 and CD44 mRNA in cells of T24, CM and COC groups; D-E are the analysis of relative expression of NANOG, OCT4 and CD44 proteins in cells of T24, CM and COC groups; and F-H are the analysis of relative expression of mRNA and proteins of PD-L1 in T24 and 10:1-COC groups. S1 and S2 are the passaged 1st and passaged 2nd generation of T24 after co-culture, respectively. I is the relative expression of mRNA and protein of stemness factors Nanog, OCT4, and CD44 at 1 µg/mL of Atezo in the 10:1-COC group; N is the results of 3-day and 7-day cell formation experiments at 1 µg/mL of Atezo in the 10:1-COC group; Control is the results of 3-day and 7-day cell formation experiments in the unaddressed group. N is the result of cell formation assay on day 3 and day 7 in the 10:1-COC group at an Atezo concentration of 1 µg/mL. Control is the undosed cells in the 10:1-COC group, * p < 0.05, ** p < 0.01, *** p < 0.001, n = 3.