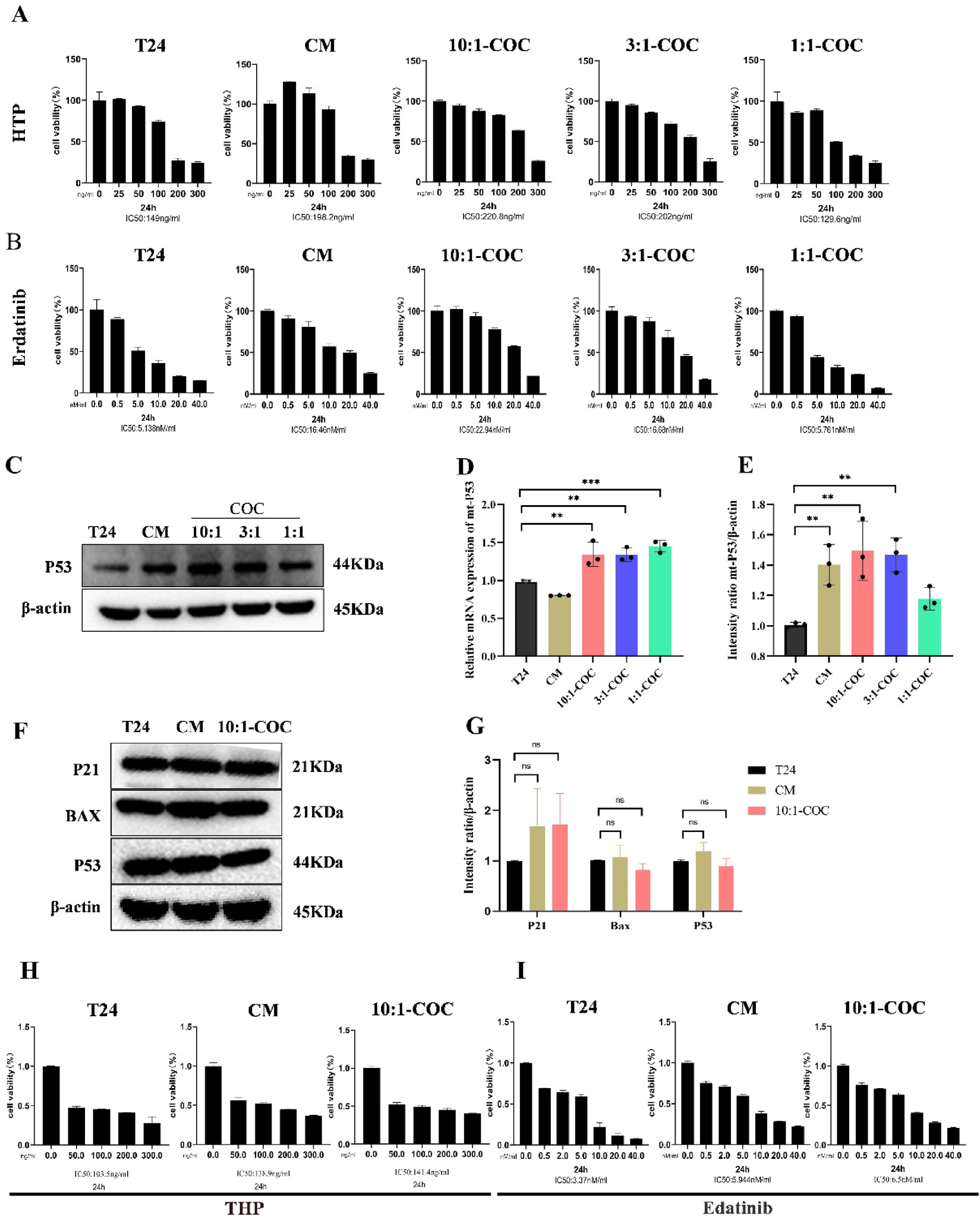
Fig. 5

ADSCs promote drug resistance in T24 cells by regulating mt-p53. A-B are the IC50 results of the two drugs in T24, CM, 10:1-COC, 5:1-COC and 1:1-COC groups: the IC50s of THP were 149.2 ng/ml, 198.2 ng/ml, 220.8 ng/ml, 202 ng/ml, and 129.6 ng/ml, respectively; and those of Erdatinib were 5.138nM/ml, 16.46nM/ml, 22.94nM/ml, 16.68nM/ml and 4.078nM/ml; C-E are mRNA and protein expression analyses of mt-p53 in cells of T24, CM, 10:1-COC, 5:1-COC and 1:1-COC groups; F-G are expression analyses of P21, Bax and mt-p53 in T24, CM and 10:1-COC groups after the addition of activation molecule CP-31,398. H-I is the IC50 results of two drugs in T24, CM and 10:1-COC groups after the addition of CP-31,398: the IC50 of THP was 103.5ng/ml, 138.9ng/ml, 141.4 ng/ml. the IC50 of Erdatinib was 3.37nM/ml, 5.944nM/ml, 6.5nM/ml respectively. *p < 0.05, ** p < 0.01, *** p < 0.001, n = 3.