Fig. 6
From: Multiscale wavelet attention convolutional network for facial expression recognition

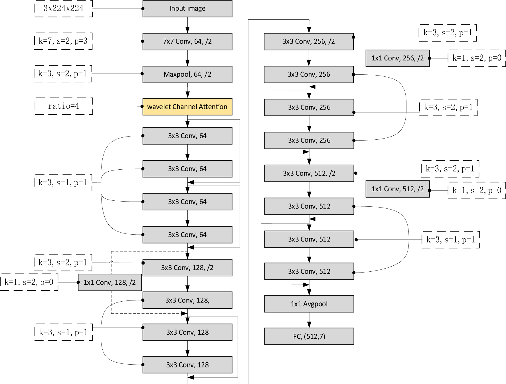
The structure of wCA-ResNet18, including each layer of wCA-ResNet18 and the residual connection.
From: Multiscale wavelet attention convolutional network for facial expression recognition

The structure of wCA-ResNet18, including each layer of wCA-ResNet18 and the residual connection.